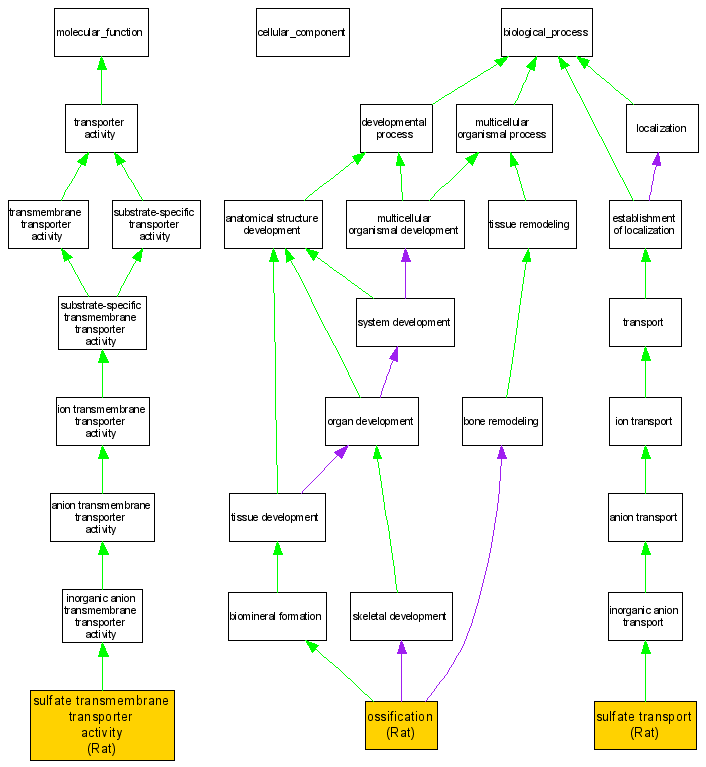
Compare GO annotations related to Diastrophic dysplasia using OMIM genes and OrthoDisease orthologs

A table of the annotations represented in this image is provided below.
CategoryIDTermDB ObjectEvidenceOrganismReference
Molecular FunctionGO:0015116sulfate transmembrane transporter activity RGD:620622IDARatRGD:730044|PMID:9575183
Biological ProcessGO:0001503ossification RGD:620622IDARatRGD:730044|PMID:9575183
Biological ProcessGO:0008272sulfate transport RGD:620622IDARatRGD:730044|PMID:9575183