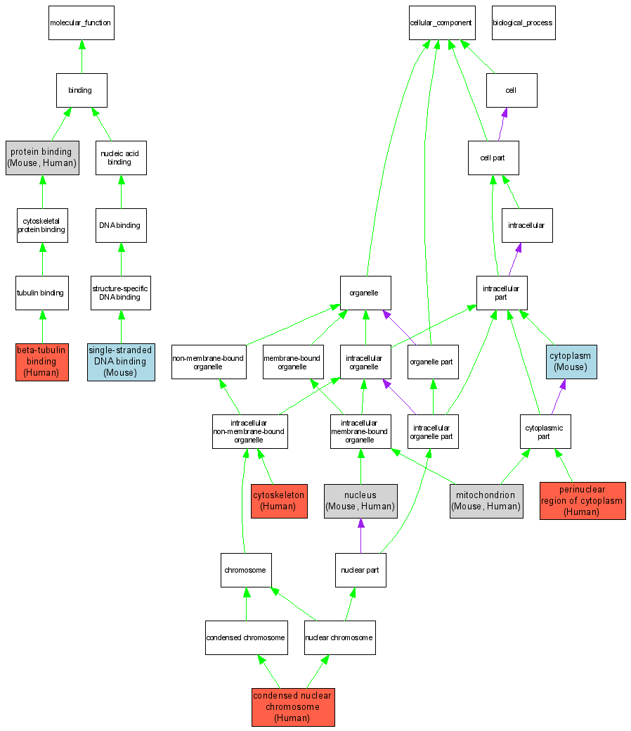
| Category | ID | Term | DB Object | Evidence | Organism | Reference |
| Molecular Function | GO:0048487 | beta-tubulin binding |
P42704 | IDA | Human | PMID:12762840 |
| Molecular Function | GO:0005515 | protein binding |
MGI:1919666 | IPI | Mouse | MGI:MGI:3689757|PMID:17050673 |
| Molecular Function | GO:0005515 | protein binding |
P42704 | IPI | Human | PMID:17353931 |
| Molecular Function | GO:0005515 | protein binding |
P42704 | IPI | Human | PMID:17050673 |
| Molecular Function | GO:0003697 | single-stranded DNA binding |
MGI:1919666 | IDA | Mouse | MGI:MGI:2664354|PMID:12071956 |
| Cellular Component | GO:0000794 | condensed nuclear chromosome |
P42704 | IDA | Human | PMID:12762840 |
| Cellular Component | GO:0005737 | cytoplasm |
MGI:1919666 | IDA | Mouse | MGI:MGI:2664354|PMID:12071956 |
| Cellular Component | GO:0005856 | cytoskeleton |
P42704 | IDA | Human | PMID:12762840 |
| Cellular Component | GO:0005739 | mitochondrion |
MGI:1919666 | IDA | Mouse | MGI:MGI:2682130|PMID:14651853 |
| Cellular Component | GO:0005739 | mitochondrion |
P42704 | IDA | Human | PMID:12832482 |
| Cellular Component | GO:0005634 | nucleus |
MGI:1919666 | IDA | Mouse | MGI:MGI:2664354|PMID:12071956 |
| Cellular Component | GO:0005634 | nucleus |
P42704 | IDA | Human | PMID:12832482 |
| Cellular Component | GO:0048471 | perinuclear region of cytoplasm |
P42704 | IDA | Human | PMID:12762840 |