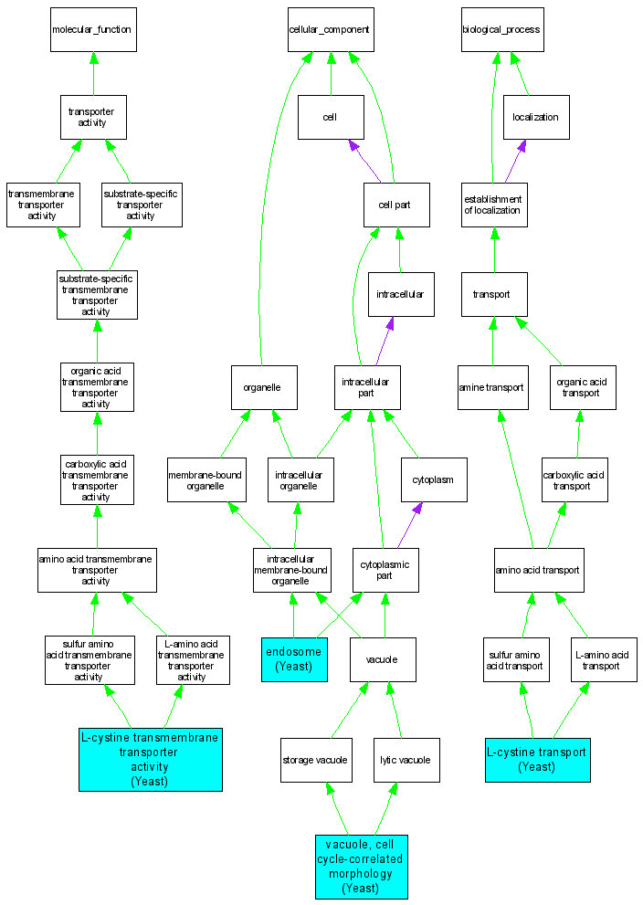
Compare GO annotations related to Cystinosis, ocular nonnephropathic using OMIM genes and OrthoDisease orthologs

A table of the annotations represented in this image is provided below.
CategoryIDTermDB ObjectEvidenceOrganismReference
Molecular FunctionGO:0015184L-cystine transmembrane transporter activity S000000671IGIYeastSGD_REF:S000081946|PMID:15885099
Cellular ComponentGO:0005768endosome S000000671IDAYeastSGD_REF:S000081946|PMID:15885099
Cellular ComponentGO:0000324vacuole, cell cycle-correlated morphology S000000671IDAYeastSGD_REF:S000081946|PMID:15885099
Biological ProcessGO:0015811L-cystine transport S000000671IGIYeastSGD_REF:S000081946|PMID:15885099