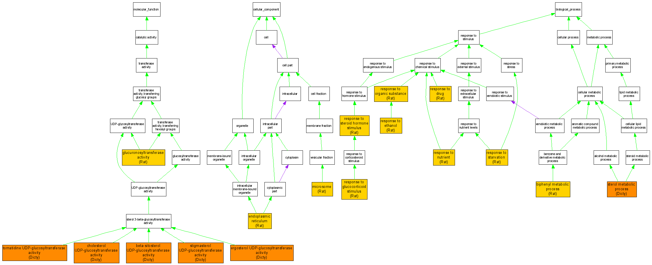
Compare GO annotations related to Crigler-Najjar syndrome, type I using OMIM genes and OrthoDisease orthologs

A table of the annotations represented in this image is provided below.
CategoryIDTermDB ObjectEvidenceOrganismReference
Molecular FunctionGO:0051507beta-sitosterol UDP-glucosyltransferase activity DDB0191537IDADictyDDB_REF:6691|PMID:10224056
Molecular FunctionGO:0051505cholesterol UDP-glucosyltransferase activity DDB0191537IDADictyDDB_REF:6691|PMID:10224056
Molecular FunctionGO:0051506ergosterol UDP-glucosyltransferase activity DDB0191537IDADictyDDB_REF:6691|PMID:10224056
Molecular FunctionGO:0015020glucuronosyltransferase activity RGD:3935IDARatRGD:70480|PMID:11829457
Molecular FunctionGO:0051508stigmasterol UDP-glucosyltransferase activity DDB0191537IDADictyDDB_REF:6691|PMID:10224056
Molecular FunctionGO:0051509tomatidine UDP-glucosyltransferase activity DDB0191537IDADictyDDB_REF:6691|PMID:10224056
Cellular ComponentGO:0005783endoplasmic reticulum RGD:3935IDARatRGD:14561759
Cellular ComponentGO:0005792microsome RGD:3935IDARatRGD:1600450|PMID:9841869
Biological ProcessGO:0018879biphenyl metabolic process RGD:3935IDARatRGD:1600442|PMID:16006569
Biological ProcessGO:0042493response to drug RGD:3935IEPRatRGD:70480|PMID:11829457
Biological ProcessGO:0045471response to ethanol RGD:3935IEPRatRGD:1600446|PMID:11848303
Biological ProcessGO:0051384response to glucocorticoid stimulus RGD:3935IEPRatRGD:70480|PMID:11829457
Biological ProcessGO:0007584response to nutrient RGD:3935IEPRatRGD:1600448|PMID:11299074
Biological ProcessGO:0010033response to organic substance RGD:3935IMPRatRGD:1600444|PMID:15921999
Biological ProcessGO:0042594response to starvation RGD:3935IEPRatRGD:1600450|PMID:9841869
Biological ProcessGO:0048545response to steroid hormone stimulus RGD:3935IEPRatRGD:1600449|PMID:11086234
Biological ProcessGO:0016125sterol metabolic process DDB0191537IDADictyDDB_REF:6691|PMID:10224056