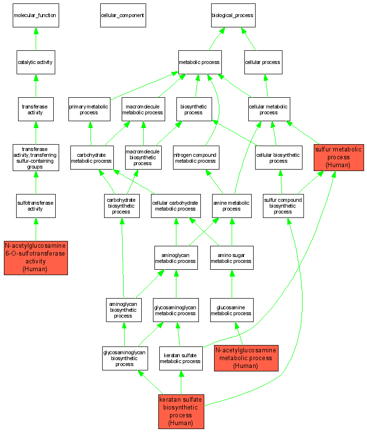
Compare GO annotations related to Macular corneal dystrophy using OMIM genes and OrthoDisease orthologs

A table of the annotations represented in this image is provided below.
CategoryIDTermDB ObjectEvidenceOrganismReference
Molecular FunctionGO:0001517N-acetylglucosamine 6-O-sulfotransferase activity Q9GZX3IDAHumanPMID:11352640
Molecular FunctionGO:0001517N-acetylglucosamine 6-O-sulfotransferase activity Q9GZX3IDAHumanPMID:11278593
Biological ProcessGO:0018146keratan sulfate biosynthetic process Q9GZX3IDAHumanPMID:11278593
Biological ProcessGO:0006044N-acetylglucosamine metabolic process Q9GZX3IDAHumanPMID:11352640
Biological ProcessGO:0006790sulfur metabolic process Q9GZX3IDAHumanPMID:11352640