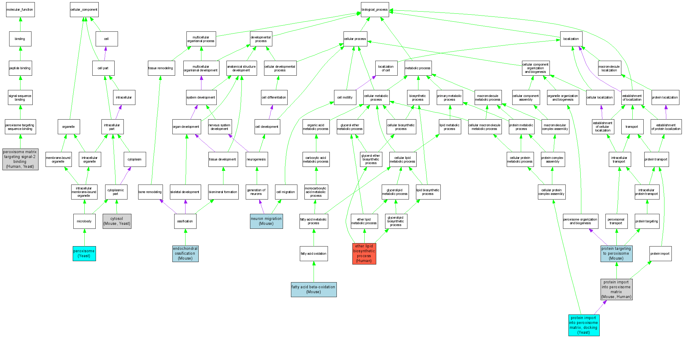
| Category | ID | Term | DB Object | Evidence | Organism | Reference |
| Molecular Function | GO:0005053 | peroxisome matrix targeting signal-2 binding |
O00628 | IDA | Human | PMID:9090381 |
| Molecular Function | GO:0005053 | peroxisome matrix targeting signal-2 binding |
S000002549 | IPI | Yeast | SGD_REF:S000046192|PMID:8636211 |
| Molecular Function | GO:0005053 | peroxisome matrix targeting signal-2 binding |
S000002549 | IDA | Yeast | SGD_REF:S000052638|PMID:8670791 |
| Cellular Component | GO:0005829 | cytosol |
MGI:1321392 | IDA | Mouse | MGI:MGI:1289107|PMID:9090381 |
| Cellular Component | GO:0005829 | cytosol |
S000002549 | IDA | Yeast | SGD_REF:S000044455|PMID:7957058 |
| Cellular Component | GO:0005829 | cytosol |
S000002549 | IDA | Yeast | SGD_REF:S000079708|PMID:15545321 |
| Cellular Component | GO:0005777 | peroxisome |
S000002549 | IDA | Yeast | SGD_REF:S000048733|PMID:7535304 |
| Cellular Component | GO:0005777 | peroxisome |
S000002549 | IDA | Yeast | SGD_REF:S000079708|PMID:15545321 |
| Biological Process | GO:0001958 | endochondral ossification |
MGI:1321392 | IMP | Mouse | MGI:MGI:3052413|PMID:12915479 |
| Biological Process | GO:0008611 | ether lipid biosynthetic process |
O00628 | IMP | Human | PMID:12522768 |
| Biological Process | GO:0008611 | ether lipid biosynthetic process |
O00628 | IMP | Human | PMID:9090383 |
| Biological Process | GO:0006635 | fatty acid beta-oxidation |
MGI:1321392 | IMP | Mouse | MGI:MGI:3052413|PMID:12915479 |
| Biological Process | GO:0001764 | neuron migration |
MGI:1321392 | IMP | Mouse | MGI:MGI:3052413|PMID:12915479 |
| Biological Process | GO:0016558 | protein import into peroxisome matrix |
MGI:1321392 | IMP | Mouse | MGI:MGI:1289107|PMID:9090381 |
| Biological Process | GO:0016558 | protein import into peroxisome matrix |
O00628 | IMP | Human | PMID:12522768 |
| Biological Process | GO:0016560 | protein import into peroxisome matrix, docking |
S000002549 | IPI | Yeast | SGD_REF:S000043668|PMID:10087260 |
| Biological Process | GO:0016560 | protein import into peroxisome matrix, docking |
S000002549 | IPI | Yeast | SGD_REF:S000040917|PMID:9094717 |
| Biological Process | GO:0006625 | protein targeting to peroxisome |
MGI:1321392 | IMP | Mouse | MGI:MGI:3052413|PMID:12915479 |