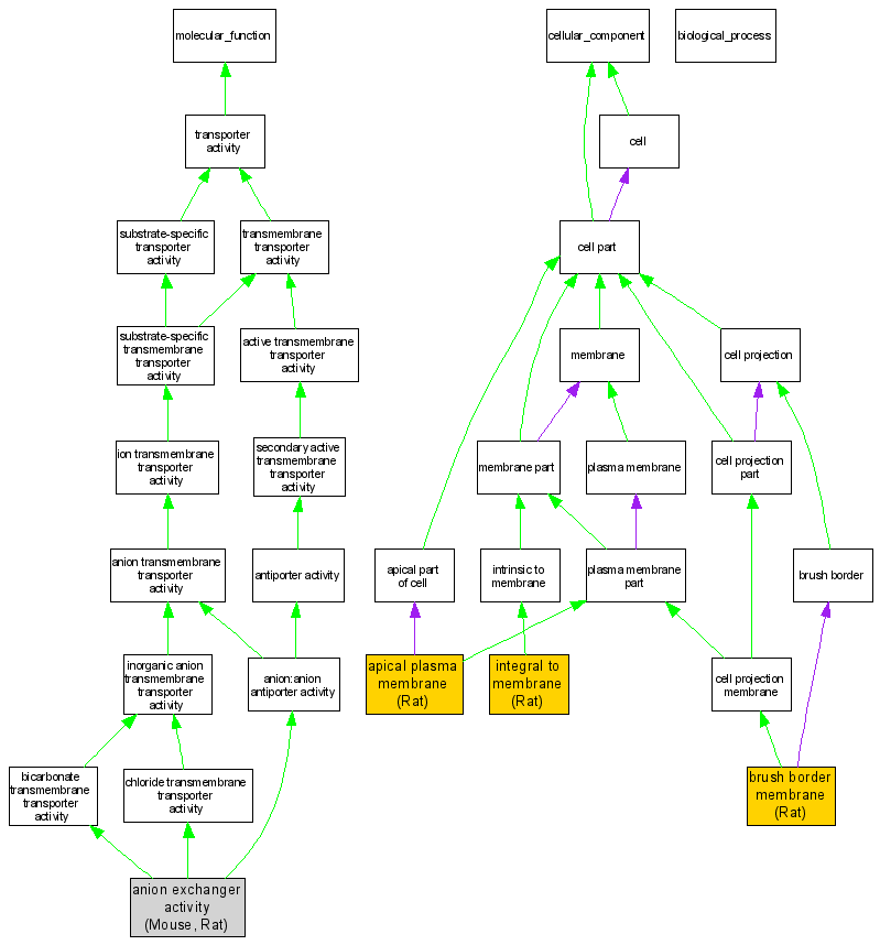
Compare GO annotations related to Chloride diarrhea, congenital, Finnish type using OMIM genes and OrthoDisease orthologs

A table of the annotations represented in this image is provided below.
CategoryIDTermDB ObjectEvidenceOrganismReference
Molecular FunctionGO:0015380anion exchanger activity MGI:107181IDAMouseMGI:MGI:1342137|PMID:10428871
Molecular FunctionGO:0015380anion exchanger activity RGD:620623IDARatRGD:727349|PMID:11875004
Cellular ComponentGO:0016324apical plasma membrane RGD:620623IDARatRGD:1600012|PMID:11052990
Cellular ComponentGO:0031526brush border membrane RGD:620623IDARatRGD:727349|PMID:11875004
Cellular ComponentGO:0016021integral to membrane RGD:620623IEPRatRGD:727349|PMID:11875004