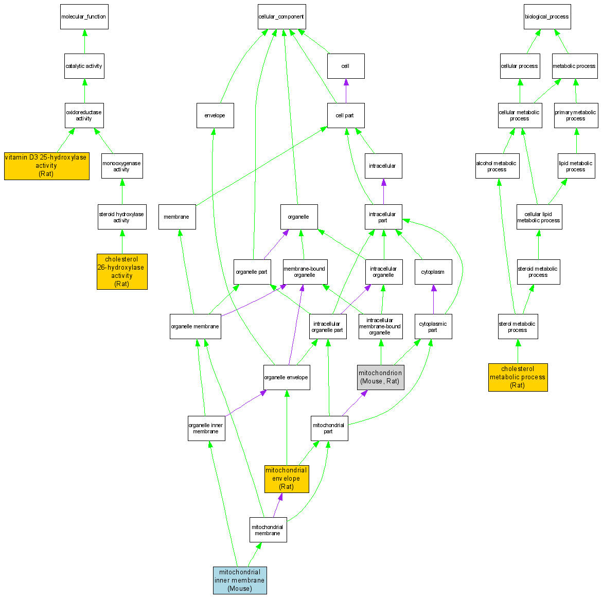
Compare GO annotations related to Cerebrotendinous xanthomatosis using OMIM genes and OrthoDisease orthologs

A table of the annotations represented in this image is provided below.
CategoryIDTermDB ObjectEvidenceOrganismReference
Molecular FunctionGO:0031073cholesterol 26-hydroxylase activity RGD:727915IDARatRGD:1299597|PMID:2175615
Molecular FunctionGO:0030343vitamin D3 25-hydroxylase activity RGD:727915IDARatRGD:1299597|PMID:2175615
Cellular ComponentGO:0005740mitochondrial envelope RGD:727915IDARatRGD:1299597|PMID:2175615
Cellular ComponentGO:0005743mitochondrial inner membrane MGI:88594IDAMouseMGI:MGI:3590069|PMID:12865426
Cellular ComponentGO:0005739mitochondrion MGI:88594IDAMouseMGI:MGI:2682130|PMID:14651853
Cellular ComponentGO:0005739mitochondrion RGD:727915IDARatRGD:1600873|PMID:12909643
Biological ProcessGO:0008203cholesterol metabolic process RGD:727915IDARatRGD:1299597|PMID:2175615