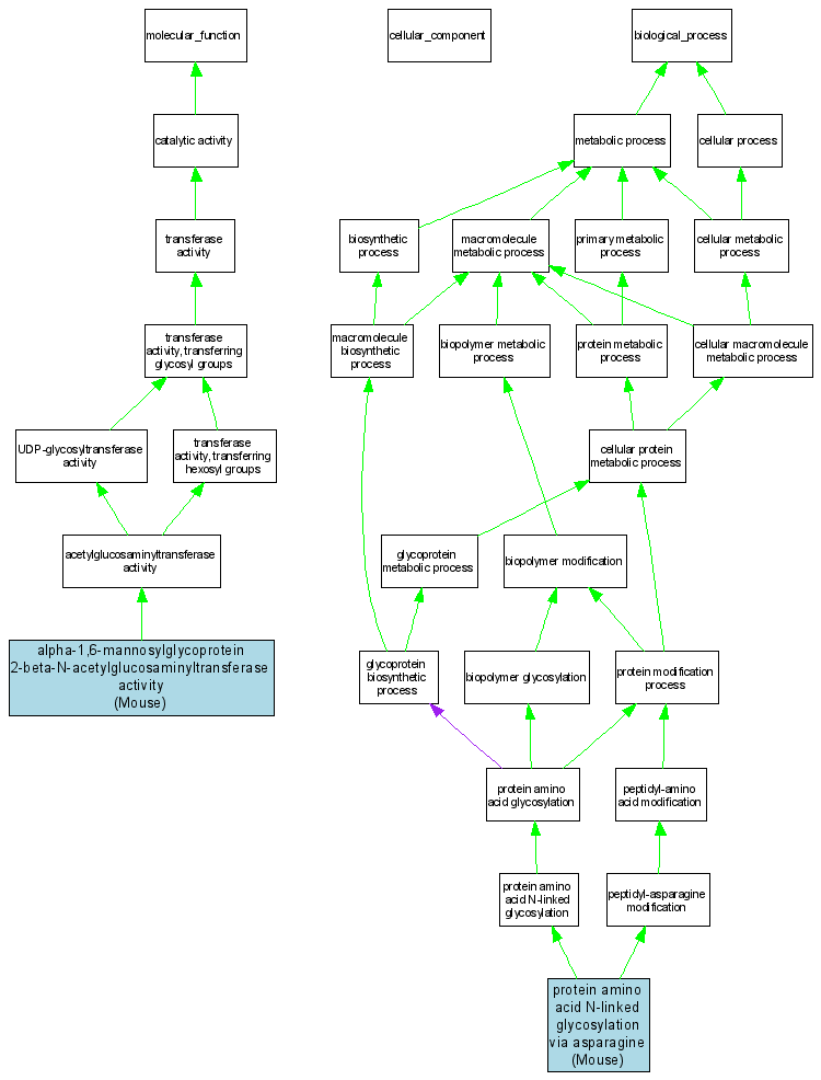
Compare GO annotations related to Carbohydrate-deficient glycoprotein syndrome, type II using OMIM genes and OrthoDisease orthologs

A table of the annotations represented in this image is provided below.
CategoryIDTermDB ObjectEvidenceOrganismReference
Molecular FunctionGO:0008455alpha-1,6-mannosylglycoprotein 2-beta-N-acetylglucosaminyltransferase activity MGI:2384966IMPMouseMGI:MGI:2429810|PMID:12417412
Biological ProcessGO:0018279protein amino acid N-linked glycosylation via asparagine MGI:2384966IMPMouseMGI:MGI:2429810|PMID:12417412