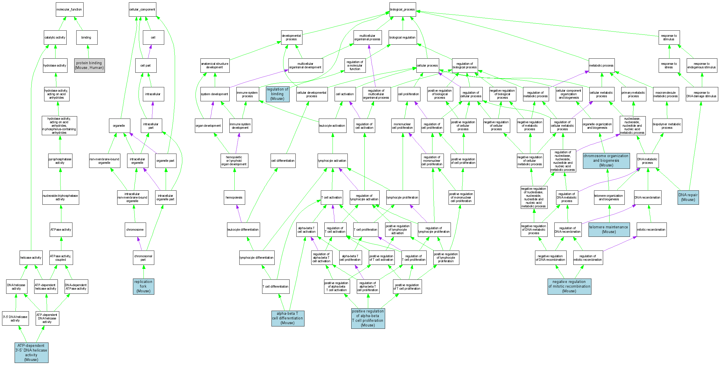
| Category | ID | Term | DB Object | Evidence | Organism | Reference |
| Molecular Function | GO:0043140 | ATP-dependent 3'-5' DNA helicase activity |
MGI:1328362 | IDA | Mouse | MGI:MGI:1315081|PMID:9840919 |
| Molecular Function | GO:0005515 | protein binding |
MGI:1328362 | IPI | Mouse | MGI:MGI:3053255|PMID:15364958 |
| Molecular Function | GO:0005515 | protein binding |
P54132 | IPI | Human | PMID:11919194 |
| Molecular Function | GO:0005515 | protein binding |
P54132 | IPI | Human | PMID:14688284 |
| Molecular Function | GO:0005515 | protein binding |
P54132 | IPI | Human | PMID:15229185 |
| Molecular Function | GO:0005515 | protein binding |
P54132 | IPI | Human | PMID:15965237 |
| Cellular Component | GO:0005657 | replication fork |
MGI:1328362 | IDA | Mouse | MGI:MGI:3053255|PMID:15364958 |
| Biological Process | GO:0046632 | alpha-beta T cell differentiation |
MGI:1328362 | IMP | Mouse | MGI:MGI:3700903|PMID:17210642 |
| Biological Process | GO:0051276 | chromosome organization and biogenesis |
MGI:1328362 | IMP | Mouse | MGI:MGI:3505667|PMID:15450411 |
| Biological Process | GO:0051276 | chromosome organization and biogenesis |
MGI:1328362 | IMP | Mouse | MGI:MGI:1312959|PMID:9808625 |
| Biological Process | GO:0006281 | DNA repair |
MGI:1328362 | IDA | Mouse | MGI:MGI:3053255|PMID:15364958 |
| Biological Process | GO:0045950 | negative regulation of mitotic recombination |
MGI:1328362 | IMP | Mouse | MGI:MGI:1928200|PMID:11101838 |
| Biological Process | GO:0045950 | negative regulation of mitotic recombination |
MGI:1328362 | IMP | Mouse | MGI:MGI:3700903|PMID:17210642 |
| Biological Process | GO:0045950 | negative regulation of mitotic recombination |
MGI:1328362 | IMP | Mouse | MGI:MGI:3655554|PMID:16914751 |
| Biological Process | GO:0045950 | negative regulation of mitotic recombination |
MGI:1328362 | IMP | Mouse | MGI:MGI:1312959|PMID:9808625 |
| Biological Process | GO:0046641 | positive regulation of alpha-beta T cell proliferation |
MGI:1328362 | IMP | Mouse | MGI:MGI:3700903|PMID:17210642 |
| Biological Process | GO:0051098 | regulation of binding |
MGI:1328362 | IDA | Mouse | MGI:MGI:3053255|PMID:15364958 |
| Biological Process | GO:0000723 | telomere maintenance |
MGI:1328362 | IGI | Mouse | MGI:MGI:3055614|PMID:15367665 |