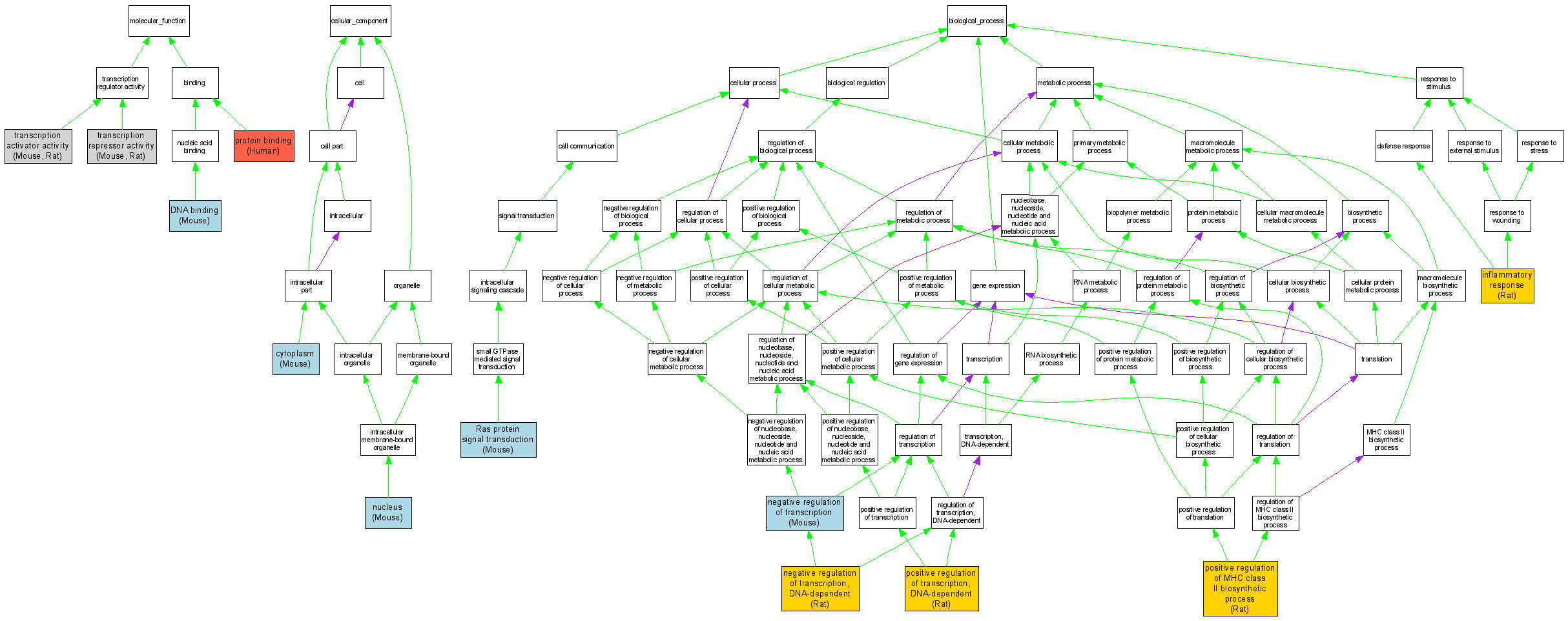
| Category | ID | Term | DB Object | Evidence | Organism | Reference |
| Molecular Function | GO:0003677 | DNA binding |
MGI:2180854 | IDA | Mouse | MGI:MGI:2178767|PMID:11486010 |
| Molecular Function | GO:0005515 | protein binding |
P48382 | IPI | Human | PMID:16464847 |
| Molecular Function | GO:0016563 | transcription activator activity |
MGI:2180854 | IDA | Mouse | MGI:MGI:2178767|PMID:11486010 |
| Molecular Function | GO:0016563 | transcription activator activity |
RGD:619813 | IDA | Rat | RGD:632488|PMID:11071855 |
| Molecular Function | GO:0016564 | transcription repressor activity |
MGI:108445 | IMP | Mouse | MGI:MGI:3041015|PMID:15100295 |
| Molecular Function | GO:0016564 | transcription repressor activity |
RGD:619813 | IDA | Rat | RGD:632488|PMID:11071855 |
| Cellular Component | GO:0005737 | cytoplasm |
MGI:1333865 | IDA | Mouse | MGI:MGI:1337221|PMID:10329666 |
| Cellular Component | GO:0005634 | nucleus |
MGI:1333865 | IDA | Mouse | MGI:MGI:1337221|PMID:10329666 |
| Cellular Component | GO:0005634 | nucleus |
MGI:2180854 | IDA | Mouse | MGI:MGI:2178767|PMID:11486010 |
| Biological Process | GO:0006954 | inflammatory response |
RGD:619813 | IEP | Rat | RGD:1358146|PMID:15821736 |
| Biological Process | GO:0016481 | negative regulation of transcription |
MGI:108445 | IMP | Mouse | MGI:MGI:3041015|PMID:15100295 |
| Biological Process | GO:0045892 | negative regulation of transcription, DNA-dependent |
RGD:619813 | IDA | Rat | RGD:632488|PMID:11071855 |
| Biological Process | GO:0045348 | positive regulation of MHC class II biosynthetic process |
RGD:619813 | IDA | Rat | RGD:632488|PMID:11071855 |
| Biological Process | GO:0045348 | positive regulation of MHC class II biosynthetic process |
RGD:619813 | IEP | Rat | RGD:632487|PMID:11477547 |
| Biological Process | GO:0045893 | positive regulation of transcription, DNA-dependent |
RGD:619813 | IDA | Rat | RGD:632488|PMID:11071855 |
| Biological Process | GO:0007265 | Ras protein signal transduction |
MGI:1333865 | IPI | Mouse | MGI:MGI:1337221|PMID:10329666 |