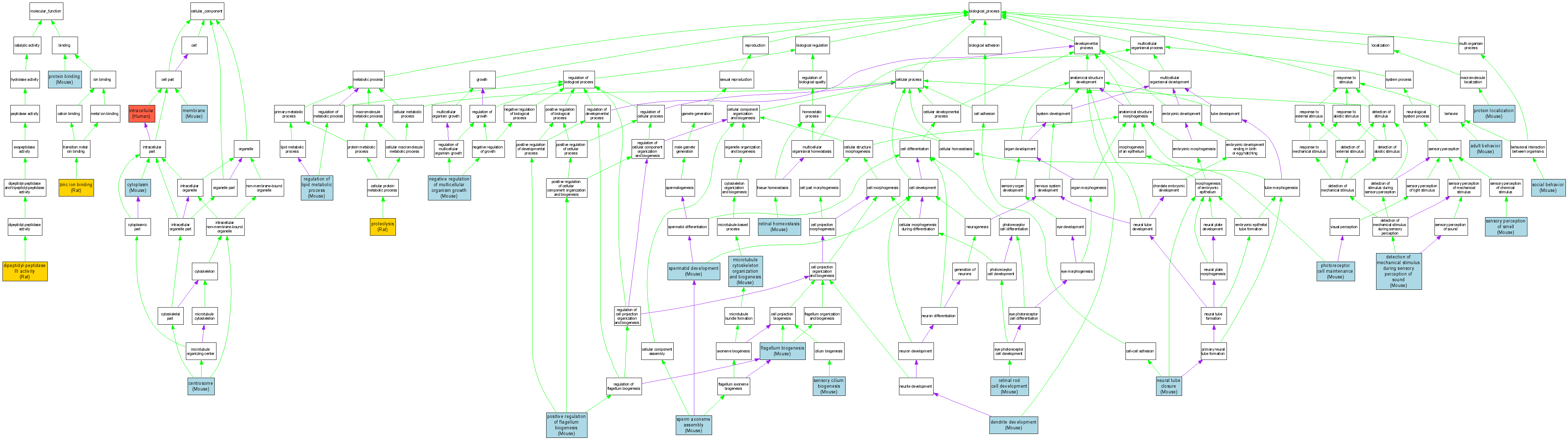
| Category | ID | Term | DB Object | Evidence | Organism | Reference |
| Molecular Function | GO:0017039 | dipeptidyl-peptidase III activity |
RGD:621127 | IDA | Rat | RGD:728455|PMID:10387075 |
| Molecular Function | GO:0005515 | protein binding |
MGI:1927136 | IPI | Mouse | MGI:MGI:1858942|PMID:10508919 |
| Molecular Function | GO:0008270 | zinc ion binding |
RGD:621127 | IDA | Rat | RGD:728455|PMID:10387075 |
| Cellular Component | GO:0005813 | centrosome |
MGI:2143311 | IDA | Mouse | MGI:MGI:3530392|PMID:15649943 |
| Cellular Component | GO:0005737 | cytoplasm |
MGI:1927136 | IDA | Mouse | MGI:MGI:1858942|PMID:10508919 |
| Cellular Component | GO:0005622 | intracellular |
Q9NPJ1 | IDA | Human | PMID:11256614 |
| Cellular Component | GO:0016020 | membrane |
MGI:1927136 | IDA | Mouse | MGI:MGI:1858942|PMID:10508919 |
| Biological Process | GO:0030534 | adult behavior |
MGI:2135267 | IMP | Mouse | MGI:MGI:3512844|PMID:15539463 |
| Biological Process | GO:0030534 | adult behavior |
MGI:2143311 | IMP | Mouse | MGI:MGI:3512844|PMID:15539463 |
| Biological Process | GO:0016358 | dendrite development |
MGI:2143311 | IMP | Mouse | MGI:MGI:3055247|PMID:15322545 |
| Biological Process | GO:0050910 | detection of mechanical stimulus during sensory perception of sound |
MGI:1891836 | IMP | Mouse | MGI:MGI:3607949|PMID:16170314 |
| Biological Process | GO:0009296 | flagellum biogenesis |
MGI:1891836 | IMP | Mouse | MGI:MGI:3581923|PMID:15772095 |
| Biological Process | GO:0000226 | microtubule cytoskeleton organization and biogenesis |
MGI:2143311 | IMP | Mouse | MGI:MGI:3055247|PMID:15322545 |
| Biological Process | GO:0040015 | negative regulation of multicellular organism growth |
MGI:2135267 | IMP | Mouse | MGI:MGI:3512844|PMID:15539463 |
| Biological Process | GO:0001843 | neural tube closure |
MGI:2143311 | IMP | Mouse | MGI:MGI:3607949|PMID:16170314 |
| Biological Process | GO:0045494 | photoreceptor cell maintenance |
MGI:2135267 | IMP | Mouse | MGI:MGI:3512844|PMID:15539463 |
| Biological Process | GO:0045494 | photoreceptor cell maintenance |
MGI:2143311 | IMP | Mouse | MGI:MGI:3717936|PMID:17591906 |
| Biological Process | GO:0045494 | photoreceptor cell maintenance |
MGI:1891836 | IMP | Mouse | MGI:MGI:3581923|PMID:15772095 |
| Biological Process | GO:0045494 | photoreceptor cell maintenance |
MGI:1891836 | IMP | Mouse | MGI:MGI:3607949|PMID:16170314 |
| Biological Process | GO:0045724 | positive regulation of flagellum biogenesis |
MGI:2143311 | IMP | Mouse | MGI:MGI:3044824|PMID:15173597 |
| Biological Process | GO:0008104 | protein localization |
MGI:2135267 | IMP | Mouse | MGI:MGI:3512844|PMID:15539463 |
| Biological Process | GO:0006508 | proteolysis |
RGD:621127 | IDA | Rat | RGD:728455|PMID:10387075 |
| Biological Process | GO:0019216 | regulation of lipid metabolic process |
MGI:2143311 | IMP | Mouse | MGI:MGI:3044824|PMID:15173597 |
| Biological Process | GO:0001895 | retinal homeostasis |
MGI:2143311 | IMP | Mouse | MGI:MGI:3044824|PMID:15173597 |
| Biological Process | GO:0001895 | retinal homeostasis |
MGI:2143311 | IMP | Mouse | MGI:MGI:3055247|PMID:15322545 |
| Biological Process | GO:0046548 | retinal rod cell development |
MGI:2143311 | IMP | Mouse | MGI:MGI:3044824|PMID:15173597 |
| Biological Process | GO:0035058 | sensory cilium biogenesis |
MGI:2143311 | IMP | Mouse | MGI:MGI:3055247|PMID:15322545 |
| Biological Process | GO:0035058 | sensory cilium biogenesis |
MGI:2143311 | IMP | Mouse | MGI:MGI:3607949|PMID:16170314 |
| Biological Process | GO:0035058 | sensory cilium biogenesis |
MGI:1891836 | IMP | Mouse | MGI:MGI:3607949|PMID:16170314 |
| Biological Process | GO:0035058 | sensory cilium biogenesis |
MGI:1891836 | IGI | Mouse | MGI:MGI:3607949|PMID:16170314 |
| Biological Process | GO:0007608 | sensory perception of smell |
MGI:2143311 | IMP | Mouse | MGI:MGI:3055247|PMID:15322545 |
| Biological Process | GO:0007608 | sensory perception of smell |
MGI:1891836 | IMP | Mouse | MGI:MGI:3581923|PMID:15772095 |
| Biological Process | GO:0007608 | sensory perception of smell |
MGI:1891836 | IMP | Mouse | MGI:MGI:3607949|PMID:16170314 |
| Biological Process | GO:0035176 | social behavior |
MGI:1891836 | IMP | Mouse | MGI:MGI:3581923|PMID:15772095 |
| Biological Process | GO:0007288 | sperm axoneme assembly |
MGI:2135267 | IMP | Mouse | MGI:MGI:3512844|PMID:15539463 |
| Biological Process | GO:0007286 | spermatid development |
MGI:2143311 | IMP | Mouse | MGI:MGI:3044824|PMID:15173597 |
| Biological Process | GO:0007286 | spermatid development |
MGI:1891836 | IMP | Mouse | MGI:MGI:3581923|PMID:15772095 |