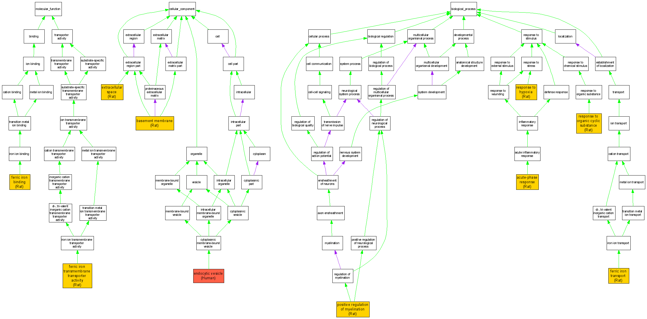
| Category | ID | Term | DB Object | Evidence | Organism | Reference |
| Molecular Function | GO:0008199 | ferric iron binding |
RGD:3845 | IDA | Rat | RGD:1601530|PMID:17373738 |
| Molecular Function | GO:0015091 | ferric iron transmembrane transporter activity |
RGD:3845 | IDA | Rat | RGD:1601530|PMID:17373738 |
| Cellular Component | GO:0005604 | basement membrane |
RGD:3845 | IDA | Rat | RGD:1625719|PMID:1723977 |
| Cellular Component | GO:0030139 | endocytic vesicle |
P02787 | IDA | Human | PMID:15292400 |
| Cellular Component | GO:0030139 | endocytic vesicle |
P02787 | IDA | Human | PMID:15229288 |
| Cellular Component | GO:0005615 | extracellular space |
RGD:3845 | IDA | Rat | RGD:1601515|PMID:17350134 |
| Biological Process | GO:0006953 | acute-phase response |
RGD:3845 | IEP | Rat | RGD:1601529|PMID:17417667 |
| Biological Process | GO:0015682 | ferric iron transport |
RGD:3845 | IDA | Rat | RGD:1601530|PMID:17373738 |
| Biological Process | GO:0031643 | positive regulation of myelination |
RGD:3845 | IDA | Rat | RGD:1601540|PMID:16480980 |
| Biological Process | GO:0001666 | response to hypoxia |
RGD:3845 | IEP | Rat | RGD:1601542|PMID:16479386 |
| Biological Process | GO:0014070 | response to organic cyclic substance |
RGD:3845 | IEP | Rat | RGD:1601539|PMID:16519141 |