Compare GO annotations related to ARC syndrome using OMIM genes and OrthoDisease orthologs

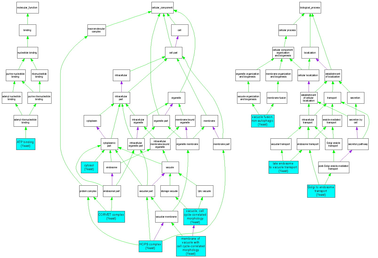
A table of the annotations represented in this image is provided below.
CategoryIDTermDB ObjectEvidenceOrganismReference
Molecular FunctionGO:0005524ATP binding S000004388IMPYeastSGD_REF:S000040175|PMID:10944212
Cellular ComponentGO:0033263CORVET complex S000004388IDAYeastSGD_REF:S000122612|PMID:17488625
Cellular ComponentGO:0005829cytosol S000004388IDAYeastSGD_REF:S000047466|PMID:9624182
Cellular ComponentGO:0030897HOPS complex S000004388IPIYeastSGD_REF:S000040175|PMID:10944212
Cellular ComponentGO:0000329membrane of vacuole with cell cycle-correlated morphology S000004388IDAYeastSGD_REF:S000047466|PMID:9624182
Cellular ComponentGO:0000329membrane of vacuole with cell cycle-correlated morphology S000004388IDAYeastSGD_REF:S000040175|PMID:10944212
Cellular ComponentGO:0000324vacuole, cell cycle-correlated morphology S000004388IDAYeastSGD_REF:S000069401|PMID:11853670
Biological ProcessGO:0006895Golgi to endosome transport S000004388IGIYeastSGD_REF:S000066047|PMID:11422941
Biological ProcessGO:0045324late endosome to vacuole transport S000004388IGIYeastSGD_REF:S000066047|PMID:11422941
Biological ProcessGO:0042144vacuole fusion, non-autophagic S000004388IDAYeastSGD_REF:S000040175|PMID:10944212