| Category | ID | Term | DB Object | Evidence | Organism | Reference |
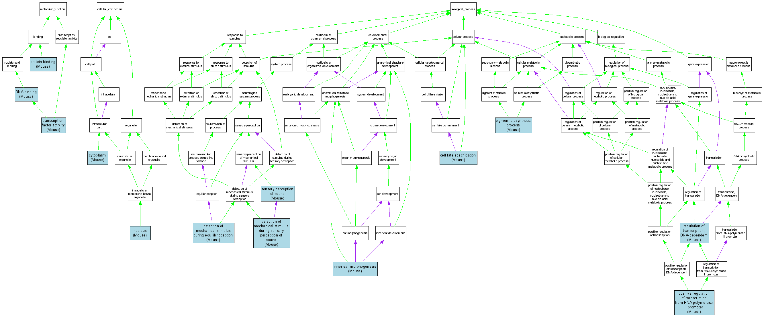
| Molecular Function | GO:0003677 | DNA binding |
MGI:98364 | IDA | Mouse | MGI:MGI:2654980|PMID:12665572 |
| Molecular Function | GO:0003677 | DNA binding |
MGI:98364 | IDA | Mouse | MGI:MGI:3047455|PMID:15082719 |
| Molecular Function | GO:0003677 | DNA binding |
MGI:98364 | IGI | Mouse | MGI:MGI:3589724|PMID:15863505 |
| Molecular Function | GO:0003677 | DNA binding |
MGI:98364 | IDA | Mouse | MGI:MGI:78983|PMID:8625802 |
| Molecular Function | GO:0005515 | protein binding |
MGI:98364 | IPI | Mouse | MGI:MGI:3589724|PMID:15863505 |
| Molecular Function | GO:0003700 | transcription factor activity |
MGI:98364 | IDA | Mouse | MGI:MGI:2654980|PMID:12665572 |
| Cellular Component | GO:0005737 | cytoplasm |
MGI:98364 | IDA | Mouse | MGI:MGI:2448211|PMID:12514105 |
| Cellular Component | GO:0005634 | nucleus |
MGI:98364 | IDA | Mouse | MGI:MGI:2448211|PMID:12514105 |
| Biological Process | GO:0001708 | cell fate specification |
MGI:98364 | IMP | Mouse | MGI:MGI:2448211|PMID:12514105 |
| Biological Process | GO:0050973 | detection of mechanical stimulus during equilibrioception |
MGI:98364 | IMP | Mouse | MGI:MGI:3578496|PMID:15846349 |
| Biological Process | GO:0050910 | detection of mechanical stimulus during sensory perception of sound |
MGI:98364 | IMP | Mouse | MGI:MGI:3578496|PMID:15846349 |
| Biological Process | GO:0042472 | inner ear morphogenesis |
MGI:98364 | IMP | Mouse | MGI:MGI:3578496|PMID:15846349 |
| Biological Process | GO:0046148 | pigment biosynthetic process |
MGI:98364 | IMP | Mouse | MGI:MGI:2181477|PMID:12036291 |
| Biological Process | GO:0045944 | positive regulation of transcription from RNA polymerase II promoter |
MGI:98364 | IGI | Mouse | MGI:MGI:3589724|PMID:15863505 |
| Biological Process | GO:0006355 | regulation of transcription, DNA-dependent |
MGI:98364 | IDA | Mouse | MGI:MGI:2654980|PMID:12665572 |
| Biological Process | GO:0007605 | sensory perception of sound |
MGI:98364 | IMP | Mouse | MGI:MGI:2181477|PMID:12036291 |