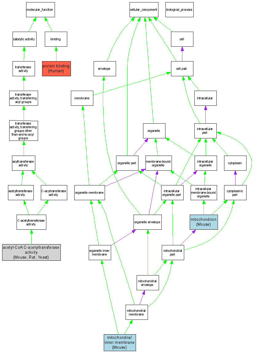
Compare GO annotations related to Alpha-methylacetoacetic aciduria using OMIM genes and OrthoDisease orthologs

A table of the annotations represented in this image is provided below.
CategoryIDTermDB ObjectEvidenceOrganismReference
Molecular FunctionGO:0003985acetyl-CoA C-acetyltransferase activity MGI:87870IDAMouseMGI:MGI:77237|PMID:7592824
Molecular FunctionGO:0003985acetyl-CoA C-acetyltransferase activity MGI:87870IDAMouseMGI:MGI:2386518|PMID:12114517
Molecular FunctionGO:0003985acetyl-CoA C-acetyltransferase activity RGD:2016IDARatRGD:631716|PMID:2478525
Molecular FunctionGO:0003985acetyl-CoA C-acetyltransferase activity S000005949IDAYeastSGD_REF:S000042016|PMID:7989303
Molecular FunctionGO:0005515protein binding P24752IPIHumanPMID:17353931
Cellular ComponentGO:0005743mitochondrial inner membrane MGI:87870IDAMouseMGI:MGI:3590069|PMID:12865426
Cellular ComponentGO:0005739mitochondrion MGI:87870IDAMouseMGI:MGI:2682130|PMID:14651853