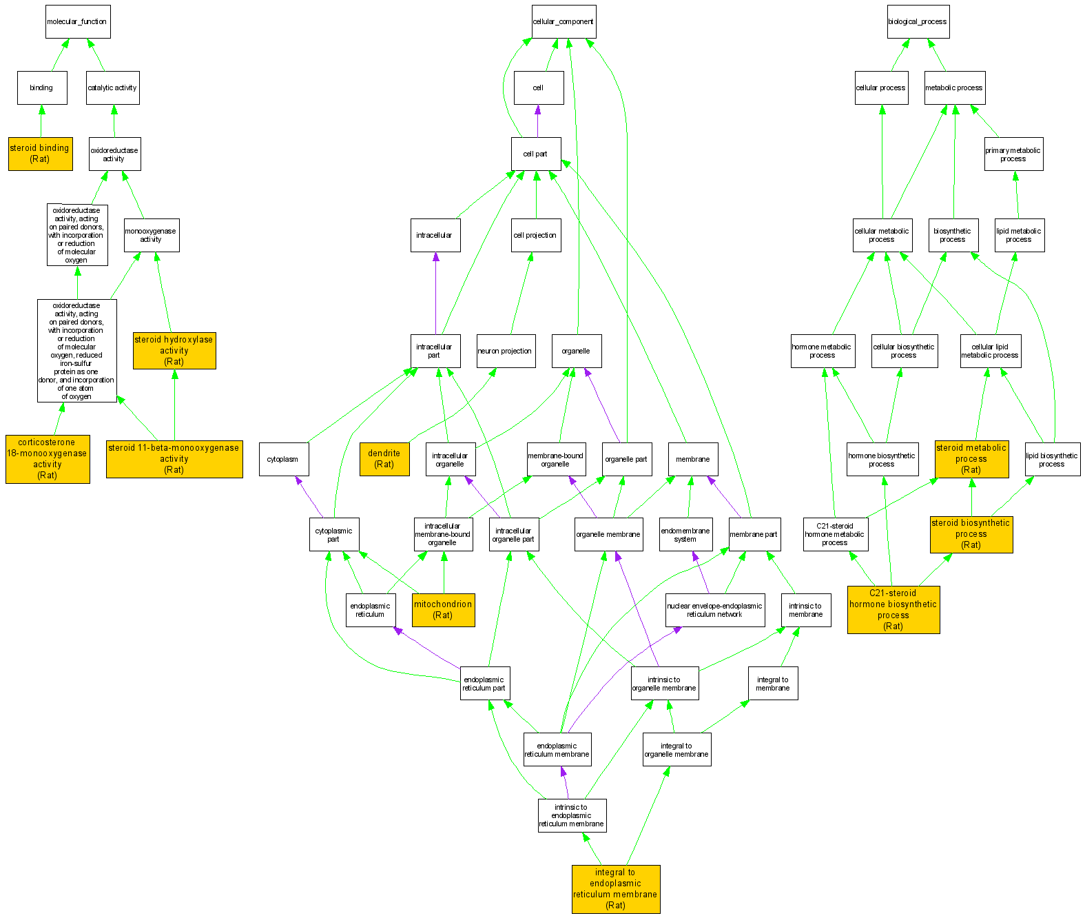
Compare GO annotations related to Hypoaldosteronism, congenital, due to CMO I deficiency using OMIM genes and OrthoDisease orthologs

A table of the annotations represented in this image is provided below.
CategoryIDTermDB ObjectEvidenceOrganismReference
Molecular FunctionGO:0047783corticosterone 18-monooxygenase activity RGD:2454IDARatRGD:727991|PMID:11832364
Molecular FunctionGO:0047783corticosterone 18-monooxygenase activity RGD:2454IDARatRGD:727645|PMID:2350348
Molecular FunctionGO:0004507steroid 11-beta-monooxygenase activity RGD:2454IDARatRGD:727656|PMID:8333830
Molecular FunctionGO:0004507steroid 11-beta-monooxygenase activity RGD:2453IDARatRGD:1624284|PMID:16405651
Molecular FunctionGO:0004507steroid 11-beta-monooxygenase activity RGD:2453IDARatRGD:70385|PMID:11796518
Molecular FunctionGO:0005496steroid binding RGD:2453IDARatRGD:1624284|PMID:16405651
Molecular FunctionGO:0008395steroid hydroxylase activity RGD:727886IMPRatRGD:1299585|PMID:7829497
Cellular ComponentGO:0030425dendrite RGD:2454IDARatRGD:1600827|PMID:12459034
Cellular ComponentGO:0030176integral to endoplasmic reticulum membrane RGD:2453IDARatRGD:70385|PMID:11796518
Cellular ComponentGO:0005739mitochondrion RGD:2453IDARatRGD:1624285|PMID:8674848
Biological ProcessGO:0006700C21-steroid hormone biosynthetic process RGD:2454IDARatRGD:727991|PMID:11832364
Biological ProcessGO:0006694steroid biosynthetic process RGD:2453IDARatRGD:1624284|PMID:16405651
Biological ProcessGO:0008202steroid metabolic process RGD:727886IMPRatRGD:1299585|PMID:7829497