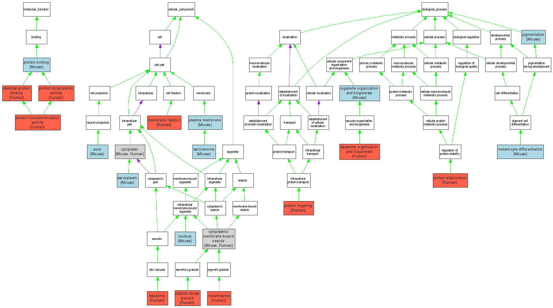
| Category | ID | Term | DB Object | Evidence | Organism | Reference |
| Molecular Function | GO:0042802 | identical protein binding |
Q96EV8 | IPI | Human | PMID:15102850 |
| Molecular Function | GO:0005515 | protein binding |
MGI:2137586 | IPI | Mouse | MGI:MGI:2136481|PMID:11316798 |
| Molecular Function | GO:0005515 | protein binding |
MGI:2137586 | IPI | Mouse | MGI:MGI:2672815|PMID:12923531 |
| Molecular Function | GO:0005515 | protein binding |
MGI:2180307 | IPI | Mouse | MGI:MGI:2449361|PMID:12548288 |
| Molecular Function | GO:0005515 | protein binding |
MGI:2181763 | IPI | Mouse | MGI:MGI:2449361|PMID:12548288 |
| Molecular Function | GO:0046983 | protein dimerization activity |
Q92902 | IPI | Human | PMID:12663659 |
| Molecular Function | GO:0042803 | protein homodimerization activity |
Q9NQG7 | IPI | Human | PMID:12663659 |
| Cellular Component | GO:0030424 | axon |
MGI:2137586 | IDA | Mouse | MGI:MGI:2136481|PMID:11316798 |
| Cellular Component | GO:0005737 | cytoplasm |
MGI:2153839 | IDA | Mouse | MGI:MGI:2153300|PMID:11707070 |
| Cellular Component | GO:0005737 | cytoplasm |
Q9NQG7 | IDA | Human | PMID:12756248 |
| Cellular Component | GO:0016023 | cytoplasmic membrane-bound vesicle |
MGI:2177742 | IDA | Mouse | MGI:MGI:2175993|PMID:11836498 |
| Cellular Component | GO:0016023 | cytoplasmic membrane-bound vesicle |
Q92902 | IDA | Human | PMID:11836498 |
| Cellular Component | GO:0005764 | lysosome |
Q9NQG7 | IDA | Human | PMID:12663659 |
| Cellular Component | GO:0042470 | melanosome |
Q9NQG7 | IDA | Human | PMID:12663659 |
| Cellular Component | GO:0005624 | membrane fraction |
Q9NQG7 | IDA | Human | PMID:12756248 |
| Cellular Component | GO:0005634 | nucleus |
MGI:2137586 | IDA | Mouse | MGI:MGI:2136481|PMID:11316798 |
| Cellular Component | GO:0005886 | plasma membrane |
MGI:2137586 | IDA | Mouse | MGI:MGI:2136481|PMID:11316798 |
| Cellular Component | GO:0042827 | platelet dense granule |
Q9NQG7 | IDA | Human | PMID:12756248 |
| Cellular Component | GO:0042383 | sarcolemma |
MGI:2137586 | IDA | Mouse | MGI:MGI:2136481|PMID:11316798 |
| Cellular Component | GO:0016528 | sarcoplasm |
MGI:2137586 | IDA | Mouse | MGI:MGI:3037366|PMID:14688250 |
| Biological Process | GO:0007040 | lysosome organization and biogenesis |
Q9NQG7 | IDA | Human | PMID:12663659 |
| Biological Process | GO:0030318 | melanocyte differentiation |
MGI:2177763 | IMP | Mouse | MGI:MGI:2175993|PMID:11836498 |
| Biological Process | GO:0030318 | melanocyte differentiation |
MGI:2177742 | IMP | Mouse | MGI:MGI:2175993|PMID:11836498 |
| Biological Process | GO:0030318 | melanocyte differentiation |
MGI:2181763 | IMP | Mouse | MGI:MGI:77009|PMID:1855483 |
| Biological Process | GO:0006996 | organelle organization and biogenesis |
MGI:2137586 | IPI | Mouse | MGI:MGI:2672815|PMID:12923531 |
| Biological Process | GO:0006996 | organelle organization and biogenesis |
MGI:2177763 | IMP | Mouse | MGI:MGI:2175993|PMID:11836498 |
| Biological Process | GO:0006996 | organelle organization and biogenesis |
MGI:2153839 | IMP | Mouse | MGI:MGI:2153300|PMID:11707070 |
| Biological Process | GO:0006996 | organelle organization and biogenesis |
MGI:2177742 | IMP | Mouse | MGI:MGI:2175993|PMID:11836498 |
| Biological Process | GO:0006996 | organelle organization and biogenesis |
MGI:2180307 | IMP | Mouse | MGI:MGI:2449361|PMID:12548288 |
| Biological Process | GO:0006996 | organelle organization and biogenesis |
MGI:2181763 | IMP | Mouse | MGI:MGI:2449361|PMID:12548288 |
| Biological Process | GO:0043473 | pigmentation |
MGI:2177763 | IMP | Mouse | MGI:MGI:77000|PMID:2379821 |
| Biological Process | GO:0043473 | pigmentation |
MGI:2153839 | IMP | Mouse | MGI:MGI:77000|PMID:2379821 |
| Biological Process | GO:0043473 | pigmentation |
MGI:2180307 | IMP | Mouse | MGI:MGI:77000|PMID:2379821 |
| Biological Process | GO:0043473 | pigmentation |
MGI:2181763 | IMP | Mouse | MGI:MGI:61184|PMID:17247639 |
| Biological Process | GO:0043473 | pigmentation |
MGI:2181763 | IMP | Mouse | MGI:MGI:77000|PMID:2379821 |
| Biological Process | GO:0050821 | protein stabilization |
Q9NQG7 | IPI | Human | PMID:12663659 |
| Biological Process | GO:0006605 | protein targeting |
Q9NQG7 | IDA | Human | PMID:12663659 |