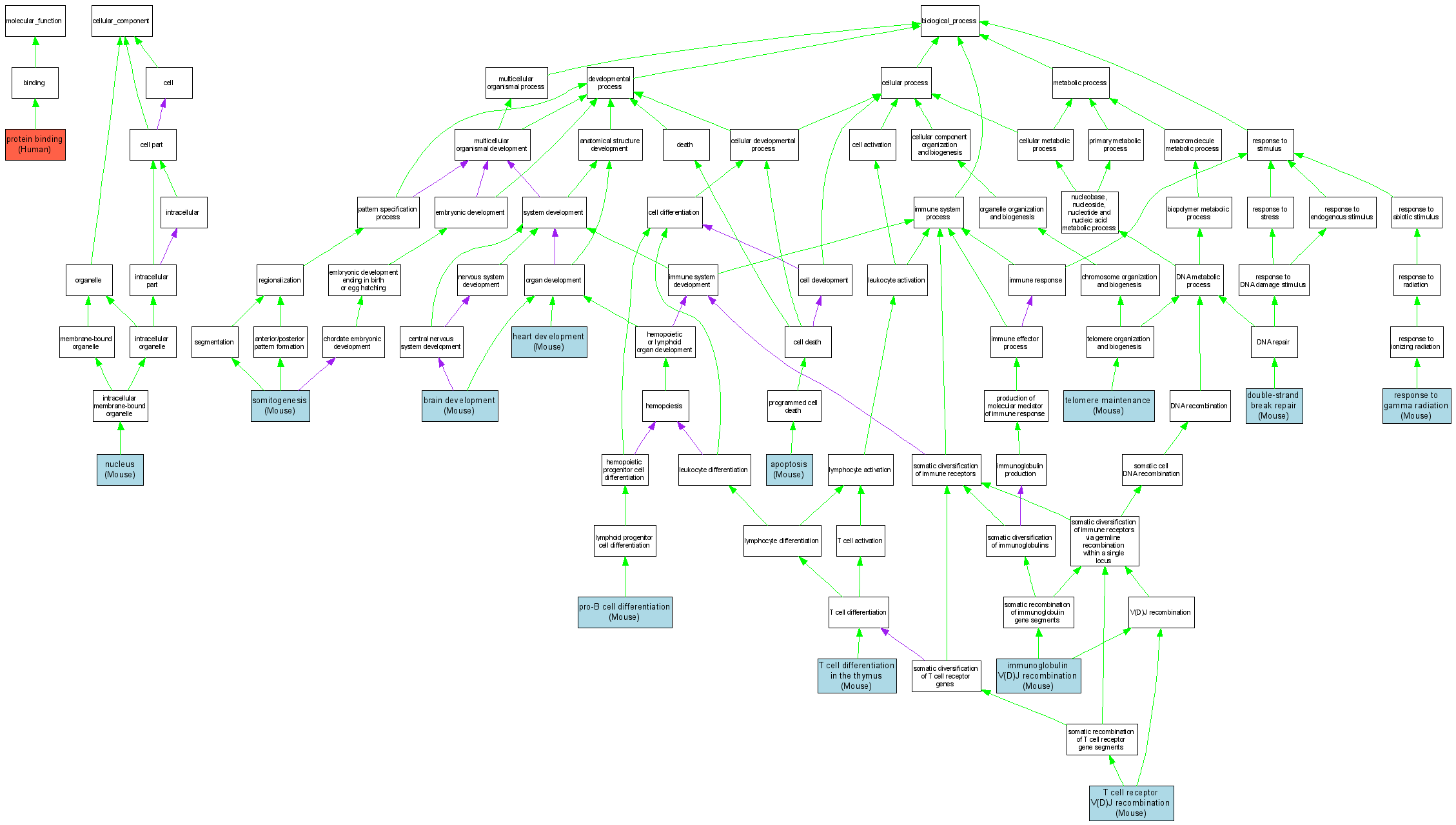
| Category | ID | Term | DB Object | Evidence | Organism | Reference |
| Molecular Function | GO:0005515 | protein binding |
P78527 | IPI | Human | PMID:9442054 |
| Cellular Component | GO:0005634 | nucleus |
MGI:104779 | IDA | Mouse | MGI:MGI:2450507|PMID:12604618 |
| Biological Process | GO:0006915 | apoptosis |
MGI:104779 | IMP | Mouse | MGI:MGI:2450507|PMID:12604618 |
| Biological Process | GO:0007420 | brain development |
MGI:104779 | IGI | Mouse | MGI:MGI:3624894|PMID:16687486 |
| Biological Process | GO:0006302 | double-strand break repair |
MGI:104779 | IMP | Mouse | MGI:MGI:2155497|PMID:11751629 |
| Biological Process | GO:0006302 | double-strand break repair |
MGI:104779 | IMP | Mouse | MGI:MGI:2450507|PMID:12604618 |
| Biological Process | GO:0007507 | heart development |
MGI:104779 | IGI | Mouse | MGI:MGI:3624894|PMID:16687486 |
| Biological Process | GO:0033152 | immunoglobulin V(D)J recombination |
MGI:104779 | IMP | Mouse | MGI:MGI:1290043|PMID:9768755 |
| Biological Process | GO:0002328 | pro-B cell differentiation |
MGI:104779 | IMP | Mouse | MGI:MGI:1290043|PMID:9768755 |
| Biological Process | GO:0010332 | response to gamma radiation |
MGI:104779 | IMP | Mouse | MGI:MGI:1290043|PMID:9768755 |
| Biological Process | GO:0001756 | somitogenesis |
MGI:104779 | IGI | Mouse | MGI:MGI:3624894|PMID:16687486 |
| Biological Process | GO:0033077 | T cell differentiation in the thymus |
MGI:104779 | IMP | Mouse | MGI:MGI:1290043|PMID:9768755 |
| Biological Process | GO:0033153 | T cell receptor V(D)J recombination |
MGI:104779 | IMP | Mouse | MGI:MGI:1290043|PMID:9768755 |
| Biological Process | GO:0000723 | telomere maintenance |
MGI:104779 | IMP | Mouse | MGI:MGI:3034120|PMID:15010310 |