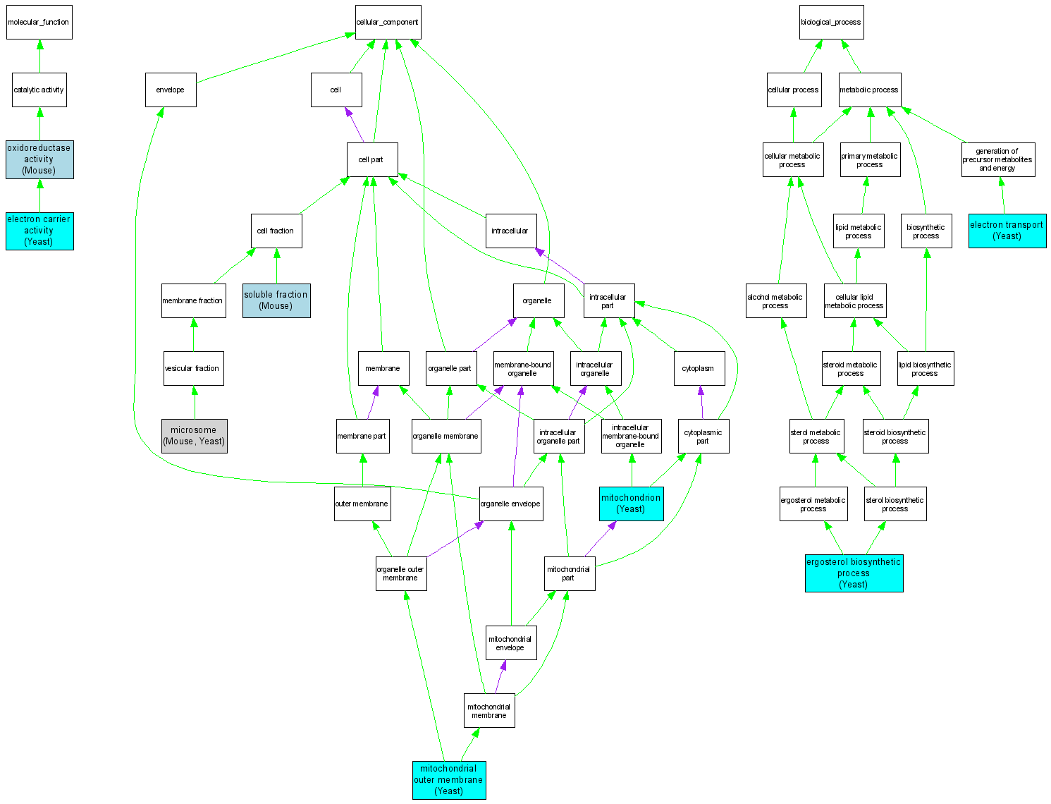
Compare GO annotations related to POR deficiency using OMIM genes and OrthoDisease orthologs

A table of the annotations represented in this image is provided below.
CategoryIDTermDB ObjectEvidenceOrganismReference
Molecular FunctionGO:0009055electron carrier activity S000001084IDAYeastSGD_REF:S000114664|PMID:11485306
Molecular FunctionGO:0016491oxidoreductase activity MGI:97744IMPMouseMGI:MGI:2158950|PMID:11742006
Cellular ComponentGO:0005792microsome MGI:97744IDAMouseMGI:MGI:2158950|PMID:11742006
Cellular ComponentGO:0005792microsome S000001084IDAYeastSGD_REF:S000041204|PMID:9468503
Cellular ComponentGO:0005741mitochondrial outer membrane S000001084IDAYeastSGD_REF:S000114057|PMID:16407407
Cellular ComponentGO:0005739mitochondrion S000001084IDAYeastSGD_REF:S000117178|PMID:16823961
Cellular ComponentGO:0005739mitochondrion S000001084IDAYeastSGD_REF:S000075100|PMID:14576278
Cellular ComponentGO:0005625soluble fraction MGI:97744IDAMouseMGI:MGI:2158950|PMID:11742006
Biological ProcessGO:0006118electron transport S000001084IDAYeastSGD_REF:S000062024|PMID:10622712
Biological ProcessGO:0006696ergosterol biosynthetic process S000001084IMPYeastSGD_REF:S000041204|PMID:9468503