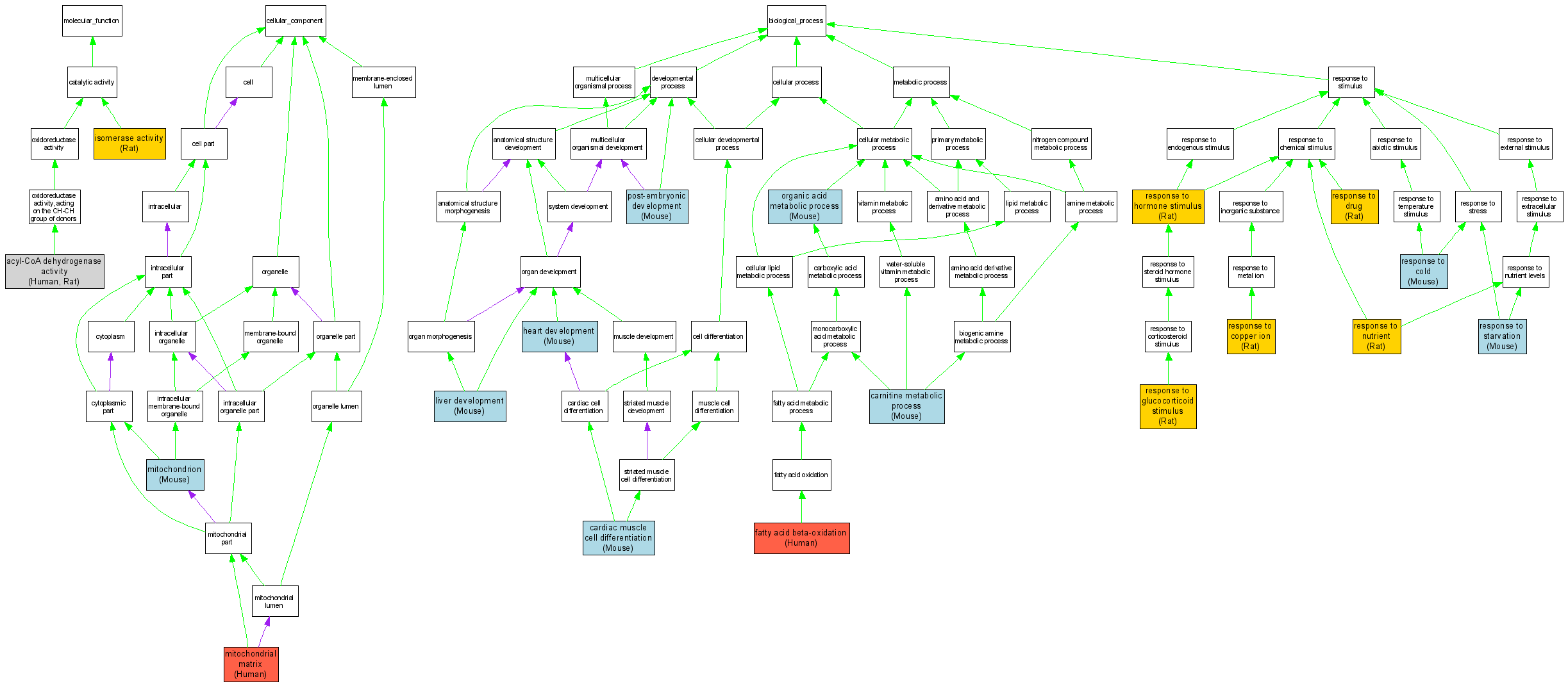
| Category | ID | Term | DB Object | Evidence | Organism | Reference |
| Molecular Function | GO:0003995 | acyl-CoA dehydrogenase activity |
P11310 | IMP | Human | PMID:2393404 |
| Molecular Function | GO:0003995 | acyl-CoA dehydrogenase activity |
RGD:2012 | IDA | Rat | RGD:1358266|PMID:15358373 |
| Molecular Function | GO:0016853 | isomerase activity |
RGD:2012 | IDA | Rat | RGD:1598685|PMID:15850406 |
| Cellular Component | GO:0005759 | mitochondrial matrix |
P11310 | IEP | Human | PMID:2393404 |
| Cellular Component | GO:0005739 | mitochondrion |
MGI:87867 | IDA | Mouse | MGI:MGI:2682130|PMID:14651853 |
| Biological Process | GO:0055007 | cardiac muscle cell differentiation |
MGI:87867 | IMP | Mouse | MGI:MGI:3692159|PMID:16121256 |
| Biological Process | GO:0009437 | carnitine metabolic process |
MGI:87867 | IMP | Mouse | MGI:MGI:3692159|PMID:16121256 |
| Biological Process | GO:0006635 | fatty acid beta-oxidation |
P11310 | IMP | Human | PMID:2393404 |
| Biological Process | GO:0007507 | heart development |
MGI:87867 | IMP | Mouse | MGI:MGI:3692159|PMID:16121256 |
| Biological Process | GO:0001889 | liver development |
MGI:87867 | IMP | Mouse | MGI:MGI:3692159|PMID:16121256 |
| Biological Process | GO:0006082 | organic acid metabolic process |
MGI:87867 | IMP | Mouse | MGI:MGI:3692159|PMID:16121256 |
| Biological Process | GO:0009791 | post-embryonic development |
MGI:87867 | IMP | Mouse | MGI:MGI:3692159|PMID:16121256 |
| Biological Process | GO:0009409 | response to cold |
MGI:87867 | IMP | Mouse | MGI:MGI:3692159|PMID:16121256 |
| Biological Process | GO:0046688 | response to copper ion |
RGD:2012 | IEP | Rat | RGD:1598689|PMID:10958805 |
| Biological Process | GO:0042493 | response to drug |
RGD:2012 | IEP | Rat | RGD:1598688|PMID:15852996 |
| Biological Process | GO:0051384 | response to glucocorticoid stimulus |
RGD:2012 | IEP | Rat | RGD:1598691|PMID:8615829 |
| Biological Process | GO:0009725 | response to hormone stimulus |
RGD:2012 | IEP | Rat | RGD:1598690|PMID:9164869 |
| Biological Process | GO:0007584 | response to nutrient |
RGD:2012 | IEP | Rat | RGD:1598687|PMID:15863369 |
| Biological Process | GO:0042594 | response to starvation |
MGI:87867 | IMP | Mouse | MGI:MGI:3692159|PMID:16121256 |