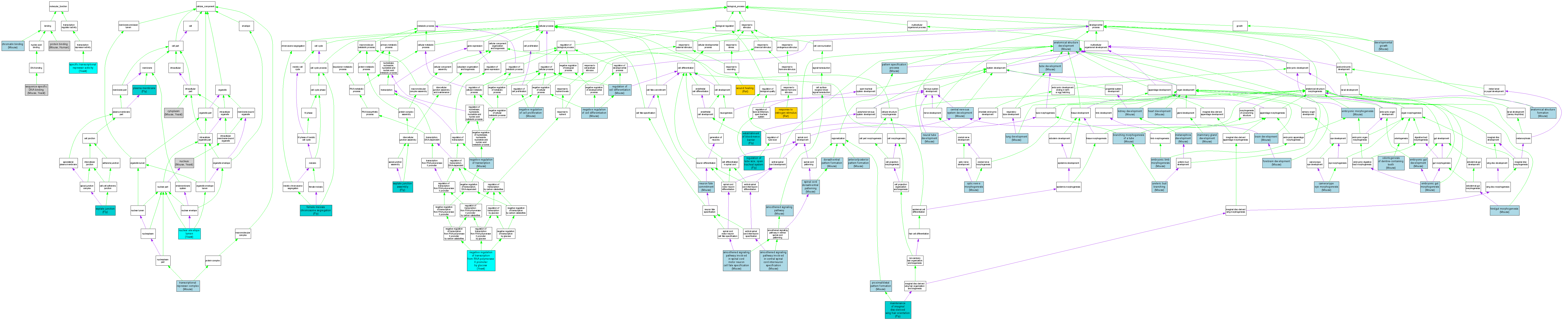
Compare GO annotations related to Acrocallosal syndrome using OMIM genes and OrthoDisease orthologs

A table of the annotations represented in this image is provided below.
CategoryIDTermDB ObjectEvidenceOrganismReference
Molecular FunctionGO:0003682chromatin binding MGI:95729IGIMouseMGI:MGI:3611729|PMID:16396903
Molecular FunctionGO:0005515protein binding MGI:95729IPIMouseMGI:MGI:2445270|PMID:12435627
Molecular FunctionGO:0005515protein binding P10071IPIHumanPMID:10564661
Molecular FunctionGO:0005515protein binding P10071IPIHumanPMID:11238441
Molecular FunctionGO:0005515protein binding P10071IPIHumanPMID:10806483
Molecular FunctionGO:0043565sequence-specific DNA binding MGI:95729IDAMouseMGI:MGI:3624046|PMID:16611981
Molecular FunctionGO:0043565sequence-specific DNA binding S000003003IDAYeastSGD_REF:S000046271|PMID:8114729
Molecular FunctionGO:0043565sequence-specific DNA binding S000003003IDAYeastSGD_REF:S000043150|PMID:9832517
Molecular FunctionGO:0016566specific transcriptional repressor activity S000003003IDAYeastSGD_REF:S000055931|PMID:7724528
Molecular FunctionGO:0016566specific transcriptional repressor activity S000003003IMPYeastSGD_REF:S000043150|PMID:9832517
Molecular FunctionGO:0016566specific transcriptional repressor activity S000003003IGIYeastSGD_REF:S000043150|PMID:9832517
Molecular FunctionGO:0016566specific transcriptional repressor activity S000003003IPIYeastSGD_REF:S000055931|PMID:7724528
Cellular ComponentGO:0005737cytoplasm MGI:95729IDAMouseMGI:MGI:2445270|PMID:12435627
Cellular ComponentGO:0005737cytoplasm S000003003IDAYeastSGD_REF:S000069459|PMID:11914276
Cellular ComponentGO:0005737cytoplasm S000003003IDAYeastSGD_REF:S000120464|PMID:17237508
Cellular ComponentGO:0005737cytoplasm S000003003IDAYeastSGD_REF:S000050919|PMID:9285828
Cellular ComponentGO:0005641nuclear envelope lumen S000003003IDAYeastSGD_REF:S000120464|PMID:17237508
Cellular ComponentGO:0005634nucleus MGI:95729IDAMouseMGI:MGI:2445270|PMID:12435627
Cellular ComponentGO:0005634nucleus S000003003IDAYeastSGD_REF:S000069459|PMID:11914276
Cellular ComponentGO:0005634nucleus S000003003IDAYeastSGD_REF:S000050919|PMID:9285828
Cellular ComponentGO:0005634nucleus S000003003IDAYeastSGD_REF:S000120464|PMID:17237508
Cellular ComponentGO:0005886plasma membrane FBgn0001987IDAFlyFB:FBrf0081345|PMID:7539719
Cellular ComponentGO:0005918septate junction FBgn0001987IDAFlyFB:FBrf0160929|PMID:12782681
Cellular ComponentGO:0017053transcriptional repressor complex MGI:95729IDAMouseMGI:MGI:2445270|PMID:12435627
Biological ProcessGO:0048856anatomical structure development MGI:95729IGIMouseMGI:MGI:2148409|PMID:11485934
Biological ProcessGO:0048646anatomical structure formation MGI:95729IGIMouseMGI:MGI:1277743|PMID:9731531
Biological ProcessGO:0009952anterior/posterior pattern formation MGI:95729IMPMouseMGI:MGI:3053244|PMID:15315762
Biological ProcessGO:0007420brain development MGI:95729IMPMouseMGI:MGI:2445242|PMID:12435361
Biological ProcessGO:0048754branching morphogenesis of a tube MGI:95729IMPMouseMGI:MGI:3608164|PMID:16247775
Biological ProcessGO:0048593camera-type eye morphogenesis MGI:95729IMPMouseMGI:MGI:52587|PMID:8387379
Biological ProcessGO:0007417central nervous system development MGI:95729IGIMouseMGI:MGI:2445271|PMID:12435628
Biological ProcessGO:0007417central nervous system development MGI:95729IMPMouseMGI:MGI:2445272|PMID:12435629
Biological ProcessGO:0048589developmental growth MGI:95729IMPMouseMGI:MGI:1095776|PMID:9268579
Biological ProcessGO:0009953dorsal/ventral pattern formation MGI:95729IMPMouseMGI:MGI:2445272|PMID:12435629
Biological ProcessGO:0009953dorsal/ventral pattern formation MGI:95729IMPMouseMGI:MGI:3028732|PMID:14723851
Biological ProcessGO:0009953dorsal/ventral pattern formation MGI:95729IMPMouseMGI:MGI:3624182|PMID:16571630
Biological ProcessGO:0048566embryonic gut development MGI:95729IMPMouseMGI:MGI:1353327|PMID:10693670
Biological ProcessGO:0048558embryonic gut morphogenesis MGI:95729IMPMouseMGI:MGI:3608164|PMID:16247775
Biological ProcessGO:0030326embryonic limb morphogenesis MGI:95729IMPMouseMGI:MGI:2384366|PMID:12142027
Biological ProcessGO:0030326embryonic limb morphogenesis MGI:95729IMPMouseMGI:MGI:2445242|PMID:12435361
Biological ProcessGO:0030326embryonic limb morphogenesis MGI:95729IMPMouseMGI:MGI:2445270|PMID:12435627
Biological ProcessGO:0030326embryonic limb morphogenesis MGI:95729IMPMouseMGI:MGI:52587|PMID:8387379
Biological ProcessGO:0030326embryonic limb morphogenesis MGI:95729IGIMouseMGI:MGI:3608261|PMID:16284117
Biological ProcessGO:0048598embryonic morphogenesis MGI:95729IMPMouseMGI:MGI:52587|PMID:8387379
Biological ProcessGO:0008065establishment of blood-nerve barrier FBgn0001987IMPFlyFB:FBrf0081345|PMID:7539719
Biological ProcessGO:0016321female meiosis chromosome segregation FBgn0001987IMPFlyFB:FBrf0135802|PMID:11290718
Biological ProcessGO:0030900forebrain development MGI:95729IMPMouseMGI:MGI:3610448|PMID:16168404
Biological ProcessGO:0007507heart development MGI:95729IGIMouseMGI:MGI:3664714|PMID:11172440
Biological ProcessGO:0007442hindgut morphogenesis MGI:95729IGIMouseMGI:MGI:2148409|PMID:11485934
Biological ProcessGO:0001822kidney development MGI:95729IGIMouseMGI:MGI:3664714|PMID:11172440
Biological ProcessGO:0030324lung development MGI:95729IGIMouseMGI:MGI:3051935|PMID:15136151
Biological ProcessGO:0030324lung development MGI:95729IMPMouseMGI:MGI:1095776|PMID:9268579
Biological ProcessGO:0035321maintenance of imaginal disc-derived wing hair orientation FBgn0001987IMPFlyFB:FBrf0180106|PMID:15501220
Biological ProcessGO:0030879mammary gland development MGI:95729IMPMouseMGI:MGI:3656358|PMID:16914490
Biological ProcessGO:0001656metanephros development MGI:95729IGIMouseMGI:MGI:3611729|PMID:16396903
Biological ProcessGO:0045596negative regulation of cell differentiation MGI:95729IGIMouseMGI:MGI:3608261|PMID:16284117
Biological ProcessGO:0008285negative regulation of cell proliferation MGI:95729IGIMouseMGI:MGI:3611729|PMID:16396903
Biological ProcessGO:0008285negative regulation of cell proliferation MGI:95729IMPMouseMGI:MGI:3611729|PMID:16396903
Biological ProcessGO:0016481negative regulation of transcription MGI:95729IDAMouseMGI:MGI:2445270|PMID:12435627
Biological ProcessGO:0000433negative regulation of transcription from RNA polymerase II promoter by glucose S000003003IGIYeastSGD_REF:S000043150|PMID:9832517
Biological ProcessGO:0000433negative regulation of transcription from RNA polymerase II promoter by glucose S000003003IDAYeastSGD_REF:S000055931|PMID:7724528
Biological ProcessGO:0000433negative regulation of transcription from RNA polymerase II promoter by glucose S000003003IMPYeastSGD_REF:S000043150|PMID:9832517
Biological ProcessGO:0021915neural tube development MGI:95729IMPMouseMGI:MGI:52587|PMID:8387379
Biological ProcessGO:0048663neuron fate commitment MGI:95729IMPMouseMGI:MGI:3610448|PMID:16168404
Biological ProcessGO:0042475odontogenesis of dentine-containing teeth MGI:95729IGIMouseMGI:MGI:1277041|PMID:9655803
Biological ProcessGO:0021631optic nerve morphogenesis MGI:95729IMPMouseMGI:MGI:3617688|PMID:16342201
Biological ProcessGO:0007389pattern specification process MGI:95729IGIMouseMGI:MGI:2683891|PMID:14602680
Biological ProcessGO:0009954proximal/distal pattern formation MGI:95729IMPMouseMGI:MGI:3617688|PMID:16342201
Biological ProcessGO:0009954proximal/distal pattern formation MGI:95729IGIMouseMGI:MGI:3617688|PMID:16342201
Biological ProcessGO:0045595regulation of cell differentiation MGI:95729IGIMouseMGI:MGI:3608261|PMID:16284117
Biological ProcessGO:0035151regulation of tube size, open tracheal system FBgn0001987IMPFlyFB:FBrf0162083|PMID:12930776
Biological ProcessGO:0043627response to estrogen stimulus RGD:620272IEPRatRGD:1303367|PMID:15328011
Biological ProcessGO:0019991septate junction assembly FBgn0001987IMPFlyFB:FBrf0160929|PMID:12782681
Biological ProcessGO:0007224smoothened signaling pathway MGI:95729IGIMouseMGI:MGI:3611729|PMID:16396903
Biological ProcessGO:0007224smoothened signaling pathway MGI:95729IGIMouseMGI:MGI:2445271|PMID:12435628
Biological ProcessGO:0007224smoothened signaling pathway MGI:95729IGIMouseMGI:MGI:3608261|PMID:16284117
Biological ProcessGO:0007224smoothened signaling pathway MGI:95729IGIMouseMGI:MGI:3624182|PMID:16571630
Biological ProcessGO:0021776smoothened signaling pathway involved in spinal cord motor neuron cell fate specification MGI:95729IGIMouseMGI:MGI:3051712|PMID:15215207
Biological ProcessGO:0021775smoothened signaling pathway involved in ventral spinal cord interneuron specification MGI:95729IGIMouseMGI:MGI:3051712|PMID:15215207
Biological ProcessGO:0021513spinal cord dorsal/ventral patterning MGI:95729IGIMouseMGI:MGI:3051712|PMID:15215207
Biological ProcessGO:0021513spinal cord dorsal/ventral patterning MGI:95729IGIMouseMGI:MGI:3612806|PMID:16364285
Biological ProcessGO:0035295tube development MGI:95729IGIMouseMGI:MGI:1277743|PMID:9731531
Biological ProcessGO:0001658ureteric bud branching MGI:95729IGIMouseMGI:MGI:3611729|PMID:16396903
Biological ProcessGO:0042060wound healing RGD:620272IEPRatRGD:1599841|PMID:15277480