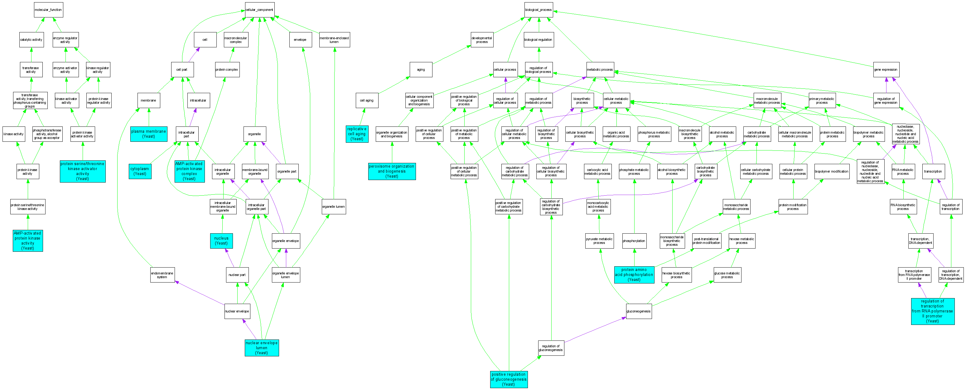
| Category | ID | Term | DB Object | Evidence | Organism | Reference |
| Molecular Function | GO:0004679 | AMP-activated protein kinase activity |
S000003083 | IMP | Yeast | SGD_REF:S000066184|PMID:11486005 |
| Molecular Function | GO:0004679 | AMP-activated protein kinase activity |
S000003083 | IMP | Yeast | SGD_REF:S000044172|PMID:7913470 |
| Molecular Function | GO:0004679 | AMP-activated protein kinase activity |
S000003083 | IGI | Yeast | SGD_REF:S000053604|PMID:2557546 |
| Molecular Function | GO:0004679 | AMP-activated protein kinase activity |
S000003083 | IMP | Yeast | SGD_REF:S000053604|PMID:2557546 |
| Molecular Function | GO:0043539 | protein serine/threonine kinase activator activity |
S000003083 | IGI | Yeast | SGD_REF:S000053604|PMID:2557546 |
| Molecular Function | GO:0043539 | protein serine/threonine kinase activator activity |
S000003083 | IMP | Yeast | SGD_REF:S000053604|PMID:2557546 |
| Molecular Function | GO:0043539 | protein serine/threonine kinase activator activity |
S000003083 | IMP | Yeast | SGD_REF:S000066184|PMID:11486005 |
| Cellular Component | GO:0031588 | AMP-activated protein kinase complex |
S000003083 | IDA | Yeast | SGD_REF:S000071984|PMID:12393914 |
| Cellular Component | GO:0031588 | AMP-activated protein kinase complex |
S000003083 | IDA | Yeast | SGD_REF:S000046049|PMID:2481228 |
| Cellular Component | GO:0031588 | AMP-activated protein kinase complex |
S000003083 | IPI | Yeast | SGD_REF:S000046049|PMID:2481228 |
| Cellular Component | GO:0031588 | AMP-activated protein kinase complex |
S000003083 | IPI | Yeast | SGD_REF:S000051240|PMID:9121458 |
| Cellular Component | GO:0005737 | cytoplasm |
S000003083 | IDA | Yeast | SGD_REF:S000120464|PMID:17237508 |
| Cellular Component | GO:0005737 | cytoplasm |
S000003083 | IDA | Yeast | SGD_REF:S000046049|PMID:2481228 |
| Cellular Component | GO:0005641 | nuclear envelope lumen |
S000003083 | IDA | Yeast | SGD_REF:S000120464|PMID:17237508 |
| Cellular Component | GO:0005634 | nucleus |
S000003083 | IDA | Yeast | SGD_REF:S000120464|PMID:17237508 |
| Cellular Component | GO:0005634 | nucleus |
S000003083 | IDA | Yeast | SGD_REF:S000046049|PMID:2481228 |
| Cellular Component | GO:0005886 | plasma membrane |
S000003083 | IDA | Yeast | SGD_REF:S000072977|PMID:12562756 |
| Biological Process | GO:0007031 | peroxisome organization and biogenesis |
S000003083 | IMP | Yeast | SGD_REF:S000047076|PMID:1355328 |
| Biological Process | GO:0045722 | positive regulation of gluconeogenesis |
S000003083 | IMP | Yeast | SGD_REF:S000046049|PMID:2481228 |
| Biological Process | GO:0045722 | positive regulation of gluconeogenesis |
S000003083 | IPI | Yeast | SGD_REF:S000046049|PMID:2481228 |
| Biological Process | GO:0006468 | protein amino acid phosphorylation |
S000003083 | IGI | Yeast | SGD_REF:S000044172|PMID:7913470 |
| Biological Process | GO:0006468 | protein amino acid phosphorylation |
S000003083 | IMP | Yeast | SGD_REF:S000044172|PMID:7913470 |
| Biological Process | GO:0006468 | protein amino acid phosphorylation |
S000003083 | IMP | Yeast | SGD_REF:S000066184|PMID:11486005 |
| Biological Process | GO:0006468 | protein amino acid phosphorylation |
S000003083 | IMP | Yeast | SGD_REF:S000053604|PMID:2557546 |
| Biological Process | GO:0006357 | regulation of transcription from RNA polymerase II promoter |
S000003083 | IGI | Yeast | SGD_REF:S000053604|PMID:2557546 |
| Biological Process | GO:0001302 | replicative cell aging |
S000003083 | IMP | Yeast | SGD_REF:S000049850|PMID:10921902 |