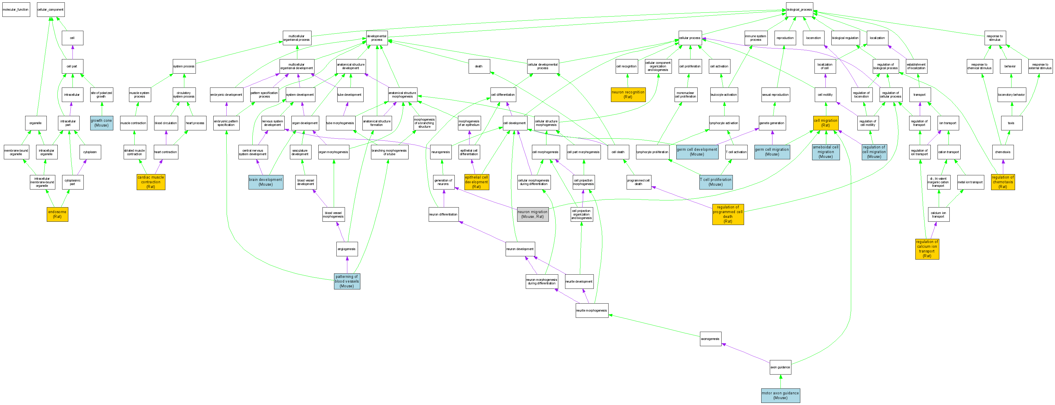
| Category | ID | Term | DB Object | Evidence | Organism | Reference |
| Cellular Component | GO:0005768 | endosome |
RGD:620465 | IDA | Rat | RGD:1600771|PMID:16952464 |
| Cellular Component | GO:0030426 | growth cone |
MGI:109563 | IDA | Mouse | MGI:MGI:3590395|PMID:16129397 |
| Biological Process | GO:0001667 | ameboidal cell migration |
MGI:109563 | IMP | Mouse | MGI:MGI:3578491|PMID:15626744 |
| Biological Process | GO:0007420 | brain development |
MGI:109563 | IMP | Mouse | MGI:MGI:2389283|PMID:12183377 |
| Biological Process | GO:0060048 | cardiac muscle contraction |
RGD:620465 | IMP | Rat | RGD:1600772|PMID:17010372 |
| Biological Process | GO:0016477 | cell migration |
RGD:620465 | IMP | Rat | RGD:1600768|PMID:15358596 |
| Biological Process | GO:0002064 | epithelial cell development |
RGD:620465 | IMP | Rat | RGD:1600768|PMID:15358596 |
| Biological Process | GO:0007281 | germ cell development |
MGI:109563 | IMP | Mouse | MGI:MGI:2668373|PMID:12900445 |
| Biological Process | GO:0008354 | germ cell migration |
MGI:109563 | IMP | Mouse | MGI:MGI:2668373|PMID:12900445 |
| Biological Process | GO:0008045 | motor axon guidance |
MGI:109563 | IMP | Mouse | MGI:MGI:3590395|PMID:16129397 |
| Biological Process | GO:0001764 | neuron migration |
MGI:109563 | IDA | Mouse | MGI:MGI:2668373|PMID:12900445 |
| Biological Process | GO:0001764 | neuron migration |
RGD:620465 | IDA | Rat | RGD:1358280|PMID:12401342 |
| Biological Process | GO:0001764 | neuron migration |
RGD:620465 | IMP | Rat | RGD:1600767|PMID:15048928 |
| Biological Process | GO:0008038 | neuron recognition |
RGD:620465 | IEP | Rat | RGD:632605|PMID:12431218 |
| Biological Process | GO:0001569 | patterning of blood vessels |
MGI:109563 | IMP | Mouse | MGI:MGI:3578491|PMID:15626744 |
| Biological Process | GO:0051924 | regulation of calcium ion transport |
RGD:620465 | IMP | Rat | RGD:1299272|PMID:12864967 |
| Biological Process | GO:0030334 | regulation of cell migration |
MGI:109563 | IMP | Mouse | MGI:MGI:2389283|PMID:12183377 |
| Biological Process | GO:0030334 | regulation of cell migration |
MGI:109563 | IMP | Mouse | MGI:MGI:2668373|PMID:12900445 |
| Biological Process | GO:0030334 | regulation of cell migration |
MGI:109563 | IGI | Mouse | MGI:MGI:3589965|PMID:16166380 |
| Biological Process | GO:0050920 | regulation of chemotaxis |
RGD:620465 | IMP | Rat | RGD:1600768|PMID:15358596 |
| Biological Process | GO:0043067 | regulation of programmed cell death |
RGD:620465 | IMP | Rat | RGD:1600766|PMID:14550764 |
| Biological Process | GO:0042098 | T cell proliferation |
MGI:109563 | IMP | Mouse | MGI:MGI:2656421|PMID:12707343 |