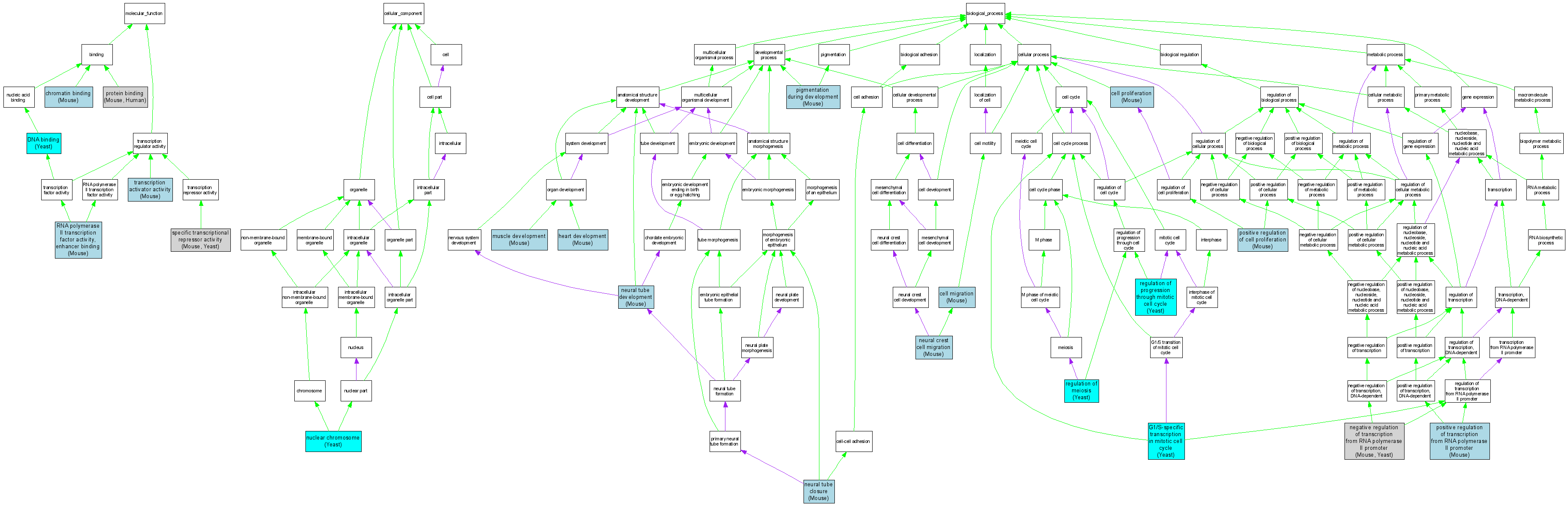
Compare GO annotations related to Waardenburg syndrome, type I using OMIM genes and OrthoDisease orthologs

A table of the annotations represented in this image is provided below.
CategoryIDTermDB ObjectEvidenceOrganismReference
Molecular FunctionGO:0003682chromatin binding MGI:97487IDAMouseMGI:MGI:3530428|PMID:15729346
Molecular FunctionGO:0003677DNA binding S000002859IDAYeastSGD_REF:S000072304|PMID:12464633
Molecular FunctionGO:0005515protein binding MGI:97487IPIMouseMGI:MGI:1195383|PMID:9464541
Molecular FunctionGO:0005515protein binding MGI:97487IPIMousePMID:17662948
Molecular FunctionGO:0005515protein binding P23760IPIHumanPMID:11029584
Molecular FunctionGO:0003705RNA polymerase II transcription factor activity, enhancer binding MGI:97487IDAMouseMGI:MGI:3530428|PMID:15729346
Molecular FunctionGO:0003705RNA polymerase II transcription factor activity, enhancer binding MGI:97487IGIMouseMGI:MGI:3530428|PMID:15729346
Molecular FunctionGO:0016566specific transcriptional repressor activity MGI:97487IDAMouseMGI:MGI:3530428|PMID:15729346
Molecular FunctionGO:0016566specific transcriptional repressor activity S000002859IDAYeastSGD_REF:S000053020|PMID:10705372
Molecular FunctionGO:0016566specific transcriptional repressor activity S000002859IGIYeastSGD_REF:S000072304|PMID:12464633
Molecular FunctionGO:0016566specific transcriptional repressor activity S000002859IPIYeastSGD_REF:S000053020|PMID:10705372
Molecular FunctionGO:0016563transcription activator activity MGI:97487IDAMouseMGI:MGI:3530428|PMID:15729346
Molecular FunctionGO:0016563transcription activator activity MGI:97487IDAMouseMGI:MGI:3610892|PMID:16300735
Cellular ComponentGO:0000228nuclear chromosome S000002859IDAYeastSGD_REF:S000053020|PMID:10705372
Biological ProcessGO:0016477cell migration MGI:97487IMPMouseMGI:MGI:3044235|PMID:15132998
Biological ProcessGO:0008283cell proliferation MGI:97487IMPMouseMGI:MGI:3044235|PMID:15132998
Biological ProcessGO:0000083G1/S-specific transcription in mitotic cell cycle S000002859IPIYeastSGD_REF:S000071810|PMID:12464632
Biological ProcessGO:0007507heart development MGI:97487IMPMouseMGI:MGI:3528806|PMID:10231856
Biological ProcessGO:0007517muscle development MGI:97487IMPMouseMGI:MGI:3044235|PMID:15132998
Biological ProcessGO:0000122negative regulation of transcription from RNA polymerase II promoter MGI:97487IGIMouseMGI:MGI:3530428|PMID:15729346
Biological ProcessGO:0000122negative regulation of transcription from RNA polymerase II promoter S000002859IEPYeastSGD_REF:S000053020|PMID:10705372
Biological ProcessGO:0000122negative regulation of transcription from RNA polymerase II promoter S000002859IDAYeastSGD_REF:S000072304|PMID:12464633
Biological ProcessGO:0000122negative regulation of transcription from RNA polymerase II promoter S000002859IPIYeastSGD_REF:S000053020|PMID:10705372
Biological ProcessGO:0000122negative regulation of transcription from RNA polymerase II promoter S000002859IGIYeastSGD_REF:S000072304|PMID:12464633
Biological ProcessGO:0001755neural crest cell migration MGI:97487IMPMouseMGI:MGI:3056222|PMID:15384171
Biological ProcessGO:0001843neural tube closure MGI:97487IMPMouseMGI:MGI:3056222|PMID:15384171
Biological ProcessGO:0021915neural tube development MGI:97487IGIMouseMGI:MGI:1342174|PMID:10419687
Biological ProcessGO:0048066pigmentation during development MGI:97487IMPMouseMGI:MGI:3055244|PMID:15322542
Biological ProcessGO:0008284positive regulation of cell proliferation MGI:97487IMPMouseMGI:MGI:3608103|PMID:10946068
Biological ProcessGO:0045944positive regulation of transcription from RNA polymerase II promoter MGI:97487IDAMouseMGI:MGI:3530428|PMID:15729346
Biological ProcessGO:0045944positive regulation of transcription from RNA polymerase II promoter MGI:97487IDAMouseMGI:MGI:3610892|PMID:16300735
Biological ProcessGO:0040020regulation of meiosis S000002859IEPYeastSGD_REF:S000053020|PMID:10705372
Biological ProcessGO:0040020regulation of meiosis S000002859IPIYeastSGD_REF:S000053020|PMID:10705372
Biological ProcessGO:0007346regulation of progression through mitotic cell cycle S000002859IMPYeastSGD_REF:S000072304|PMID:12464633