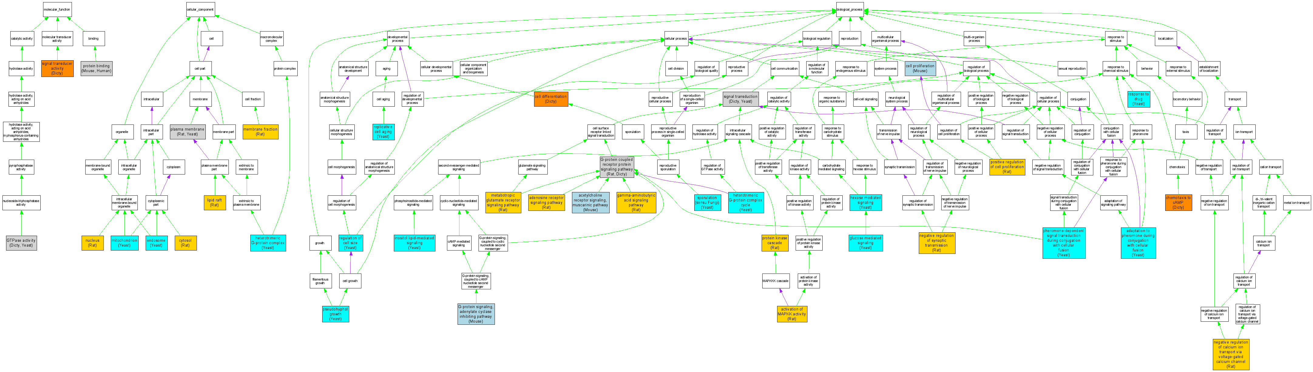
| Category | ID | Term | DB Object | Evidence | Organism | Reference |
| Molecular Function | GO:0003924 | GTPase activity |
DDB0191255 | IDA | Dicty | DDB_REF:1360|PMID:7821221 |
| Molecular Function | GO:0003924 | GTPase activity |
S000001047 | IMP | Yeast | SGD_REF:S000055781|PMID:1900495 |
| Molecular Function | GO:0003924 | GTPase activity |
S000001047 | IDA | Yeast | SGD_REF:S000060686|PMID:11394869 |
| Molecular Function | GO:0005515 | protein binding |
MGI:95772 | IPI | Mouse | MGI:MGI:68506|PMID:8076637 |
| Molecular Function | GO:0005515 | protein binding |
P04899 | IPI | Human | PMID:16189514 |
| Molecular Function | GO:0004871 | signal transducer activity |
DDB0191255 | IMP | Dicty | DDB_REF:433|PMID:8280098 |
| Cellular Component | GO:0005829 | cytosol |
RGD:620243 | IDA | Rat | RGD:1598462|PMID:12573529 |
| Cellular Component | GO:0005768 | endosome |
S000001047 | IDA | Yeast | SGD_REF:S000117071|PMID:16839886 |
| Cellular Component | GO:0005834 | heterotrimeric G-protein complex |
S000001047 | IDA | Yeast | SGD_REF:S000060686|PMID:11394869 |
| Cellular Component | GO:0005834 | heterotrimeric G-protein complex |
S000001047 | IMP | Yeast | SGD_REF:S000045559|PMID:2105453 |
| Cellular Component | GO:0005834 | heterotrimeric G-protein complex |
S000001047 | IPI | Yeast | SGD_REF:S000060686|PMID:11394869 |
| Cellular Component | GO:0045121 | lipid raft |
RGD:620243 | IDA | Rat | RGD:1625132|PMID:17157995 |
| Cellular Component | GO:0005624 | membrane fraction |
RGD:620243 | IDA | Rat | RGD:1598749|PMID:15961389 |
| Cellular Component | GO:0005739 | mitochondrion |
S000000822 | IDA | Yeast | SGD_REF:S000117178|PMID:16823961 |
| Cellular Component | GO:0005739 | mitochondrion |
S000000822 | IDA | Yeast | SGD_REF:S000075100|PMID:14576278 |
| Cellular Component | GO:0005634 | nucleus |
RGD:620243 | IDA | Rat | RGD:1598462|PMID:12573529 |
| Cellular Component | GO:0005886 | plasma membrane |
RGD:620243 | IDA | Rat | RGD:1598462|PMID:12573529 |
| Cellular Component | GO:0005886 | plasma membrane |
S000001047 | IDA | Yeast | SGD_REF:S000043515|PMID:8756677 |
| Cellular Component | GO:0005886 | plasma membrane |
S000000822 | IDA | Yeast | SGD_REF:S000082330|PMID:16030250 |
| Biological Process | GO:0007213 | acetylcholine receptor signaling, muscarinic pathway |
MGI:95772 | IMP | Mouse | MGI:MGI:1934424|PMID:11299198 |
| Biological Process | GO:0000186 | activation of MAPKK activity |
RGD:620243 | IMP | Rat | RGD:1598464|PMID:11495629 |
| Biological Process | GO:0000754 | adaptation to pheromone during conjugation with cellular fusion |
S000001047 | IMP | Yeast | SGD_REF:S000045559|PMID:2105453 |
| Biological Process | GO:0000754 | adaptation to pheromone during conjugation with cellular fusion |
S000001047 | IMP | Yeast | SGD_REF:S000072707|PMID:12556475 |
| Biological Process | GO:0001973 | adenosine receptor signaling pathway |
RGD:620243 | IDA | Rat | RGD:625670|PMID:11923410 |
| Biological Process | GO:0030154 | cell differentiation |
DDB0191255 | IMP | Dicty | DDB_REF:5159|PMID:9015266 |
| Biological Process | GO:0008283 | cell proliferation |
MGI:95772 | IPI | Mouse | MGI:MGI:3032880|PMID:14712229 |
| Biological Process | GO:0043327 | chemotaxis to cAMP |
DDB0191255 | IMP | Dicty | DDB_REF:11577|PMID:17481898 |
| Biological Process | GO:0007186 | G-protein coupled receptor protein signaling pathway |
RGD:620243 | IDA | Rat | RGD:625670|PMID:11923410 |
| Biological Process | GO:0007186 | G-protein coupled receptor protein signaling pathway |
DDB0191255 | IMP | Dicty | DDB_REF:433|PMID:8280098 |
| Biological Process | GO:0007193 | G-protein signaling, adenylate cyclase inhibiting pathway |
MGI:95772 | IMP | Mouse | MGI:MGI:82586|PMID:8622915 |
| Biological Process | GO:0007193 | G-protein signaling, adenylate cyclase inhibiting pathway |
MGI:95772 | IGI | Mouse | MGI:MGI:893272|PMID:7706278 |
| Biological Process | GO:0007214 | gamma-aminobutyric acid signaling pathway |
RGD:620243 | IDA | Rat | RGD:625670|PMID:11923410 |
| Biological Process | GO:0010255 | glucose mediated signaling |
S000000822 | IGI | Yeast | SGD_REF:S000052260|PMID:2830616 |
| Biological Process | GO:0010255 | glucose mediated signaling |
S000000822 | IMP | Yeast | SGD_REF:S000052260|PMID:2830616 |
| Biological Process | GO:0031684 | heterotrimeric G-protein complex cycle |
S000001047 | IMP | Yeast | SGD_REF:S000046719|PMID:2107073 |
| Biological Process | GO:0009757 | hexose mediated signaling |
S000000822 | IMP | Yeast | SGD_REF:S000045873|PMID:10655215 |
| Biological Process | GO:0048017 | inositol lipid-mediated signaling |
S000001047 | IMP | Yeast | SGD_REF:S000117071|PMID:16839886 |
| Biological Process | GO:0007216 | metabotropic glutamate receptor signaling pathway |
RGD:620243 | IDA | Rat | RGD:625670|PMID:11923410 |
| Biological Process | GO:0051927 | negative regulation of calcium ion transport via voltage-gated calcium channel |
RGD:620243 | IDA | Rat | RGD:1598463|PMID:10639178 |
| Biological Process | GO:0050805 | negative regulation of synaptic transmission |
RGD:620243 | IDA | Rat | RGD:625670|PMID:11923410 |
| Biological Process | GO:0000750 | pheromone-dependent signal transduction during conjugation with cellular fusion |
S000001047 | IMP | Yeast | SGD_REF:S000055540|PMID:3113739 |
| Biological Process | GO:0008284 | positive regulation of cell proliferation |
RGD:620243 | IMP | Rat | RGD:1598462|PMID:12573529 |
| Biological Process | GO:0007243 | protein kinase cascade |
RGD:620243 | IMP | Rat | RGD:728462|PMID:11495629 |
| Biological Process | GO:0007124 | pseudohyphal growth |
S000000822 | IMP | Yeast | SGD_REF:S000045873|PMID:10655215 |
| Biological Process | GO:0007124 | pseudohyphal growth |
S000000822 | IMP | Yeast | SGD_REF:S000052540|PMID:10454558 |
| Biological Process | GO:0008361 | regulation of cell size |
S000000822 | IMP | Yeast | SGD_REF:S000070190|PMID:12089449 |
| Biological Process | GO:0001302 | replicative cell aging |
S000000822 | IMP | Yeast | SGD_REF:S000080970|PMID:15722108 |
| Biological Process | GO:0042493 | response to drug |
S000001047 | IMP | Yeast | SGD_REF:S000086944|PMID:16234568 |
| Biological Process | GO:0007165 | signal transduction |
DDB0191255 | IMP | Dicty | DDB_REF:433|PMID:8280098 |
| Biological Process | GO:0007165 | signal transduction |
S000000822 | IMP | Yeast | SGD_REF:S000052540|PMID:10454558 |
| Biological Process | GO:0030437 | sporulation (sensu Fungi) |
S000000822 | IMP | Yeast | SGD_REF:S000052540|PMID:10454558 |