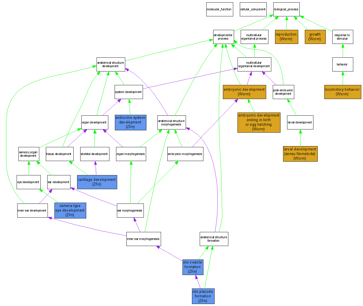
| Category | ID | Term | DB Object | Evidence | Organism | Reference |
| Biological Process | GO:0043010 | camera-type eye development |
ZDB-GENE-990415-50 | IGI | Zfin | ZFIN:ZDB-PUB-050426-1|PMID:15728669 |
| Biological Process | GO:0043010 | camera-type eye development |
ZDB-GENE-980526-280 | IGI | Zfin | ZFIN:ZDB-PUB-050426-1|PMID:15728669 |
| Biological Process | GO:0051216 | cartilage development |
ZDB-GENE-980526-280 | IGI | Zfin | ZFIN:ZDB-PUB-060517-6|PMID:16678149 |
| Biological Process | GO:0009790 | embryonic development |
WBGene00000463 | IMP | Worm | WB:WBPaper00004947|PMID:11747075 |
| Biological Process | GO:0009792 | embryonic development ending in birth or egg hatching |
WBGene00000463 | IMP | Worm | WB:WBPaper00006395|PMID:14551910 |
| Biological Process | GO:0009792 | embryonic development ending in birth or egg hatching |
WBGene00000463 | IMP | Worm | WB:WBPaper00004947|PMID:11747075 |
| Biological Process | GO:0035270 | endocrine system development |
ZDB-GENE-990415-50 | IGI | Zfin | ZFIN:ZDB-PUB-050426-1|PMID:15728669 |
| Biological Process | GO:0035270 | endocrine system development |
ZDB-GENE-980526-280 | IGI | Zfin | ZFIN:ZDB-PUB-050426-1|PMID:15728669 |
| Biological Process | GO:0040007 | growth |
WBGene00000463 | IMP | Worm | WB:WBPaper00006395|PMID:14551910 |
| Biological Process | GO:0002119 | larval development (sensu Nematoda) |
WBGene00000463 | IMP | Worm | WB:WBPaper00006395|PMID:14551910 |
| Biological Process | GO:0007626 | locomotory behavior |
WBGene00000463 | IMP | Worm | WB:WBPaper00006395|PMID:14551910 |
| Biological Process | GO:0043049 | otic placode formation |
ZDB-GENE-980526-280 | IMP | Zfin | ZFIN:ZDB-PUB-041228-8|PMID:15604103 |
| Biological Process | GO:0043049 | otic placode formation |
ZDB-GENE-980526-280 | IGI | Zfin | ZFIN:ZDB-PUB-041006-7|PMID:15459102 |
| Biological Process | GO:0043049 | otic placode formation |
ZDB-GENE-980526-280 | IMP | Zfin | ZFIN:ZDB-PUB-041006-7|PMID:15459102 |
| Biological Process | GO:0043049 | otic placode formation |
ZDB-GENE-980526-280 | IGI | Zfin | ZFIN:ZDB-PUB-030416-1|PMID:12668634 |
| Biological Process | GO:0043049 | otic placode formation |
ZDB-GENE-990415-50 | IGI | Zfin | ZFIN:ZDB-PUB-030416-1|PMID:12668634 |
| Biological Process | GO:0043049 | otic placode formation |
ZDB-GENE-980526-280 | IMP | Zfin | ZFIN:ZDB-PUB-030416-1|PMID:12668634 |
| Biological Process | GO:0043049 | otic placode formation |
ZDB-GENE-980526-280 | IGI | Zfin | ZFIN:ZDB-PUB-040611-5|PMID:15188428 |
| Biological Process | GO:0043049 | otic placode formation |
ZDB-GENE-990415-50 | IGI | Zfin | ZFIN:ZDB-PUB-040611-5|PMID:15188428 |
| Biological Process | GO:0030916 | otic vesicle formation |
ZDB-GENE-980526-280 | IMP | Zfin | ZFIN:ZDB-PUB-070210-20|PMID:17239227 |
| Biological Process | GO:0030916 | otic vesicle formation |
ZDB-GENE-980526-280 | IMP | Zfin | ZFIN:ZDB-PUB-040611-5|PMID:15188428 |
| Biological Process | GO:0030916 | otic vesicle formation |
ZDB-GENE-980526-280 | IGI | Zfin | ZFIN:ZDB-PUB-040611-5|PMID:15188428 |
| Biological Process | GO:0030916 | otic vesicle formation |
ZDB-GENE-990415-50 | IGI | Zfin | ZFIN:ZDB-PUB-040611-5|PMID:15188428 |
| Biological Process | GO:0000003 | reproduction |
WBGene00000463 | IMP | Worm | WB:WBPaper00025054|PMID:15791247 |