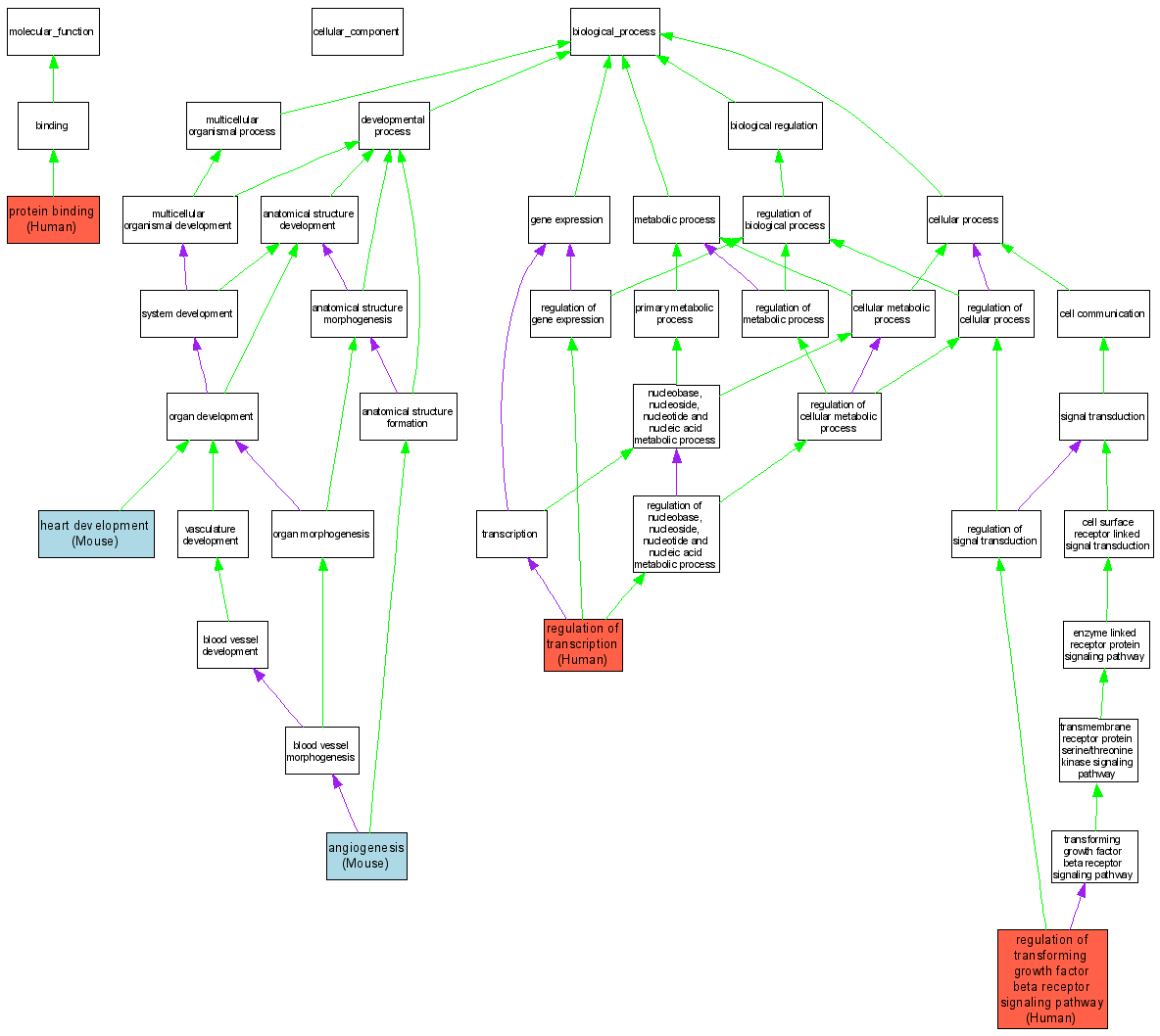
Compare GO annotations related to Hereditary hemorrhagic telangiectasia-1 using OMIM genes and OrthoDisease orthologs

A table of the annotations represented in this image is provided below.
CategoryIDTermDB ObjectEvidenceOrganismReference
Molecular FunctionGO:0005515protein binding P17813IPIHumanPMID:15702480
Molecular FunctionGO:0005515protein binding P17813IPIHumanPMID:9872992
Molecular FunctionGO:0005515protein binding P17813IPIHumanPMID:9872992
Biological ProcessGO:0001525angiogenesis MGI:95392IMPMouseMGI:MGI:2155227|PMID:10625534
Biological ProcessGO:0001525angiogenesis MGI:95392IMPMouseMGI:MGI:2674189|PMID:12941632
Biological ProcessGO:0007507heart development MGI:95392IMPMouseMGI:MGI:2155227|PMID:10625534
Biological ProcessGO:0045449regulation of transcription P17813IMPHumanPMID:15702480
Biological ProcessGO:0017015regulation of transforming growth factor beta receptor signaling pathway P17813IDAHumanPMID:15702480