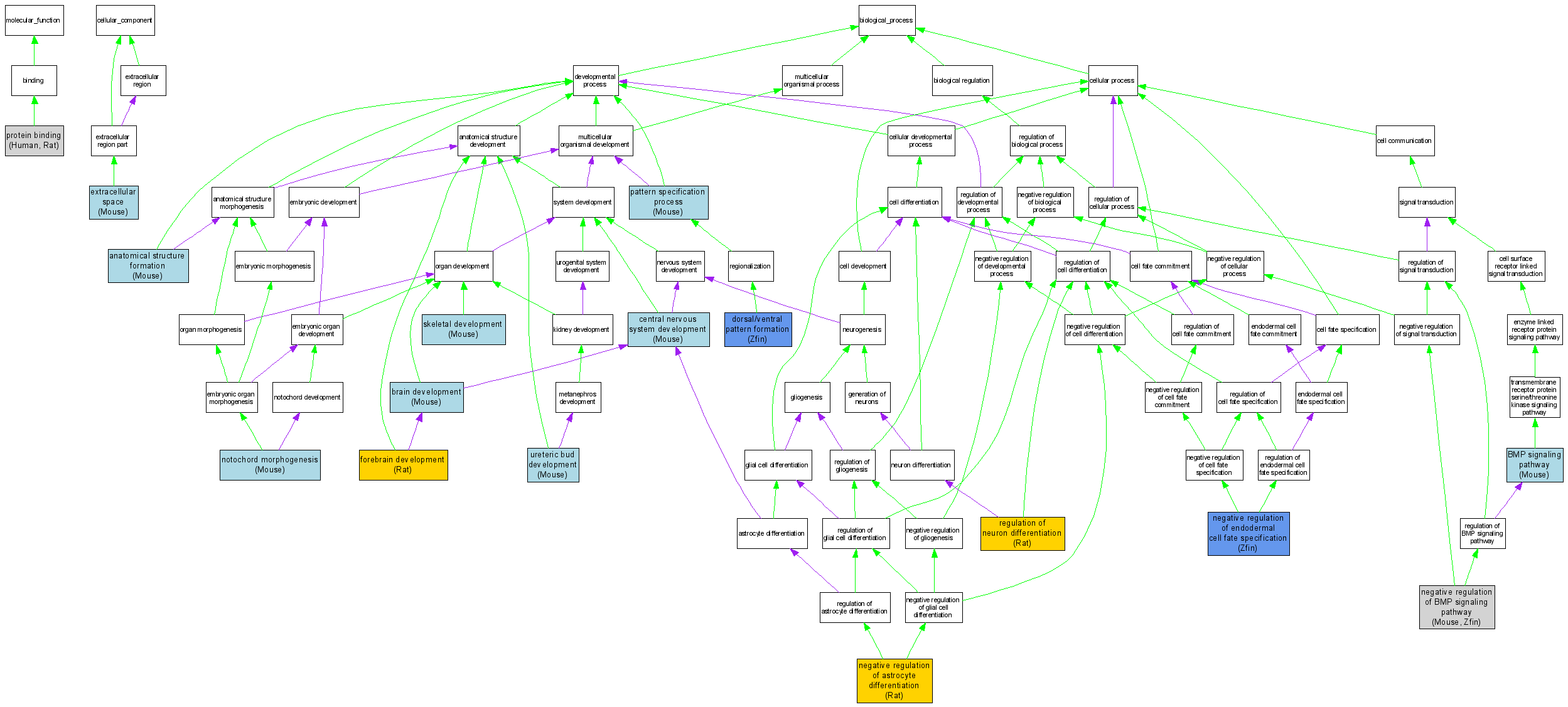
Compare GO annotations related to Synostoses syndrome, multiple, 1 using OMIM genes and OrthoDisease orthologs

A table of the annotations represented in this image is provided below.
CategoryIDTermDB ObjectEvidenceOrganismReference
Molecular FunctionGO:0005515protein binding Q13253IPIHumanPMID:12478285
Molecular FunctionGO:0005515protein binding RGD:3183IDARatRGD:1599074|PMID:15199066
Cellular ComponentGO:0005615extracellular space MGI:104327IDAMouseMGI:MGI:3044331|PMID:15110716
Biological ProcessGO:0048646anatomical structure formation MGI:104327IMPMouseMGI:MGI:3654583|PMID:16916379
Biological ProcessGO:0048646anatomical structure formation MGI:104327IGIMouseMGI:MGI:3654583|PMID:16916379
Biological ProcessGO:0030509BMP signaling pathway MGI:104327IDAMouseMGI:MGI:3044331|PMID:15110716
Biological ProcessGO:0007420brain development MGI:104327IMPMouseMGI:MGI:2389288|PMID:12397106
Biological ProcessGO:0007417central nervous system development MGI:104327IMPMouseMGI:MGI:1353146|PMID:10688202
Biological ProcessGO:0009953dorsal/ventral pattern formation ZDB-GENE-991206-8IMPZfinZFIN:ZDB-PUB-040521-7|PMID:15151985
Biological ProcessGO:0009953dorsal/ventral pattern formation ZDB-GENE-991206-8IMPZfinZFIN:ZDB-PUB-990920-4|PMID:10491267
Biological ProcessGO:0030900forebrain development RGD:3183IEPRatRGD:1358324|PMID:14643011
Biological ProcessGO:0048712negative regulation of astrocyte differentiation RGD:3183IMPRatRGD:1358325|PMID:14975730
Biological ProcessGO:0030514negative regulation of BMP signaling pathway MGI:104327IDAMouseMGI:MGI:3715084|PMID:17400546
Biological ProcessGO:0030514negative regulation of BMP signaling pathway ZDB-GENE-991206-8IMPZfinZFIN:ZDB-PUB-990920-4|PMID:10491267
Biological ProcessGO:0042664negative regulation of endodermal cell fate specification ZDB-GENE-991206-8IGIZfinZFIN:ZDB-PUB-060508-12|PMID:16672336
Biological ProcessGO:0048570notochord morphogenesis MGI:104327IMPMouseMGI:MGI:3654583|PMID:16916379
Biological ProcessGO:0007389pattern specification process MGI:104327IMPMouseMGI:MGI:2389288|PMID:12397106
Biological ProcessGO:0045664regulation of neuron differentiation RGD:3183IMPRatRGD:1358325|PMID:14975730
Biological ProcessGO:0001501skeletal development MGI:104327IMPMouseMGI:MGI:2156257|PMID:11784076
Biological ProcessGO:0001657ureteric bud development MGI:104327IDAMouseMGI:MGI:2446986|PMID:12141440