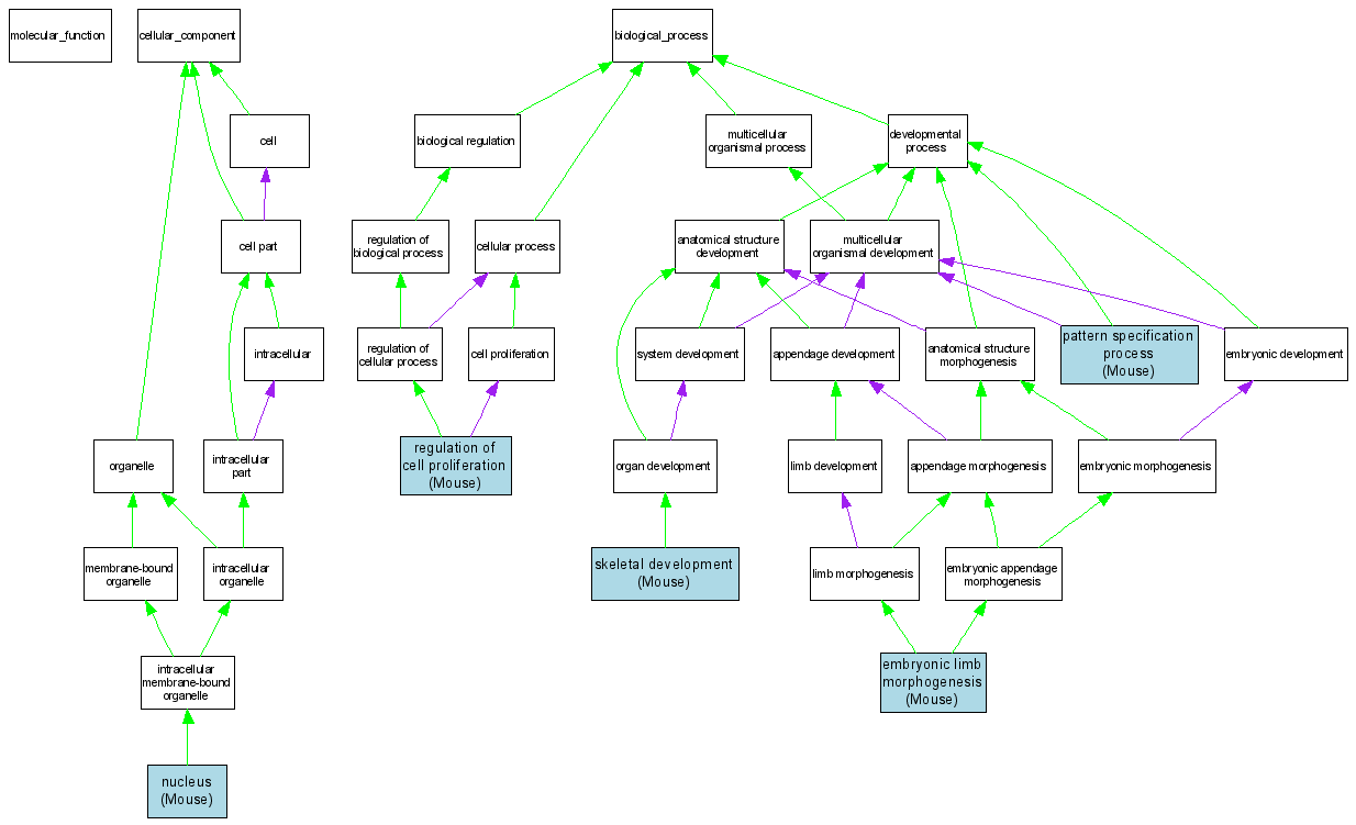
Compare GO annotations related to Syndactyly, type V using OMIM genes and OrthoDisease orthologs

A table of the annotations represented in this image is provided below.
CategoryIDTermDB ObjectEvidenceOrganismReference
Cellular ComponentGO:0005634nucleus MGI:96205IDAMouseMGI:MGI:3527920|PMID:15617687
Biological ProcessGO:0030326embryonic limb morphogenesis MGI:96205IMPMouseMGI:MGI:2177382|PMID:11850178
Biological ProcessGO:0007389pattern specification process MGI:96205IMPMouseMGI:MGI:2177382|PMID:11850178
Biological ProcessGO:0042127regulation of cell proliferation MGI:96205IMPMouseMGI:MGI:2177382|PMID:11850178
Biological ProcessGO:0001501skeletal development MGI:96205IMPMouseMGI:MGI:80097|PMID:8620844