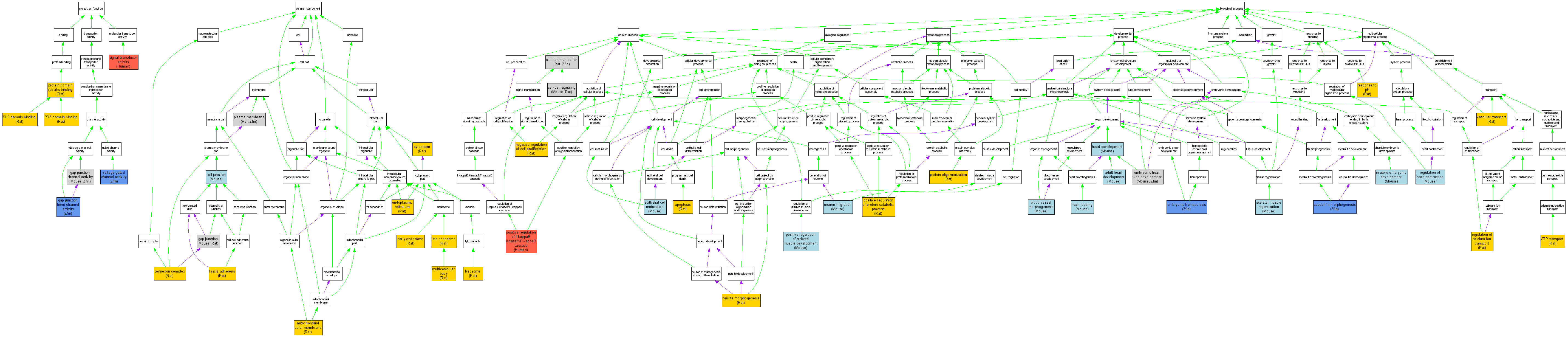
Compare GO annotations related to Syndactyly, type III using OMIM genes and OrthoDisease orthologs

A table of the annotations represented in this image is provided below.
CategoryIDTermDB ObjectEvidenceOrganismReference
Molecular FunctionGO:0005243gap junction channel activity MGI:95713IDAMouseMGI:MGI:2157676|PMID:11397787
Molecular FunctionGO:0005243gap junction channel activity ZDB-GENE-991105-4IDAZfinZFIN:ZDB-PUB-070711-16|PMID:17599838
Molecular FunctionGO:0055077gap junction hemi-channel activity ZDB-GENE-991105-4IDAZfinZFIN:ZDB-PUB-070711-16|PMID:17599838
Molecular FunctionGO:0030165PDZ domain binding RGD:2690IPIRatRGD:1582683|PMID:15980428
Molecular FunctionGO:0019904protein domain specific binding RGD:2690IDARatRGD:1601340|PMID:17008717
Molecular FunctionGO:0017124SH3 domain binding RGD:2690IPIRatRGD:1582694|PMID:14699011
Molecular FunctionGO:0004871signal transducer activity P17302IMPHumanPMID:12761501
Molecular FunctionGO:0022832voltage-gated channel activity ZDB-GENE-991105-4IDAZfinZFIN:ZDB-PUB-070711-16|PMID:17599838
Cellular ComponentGO:0030054cell junction MGI:95713IDAMouseMGI:MGI:3513707|PMID:15601660
Cellular ComponentGO:0005922connexon complex RGD:2690IDARatRGD:1580399|PMID:15048573
Cellular ComponentGO:0005922connexon complex RGD:2690IDARatRGD:1598435|PMID:9851942
Cellular ComponentGO:0005922connexon complex RGD:2690IDARatRGD:1582674|PMID:16731531
Cellular ComponentGO:0005737cytoplasm RGD:2690IDARatRGD:1582674|PMID:16731531
Cellular ComponentGO:0005769early endosome RGD:2690IDARatRGD:1582681|PMID:16162097
Cellular ComponentGO:0005783endoplasmic reticulum RGD:2690IMPRatRGD:1582686|PMID:15817491
Cellular ComponentGO:0005916fascia adherens RGD:2690IDARatRGD:1598435|PMID:9851942
Cellular ComponentGO:0005921gap junction MGI:95713IDAMouseMGI:MGI:2679790|PMID:14595769
Cellular ComponentGO:0005921gap junction MGI:95713IDAMouseMGI:MGI:2665243|PMID:12738802
Cellular ComponentGO:0005921gap junction MGI:95713IDAMouseMGI:MGI:3607852|PMID:11922902
Cellular ComponentGO:0005921gap junction RGD:2690IDARatRGD:1580399|PMID:15048573
Cellular ComponentGO:0005921gap junction RGD:2690IDARatRGD:1582674|PMID:16731531
Cellular ComponentGO:0005921gap junction RGD:2690IDARatRGD:1601342|PMID:16565306
Cellular ComponentGO:0005770late endosome RGD:2690IDARatRGD:1582681|PMID:16162097
Cellular ComponentGO:0005764lysosome RGD:2690IDARatRGD:1582681|PMID:16162097
Cellular ComponentGO:0005741mitochondrial outer membrane RGD:2690IDARatRGD:1601339|PMID:17107662
Cellular ComponentGO:0005771multivesicular body RGD:2690IDARatRGD:1582681|PMID:16162097
Cellular ComponentGO:0005886plasma membrane RGD:2690IDARatRGD:1601342|PMID:16565306
Cellular ComponentGO:0005886plasma membrane ZDB-GENE-991105-4IDAZfinZFIN:ZDB-PUB-070711-16|PMID:17599838
Biological ProcessGO:0007512adult heart development MGI:95713IMPMouseMGI:MGI:1201220|PMID:9486664
Biological ProcessGO:0006915apoptosis RGD:2690IMPRatRGD:1601339|PMID:17107662
Biological ProcessGO:0015867ATP transport RGD:2690IMPRatRGD:1582674|PMID:16731531
Biological ProcessGO:0048514blood vessel morphogenesis MGI:95713IMPMouseMGI:MGI:3624198|PMID:16624854
Biological ProcessGO:0035143caudal fin morphogenesis ZDB-GENE-991105-4IMPZfinZFIN:ZDB-PUB-050119-9|PMID:15649473
Biological ProcessGO:0007154cell communication RGD:2690IMPRatRGD:1582688|PMID:15685554
Biological ProcessGO:0007154cell communication ZDB-GENE-991105-4IDAZfinZFIN:ZDB-PUB-070711-16|PMID:17599838
Biological ProcessGO:0007267cell-cell signaling MGI:95713IDAMouseMGI:MGI:2157676|PMID:11397787
Biological ProcessGO:0007267cell-cell signaling RGD:2690IMPRatRGD:728855|PMID:12364393
Biological ProcessGO:0007267cell-cell signaling RGD:2690IDARatRGD:1580399|PMID:15048573
Biological ProcessGO:0035050embryonic heart tube development MGI:95713IMPMouseMGI:MGI:2686766|PMID:14732399
Biological ProcessGO:0035050embryonic heart tube development ZDB-GENE-991105-4IMPZfinZFIN:ZDB-PUB-050119-9|PMID:15649473
Biological ProcessGO:0035162embryonic hemopoiesis ZDB-GENE-991105-4IMPZfinZFIN:ZDB-PUB-050119-9|PMID:15649473
Biological ProcessGO:0002070epithelial cell maturation MGI:95713IMPMouseMGI:MGI:3624198|PMID:16624854
Biological ProcessGO:0007507heart development MGI:95713IMPMouseMGI:MGI:3624198|PMID:16624854
Biological ProcessGO:0001947heart looping MGI:95713IMPMouseMGI:MGI:1201220|PMID:9486664
Biological ProcessGO:0001701in utero embryonic development MGI:95713IMPMouseMGI:MGI:1201220|PMID:9486664
Biological ProcessGO:0008285negative regulation of cell proliferation RGD:2690IDARatRGD:1582696|PMID:12952975
Biological ProcessGO:0048812neurite morphogenesis RGD:2690IMPRatRGD:1582674|PMID:16731531
Biological ProcessGO:0001764neuron migration MGI:95713IMPMouseMGI:MGI:3612915|PMID:12638734
Biological ProcessGO:0043123positive regulation of I-kappaB kinase/NF-kappaB cascade P17302IMPHumanPMID:12761501
Biological ProcessGO:0045732positive regulation of protein catabolic process RGD:2690IDARatRGD:1582696|PMID:12952975
Biological ProcessGO:0045844positive regulation of striated muscle development MGI:95713IMPMouseMGI:MGI:3513707|PMID:15601660
Biological ProcessGO:0051259protein oligomerization RGD:2690IDARatRGD:1582686|PMID:15817491
Biological ProcessGO:0051924regulation of calcium ion transport RGD:2690IMPRatRGD:1601341|PMID:16878174
Biological ProcessGO:0008016regulation of heart contraction MGI:95713IMPMouseMGI:MGI:2157676|PMID:11397787
Biological ProcessGO:0008016regulation of heart contraction MGI:95713IMPMouseMGI:MGI:3051209|PMID:11179202
Biological ProcessGO:0009268response to pH RGD:2690IDARatRGD:1582694|PMID:14699011
Biological ProcessGO:0043403skeletal muscle regeneration MGI:95713IDAMouseMGI:MGI:3513707|PMID:15601660
Biological ProcessGO:0010232vascular transport RGD:2690IMPRatRGD:1601341|PMID:16878174