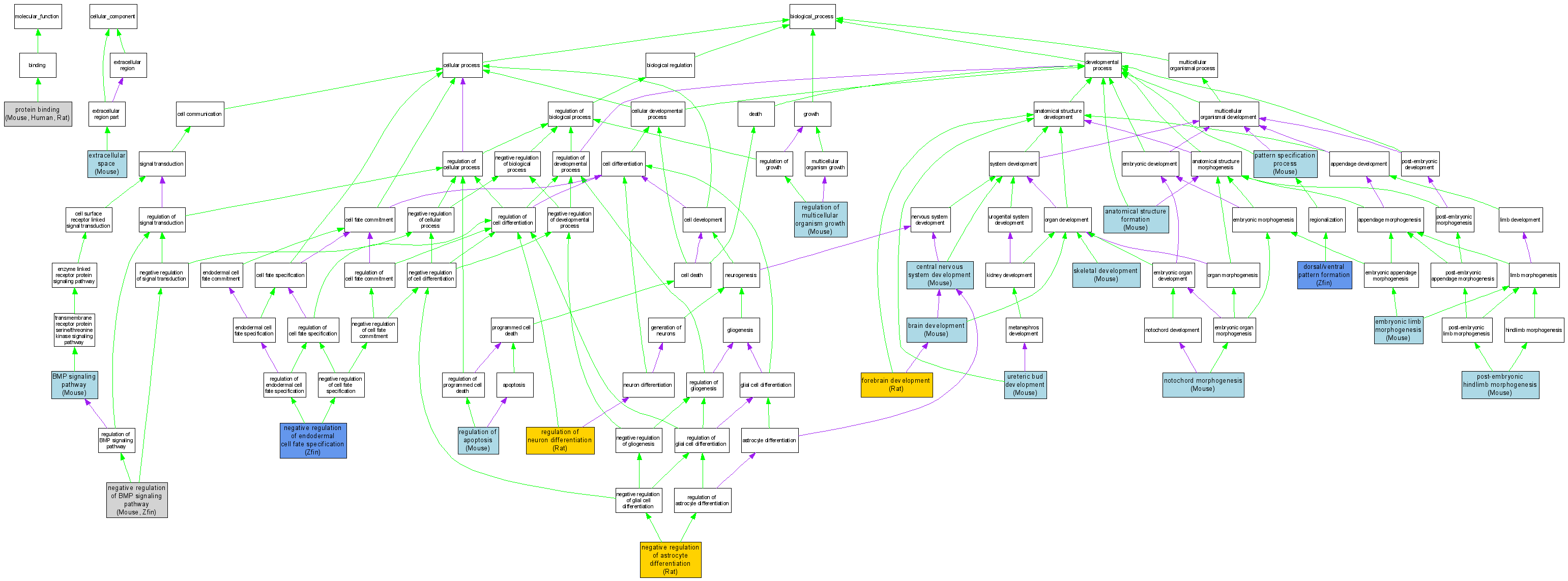
| Category | ID | Term | DB Object | Evidence | Organism | Reference |
| Molecular Function | GO:0005515 | protein binding |
MGI:95688 | IPI | Mouse | MGI:MGI:2683044|PMID:14660436 |
| Molecular Function | GO:0005515 | protein binding |
MGI:95688 | IPI | Mouse | MGI:MGI:3034116|PMID:14973287 |
| Molecular Function | GO:0005515 | protein binding |
Q13253 | IPI | Human | PMID:12478285 |
| Molecular Function | GO:0005515 | protein binding |
RGD:3183 | IDA | Rat | RGD:1599074|PMID:15199066 |
| Cellular Component | GO:0005615 | extracellular space |
MGI:104327 | IDA | Mouse | MGI:MGI:3044331|PMID:15110716 |
| Biological Process | GO:0048646 | anatomical structure formation |
MGI:104327 | IMP | Mouse | MGI:MGI:3654583|PMID:16916379 |
| Biological Process | GO:0048646 | anatomical structure formation |
MGI:104327 | IGI | Mouse | MGI:MGI:3654583|PMID:16916379 |
| Biological Process | GO:0030509 | BMP signaling pathway |
MGI:104327 | IDA | Mouse | MGI:MGI:3044331|PMID:15110716 |
| Biological Process | GO:0007420 | brain development |
MGI:104327 | IMP | Mouse | MGI:MGI:2389288|PMID:12397106 |
| Biological Process | GO:0007417 | central nervous system development |
MGI:104327 | IMP | Mouse | MGI:MGI:1353146|PMID:10688202 |
| Biological Process | GO:0009953 | dorsal/ventral pattern formation |
ZDB-GENE-991206-8 | IMP | Zfin | ZFIN:ZDB-PUB-040521-7|PMID:15151985 |
| Biological Process | GO:0009953 | dorsal/ventral pattern formation |
ZDB-GENE-991206-8 | IMP | Zfin | ZFIN:ZDB-PUB-990920-4|PMID:10491267 |
| Biological Process | GO:0030326 | embryonic limb morphogenesis |
MGI:95688 | IMP | Mouse | MGI:MGI:3513212|PMID:15542031 |
| Biological Process | GO:0030900 | forebrain development |
RGD:3183 | IEP | Rat | RGD:1358324|PMID:14643011 |
| Biological Process | GO:0048712 | negative regulation of astrocyte differentiation |
RGD:3183 | IMP | Rat | RGD:1358325|PMID:14975730 |
| Biological Process | GO:0030514 | negative regulation of BMP signaling pathway |
MGI:104327 | IDA | Mouse | MGI:MGI:3715084|PMID:17400546 |
| Biological Process | GO:0030514 | negative regulation of BMP signaling pathway |
ZDB-GENE-991206-8 | IMP | Zfin | ZFIN:ZDB-PUB-990920-4|PMID:10491267 |
| Biological Process | GO:0042664 | negative regulation of endodermal cell fate specification |
ZDB-GENE-991206-8 | IGI | Zfin | ZFIN:ZDB-PUB-060508-12|PMID:16672336 |
| Biological Process | GO:0048570 | notochord morphogenesis |
MGI:104327 | IMP | Mouse | MGI:MGI:3654583|PMID:16916379 |
| Biological Process | GO:0007389 | pattern specification process |
MGI:104327 | IMP | Mouse | MGI:MGI:2389288|PMID:12397106 |
| Biological Process | GO:0035129 | post-embryonic hindlimb morphogenesis |
MGI:95688 | IMP | Mouse | MGI:MGI:3722565|PMID:17085896 |
| Biological Process | GO:0042981 | regulation of apoptosis |
MGI:95688 | IMP | Mouse | MGI:MGI:3513212|PMID:15542031 |
| Biological Process | GO:0040014 | regulation of multicellular organism growth |
MGI:95688 | IMP | Mouse | MGI:MGI:3722565|PMID:17085896 |
| Biological Process | GO:0045664 | regulation of neuron differentiation |
RGD:3183 | IMP | Rat | RGD:1358325|PMID:14975730 |
| Biological Process | GO:0001501 | skeletal development |
MGI:104327 | IMP | Mouse | MGI:MGI:2156257|PMID:11784076 |
| Biological Process | GO:0001657 | ureteric bud development |
MGI:104327 | IDA | Mouse | MGI:MGI:2446986|PMID:12141440 |