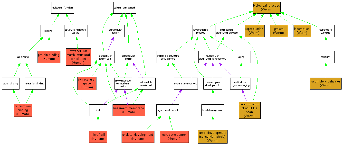
Compare GO annotations related to Shprintzen-Goldberg syndrome using OMIM genes and OrthoDisease orthologs

A table of the annotations represented in this image is provided below.
CategoryIDTermDB ObjectEvidenceOrganismReference
Molecular FunctionGO:0005509calcium ion binding P35555IDAHumanPMID:7691719
Molecular FunctionGO:0005201extracellular matrix structural constituent P35555IDAHumanPMID:3536967
Molecular FunctionGO:0005515protein binding P35555IPIHumanPMID:15165854
Cellular ComponentGO:0005604basement membrane P35555IDAHumanPMID:3536967
Cellular ComponentGO:0005615extracellular space P35555IDAHumanPMID:3536967
Cellular ComponentGO:0001527microfibril P35555IDAHumanPMID:3536967
Cellular ComponentGO:0001527microfibril P35555IDAHumanPMID:1860873
Biological ProcessGO:0008150biological_process WBGene00003482IMPWormWB:WBPaper00004651|PMID:11231151
Biological ProcessGO:0008150biological_process WBGene00003497IMPWormWB:WBPaper00005654|PMID:12529635
Biological ProcessGO:0008150biological_process WBGene00003482IMPWormWB:WBPaper00005654|PMID:12529635
Biological ProcessGO:0008150biological_process WBGene00003482IMPWormWB:WBPaper00006395|PMID:14551910
Biological ProcessGO:0008340determination of adult life span WBGene00003497IMPWormWB:WBPaper00005654|PMID:12529635
Biological ProcessGO:0040007growth WBGene00003482IMPWormWB:WBPaper00004651|PMID:11231151
Biological ProcessGO:0040007growth WBGene00003497IMPWormWB:WBPaper00004403|PMID:11099034
Biological ProcessGO:0040007growth WBGene00003482IMPWormWB:WBPaper00004403|PMID:11099034
Biological ProcessGO:0040007growth WBGene00003482IMPWormWB:WBPaper00006395|PMID:14551910
Biological ProcessGO:0007507heart development P35555IMPHumanPMID:15781745
Biological ProcessGO:0002119larval development (sensu Nematoda) WBGene00003482IMPWormWB:WBPaper00004651|PMID:11231151
Biological ProcessGO:0002119larval development (sensu Nematoda) WBGene00003497IMPWormWB:WBPaper00004403|PMID:11099034
Biological ProcessGO:0002119larval development (sensu Nematoda) WBGene00003482IMPWormWB:WBPaper00004403|PMID:11099034
Biological ProcessGO:0002119larval development (sensu Nematoda) WBGene00003482IMPWormWB:WBPaper00006395|PMID:14551910
Biological ProcessGO:0040011locomotion WBGene00003497IMPWormWB:WBPaper00005654|PMID:12529635
Biological ProcessGO:0040011locomotion WBGene00003482IMPWormWB:WBPaper00006395|PMID:14551910
Biological ProcessGO:0007626locomotory behavior WBGene00003482IMPWormWB:WBPaper00004403|PMID:11099034
Biological ProcessGO:0007626locomotory behavior WBGene00003482IMPWormWB:WBPaper00006395|PMID:14551910
Biological ProcessGO:0000003reproduction WBGene00003482IMPWormWB:WBPaper00005654|PMID:12529635
Biological ProcessGO:0000003reproduction WBGene00003497IMPWormWB:WBPaper00006395|PMID:14551910
Biological ProcessGO:0001501skeletal development P35555IMPHumanPMID:8188302