| Category | ID | Term | DB Object | Evidence | Organism | Reference |
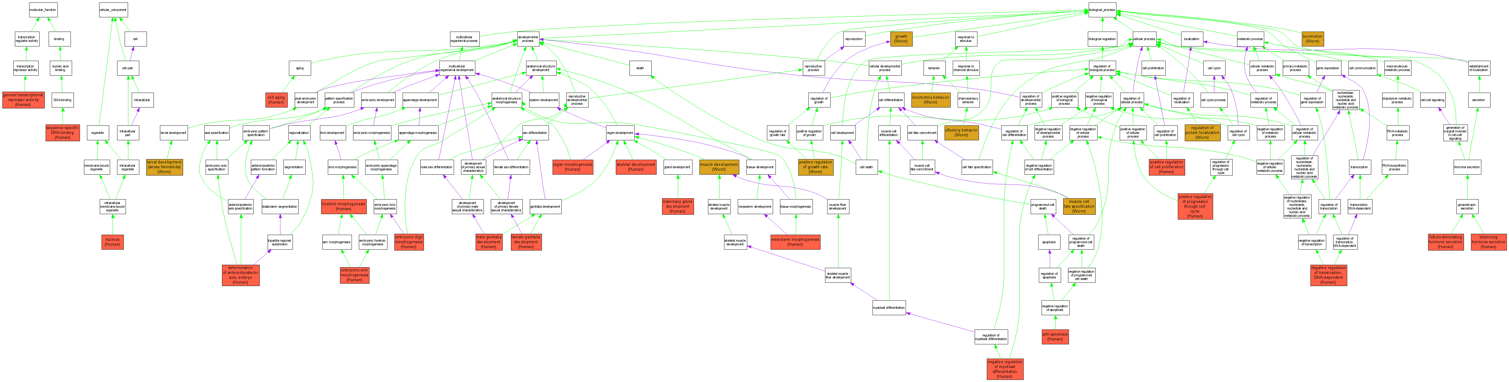
| Molecular Function | GO:0016565 | general transcriptional repressor activity |
O15119 | IDA | Human | PMID:11689487 |
| Molecular Function | GO:0043565 | sequence-specific DNA binding |
O15119 | IDA | Human | PMID:11689487 |
| Cellular Component | GO:0005634 | nucleus |
O15119 | IDA | Human | PMID:11689487 |
| Biological Process | GO:0006916 | anti-apoptosis |
O15119 | IDA | Human | PMID:12032820 |
| Biological Process | GO:0007569 | cell aging |
O15119 | IDA | Human | PMID:11748239 |
| Biological Process | GO:0007569 | cell aging |
O15119 | IDA | Human | PMID:11689487 |
| Biological Process | GO:0008595 | determination of anterior/posterior axis, embryo |
O15119 | IMP | Human | PMID:9207801 |
| Biological Process | GO:0035117 | embryonic arm morphogenesis |
O15119 | IMP | Human | PMID:12116211 |
| Biological Process | GO:0042733 | embryonic digit morphogenesis |
O15119 | IMP | Human | PMID:9207801 |
| Biological Process | GO:0042733 | embryonic digit morphogenesis |
O15119 | IMP | Human | PMID:12116211 |
| Biological Process | GO:0030540 | female genitalia development |
O15119 | IMP | Human | PMID:12116211 |
| Biological Process | GO:0046884 | follicle-stimulating hormone secretion |
O15119 | IMP | Human | PMID:12116211 |
| Biological Process | GO:0035136 | forelimb morphogenesis |
O15119 | IDA | Human | PMID:9207801 |
| Biological Process | GO:0040007 | growth |
WBGene00006543 | IMP | Worm | WB:WBPaper00006395|PMID:14551910 |
| Biological Process | GO:0002119 | larval development (sensu Nematoda) |
WBGene00006543 | IMP | Worm | WB:WBPaper00006395|PMID:14551910 |
| Biological Process | GO:0002119 | larval development (sensu Nematoda) |
WBGene00006543 | IMP | Worm | WB:WBPaper00027631|PMID:16701625 |
| Biological Process | GO:0040011 | locomotion |
WBGene00006543 | IMP | Worm | WB:WBPaper00028546|PMID:17005176 |
| Biological Process | GO:0007626 | locomotory behavior |
WBGene00006543 | IMP | Worm | WB:WBPaper00006395|PMID:14551910 |
| Biological Process | GO:0032275 | luteinizing hormone secretion |
O15119 | IMP | Human | PMID:12116211 |
| Biological Process | GO:0030539 | male genitalia development |
O15119 | IMP | Human | PMID:12116211 |
| Biological Process | GO:0030879 | mammary gland development |
O15119 | IMP | Human | PMID:12116211 |
| Biological Process | GO:0048332 | mesoderm morphogenesis |
O15119 | IMP | Human | PMID:9207801 |
| Biological Process | GO:0042694 | muscle cell fate specification |
WBGene00006543 | IMP | Worm | WB:WBPaper00028546|PMID:17005176 |
| Biological Process | GO:0007517 | muscle development |
WBGene00006543 | IMP | Worm | WB:WBPaper00027631|PMID:16701625 |
| Biological Process | GO:0007517 | muscle development |
WBGene00006543 | IMP | Worm | WB:WBPaper00028546|PMID:17005176 |
| Biological Process | GO:0045662 | negative regulation of myoblast differentiation |
O15119 | IDA | Human | PMID:12032820 |
| Biological Process | GO:0045892 | negative regulation of transcription, DNA-dependent |
O15119 | IDA | Human | PMID:11689487 |
| Biological Process | GO:0045892 | negative regulation of transcription, DNA-dependent |
O15119 | IDA | Human | PMID:10468588 |
| Biological Process | GO:0042048 | olfactory behavior |
WBGene00006543 | IMP | Worm | WB:WBPaper00006381|PMID:14750151 |
| Biological Process | GO:0009887 | organ morphogenesis |
O15119 | IDA | Human | PMID:9207801 |
| Biological Process | GO:0008284 | positive regulation of cell proliferation |
O15119 | IDA | Human | PMID:11748239 |
| Biological Process | GO:0008284 | positive regulation of cell proliferation |
O15119 | IDA | Human | PMID:12032820 |
| Biological Process | GO:0008284 | positive regulation of cell proliferation |
O15119 | IDA | Human | PMID:11689487 |
| Biological Process | GO:0040010 | positive regulation of growth rate |
WBGene00006543 | IMP | Worm | WB:WBPaper00006395|PMID:14551910 |
| Biological Process | GO:0040010 | positive regulation of growth rate |
WBGene00006543 | IMP | Worm | WB:WBPaper00027631|PMID:16701625 |
| Biological Process | GO:0045787 | positive regulation of progression through cell cycle |
O15119 | IDA | Human | PMID:12032820 |
| Biological Process | GO:0032880 | regulation of protein localization |
WBGene00006543 | IMP | Worm | WB:WBPaper00028546|PMID:17005176 |
| Biological Process | GO:0001501 | skeletal development |
O15119 | IMP | Human | PMID:9207801 |