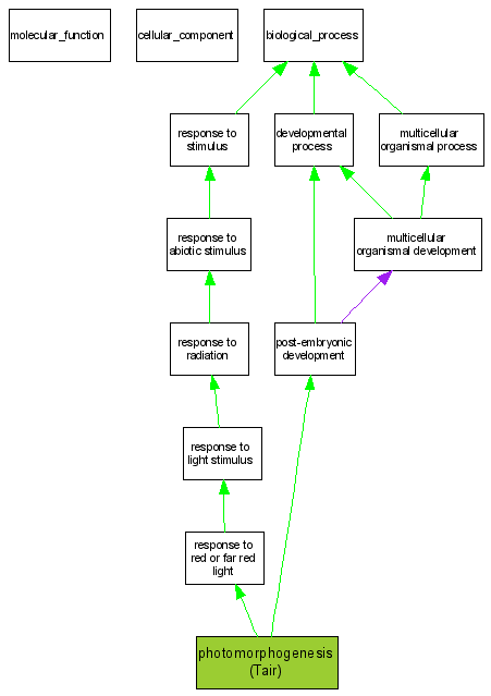
Compare GO annotations related to
Adenomas, salivary gland pleomorphic
using OMIM genes and OrthoDisease orthologs
A
table of the annotations
represented in this image is provided below.
Annotations are indicated by colored nodes:
mouse
,
human
,
rat
,
worm
,
fly
,
dicty
,
chicken
,
zfin
,
rice
,
tair
,
yeast
,
pombe
,
pfalc
, and
multiple
.
Green arrows indicate "is_a"; Purple arrows indicate "part_of"
GO annotations: Mouse from
MGI
; Human from
GO Annotations @ EBI (GOA)
; Rat from
RGD
; Chicken from
GOA
; Fly from
FlyBase
; Pfalc from
PlasmoDB
; Worm from
WormBase
; Dicty from
dictyBase
; Yeast from
SGD
; Zfin from
ZFIN
; Tair from
TAIR/TIGR
; Rice from
Gramene
; Pombe from
Sanger GeneDB
.
Does not include evidence codes: IEA, ISS, RCA, NR, ND, NAS, IC, IGC, TAS.
Graph is
also available as SVG
(requires
viewer plug-in from Adobe
)
All nodes are linked to the MGI GO browser.
Graph generated Fri Dec 7 14:03:29 2007.
Category
ID
Term
DB Object
Evidence
Organism
Reference
Biological Process
GO:0009640
photomorphogenesis
gene:3353880
IEP
Tair
TAIR:Publication:468|PMID:10794528