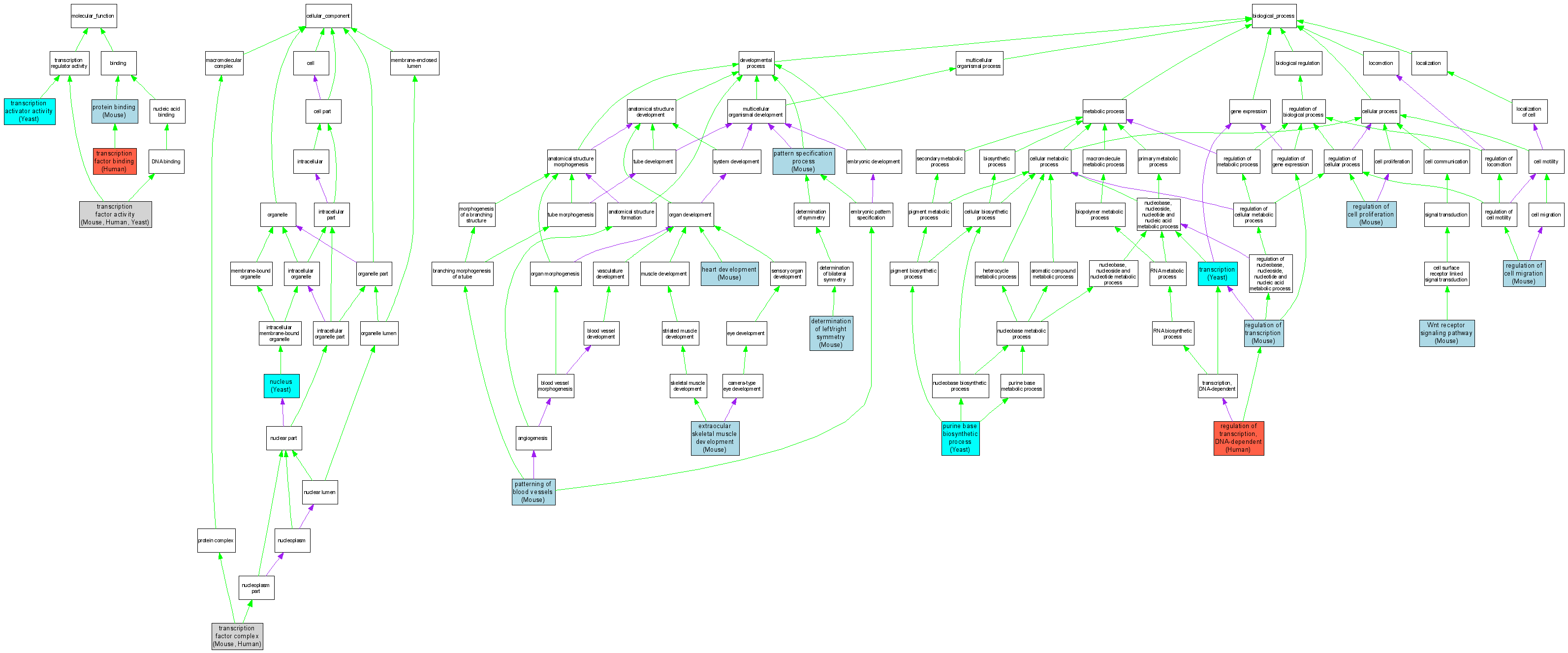
| Category | ID | Term | DB Object | Evidence | Organism | Reference |
| Molecular Function | GO:0005515 | protein binding |
MGI:109340 | IPI | Mouse | MGI:MGI:2446944|PMID:12464179 |
| Molecular Function | GO:0016563 | transcription activator activity |
S000002264 | IMP | Yeast | SGD_REF:S000049914|PMID:3049251 |
| Molecular Function | GO:0003700 | transcription factor activity |
MGI:109340 | IDA | Mouse | MGI:MGI:2446944|PMID:12464179 |
| Molecular Function | GO:0003700 | transcription factor activity |
Q99697 | IDA | Human | PMID:15385555 |
| Molecular Function | GO:0003700 | transcription factor activity |
S000002264 | IMP | Yeast | SGD_REF:S000049914|PMID:3049251 |
| Molecular Function | GO:0003700 | transcription factor activity |
S000002264 | IGI | Yeast | SGD_REF:S000049914|PMID:3049251 |
| Molecular Function | GO:0003700 | transcription factor activity |
S000002264 | IPI | Yeast | SGD_REF:S000039230|PMID:7902583 |
| Molecular Function | GO:0008134 | transcription factor binding |
Q99697 | IPI | Human | PMID:15385555 |
| Cellular Component | GO:0005634 | nucleus |
S000002264 | IDA | Yeast | SGD_REF:S000047624|PMID:1493793 |
| Cellular Component | GO:0005667 | transcription factor complex |
MGI:109340 | IDA | Mouse | MGI:MGI:2446944|PMID:12464179 |
| Cellular Component | GO:0005667 | transcription factor complex |
Q99697 | IDA | Human | PMID:15385555 |
| Biological Process | GO:0007368 | determination of left/right symmetry |
MGI:109340 | IMP | Mouse | MGI:MGI:2389284|PMID:12397115 |
| Biological Process | GO:0002074 | extraocular skeletal muscle development |
MGI:109340 | IMP | Mouse | MGI:MGI:3624183|PMID:16638982 |
| Biological Process | GO:0007507 | heart development |
MGI:109340 | IMP | Mouse | MGI:MGI:2389284|PMID:12397115 |
| Biological Process | GO:0007507 | heart development |
MGI:109340 | IMP | Mouse | MGI:MGI:2446944|PMID:12464179 |
| Biological Process | GO:0007507 | heart development |
MGI:109340 | IGI | Mouse | MGI:MGI:3621085|PMID:16556915 |
| Biological Process | GO:0007389 | pattern specification process |
MGI:109340 | IMP | Mouse | MGI:MGI:2389284|PMID:12397115 |
| Biological Process | GO:0001569 | patterning of blood vessels |
MGI:109340 | IMP | Mouse | MGI:MGI:2389284|PMID:12397115 |
| Biological Process | GO:0009113 | purine base biosynthetic process |
S000002264 | IDA | Yeast | SGD_REF:S000052116|PMID:1495962 |
| Biological Process | GO:0030334 | regulation of cell migration |
MGI:109340 | IMP | Mouse | MGI:MGI:2389284|PMID:12397115 |
| Biological Process | GO:0042127 | regulation of cell proliferation |
MGI:109340 | IMP | Mouse | MGI:MGI:2446944|PMID:12464179 |
| Biological Process | GO:0045449 | regulation of transcription |
MGI:109340 | IDA | Mouse | MGI:MGI:2446944|PMID:12464179 |
| Biological Process | GO:0006355 | regulation of transcription, DNA-dependent |
Q99697 | IDA | Human | PMID:15385555 |
| Biological Process | GO:0006350 | transcription |
S000002264 | IGI | Yeast | SGD_REF:S000071684|PMID:12145299 |
| Biological Process | GO:0016055 | Wnt receptor signaling pathway |
MGI:109340 | IDA | Mouse | MGI:MGI:2446944|PMID:12464179 |