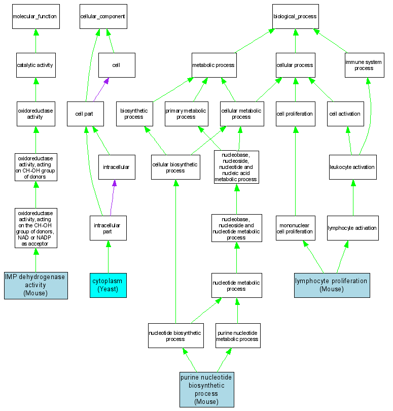
Compare GO annotations related to Retinitis pigmentosa-10 using OMIM genes and OrthoDisease orthologs

A table of the annotations represented in this image is provided below.
CategoryIDTermDB ObjectEvidenceOrganismReference
Molecular FunctionGO:0003938IMP dehydrogenase activity MGI:96567IDAMouseMGI:MGI:2675193|PMID:12944494
Cellular ComponentGO:0005737cytoplasm S000001259IDAYeastSGD_REF:S000074185|PMID:14562095
Cellular ComponentGO:0005737cytoplasm S000004424IDAYeastSGD_REF:S000074185|PMID:14562095
Cellular ComponentGO:0005737cytoplasm S000004424IDAYeastSGD_REF:S000069459|PMID:11914276
Cellular ComponentGO:0005737cytoplasm S000004520IDAYeastSGD_REF:S000074185|PMID:14562095
Biological ProcessGO:0046651lymphocyte proliferation MGI:96567IMPMouseMGI:MGI:2675193|PMID:12944494
Biological ProcessGO:0006164purine nucleotide biosynthetic process MGI:96567IMPMouseMGI:MGI:2675193|PMID:12944494