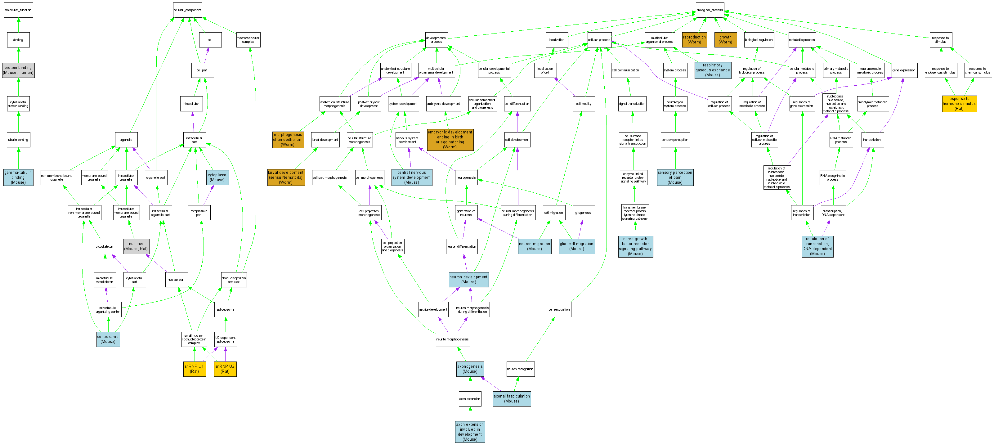
| Category | ID | Term | DB Object | Evidence | Organism | Reference |
| Molecular Function | GO:0043015 | gamma-tubulin binding |
MGI:97290 | IDA | Mouse | MGI:MGI:3530392|PMID:15649943 |
| Molecular Function | GO:0005515 | protein binding |
MGI:97290 | IPI | Mouse | MGI:MGI:3027170|PMID:14593116 |
| Molecular Function | GO:0005515 | protein binding |
MGI:97290 | IPI | Mouse | MGI:MGI:3530392|PMID:15649943 |
| Molecular Function | GO:0005515 | protein binding |
MGI:97290 | IPI | Mouse | MGI:MGI:3586399|PMID:16049186 |
| Molecular Function | GO:0005515 | protein binding |
Q99608 | IPI | Human | PMID:17353931 |
| Cellular Component | GO:0005813 | centrosome |
MGI:97290 | IDA | Mouse | MGI:MGI:3530392|PMID:15649943 |
| Cellular Component | GO:0005737 | cytoplasm |
MGI:97290 | IDA | Mouse | MGI:MGI:3027170|PMID:14593116 |
| Cellular Component | GO:0005634 | nucleus |
MGI:97290 | IDA | Mouse | MGI:MGI:3027170|PMID:14593116 |
| Cellular Component | GO:0005634 | nucleus |
RGD:621306 | IEP | Rat | RGD:729965|PMID:2532363 |
| Cellular Component | GO:0005685 | snRNP U1 |
RGD:621306 | IDA | Rat | RGD:1601359|PMID:8371979 |
| Cellular Component | GO:0005686 | snRNP U2 |
RGD:621306 | IDA | Rat | RGD:1601359|PMID:8371979 |
| Biological Process | GO:0048676 | axon extension involved in development |
MGI:97290 | IMP | Mouse | MGI:MGI:3582873|PMID:15972963 |
| Biological Process | GO:0007413 | axonal fasciculation |
MGI:97290 | IMP | Mouse | MGI:MGI:3582873|PMID:15972963 |
| Biological Process | GO:0007409 | axonogenesis |
MGI:97290 | IMP | Mouse | MGI:MGI:3530392|PMID:15649943 |
| Biological Process | GO:0007409 | axonogenesis |
MGI:97290 | IMP | Mouse | MGI:MGI:3582873|PMID:15972963 |
| Biological Process | GO:0007417 | central nervous system development |
MGI:97290 | IMP | Mouse | MGI:MGI:3530392|PMID:15649943 |
| Biological Process | GO:0009792 | embryonic development ending in birth or egg hatching |
WBGene00004915 | IMP | Worm | WB:WBPaper00004402|PMID:11099033 |
| Biological Process | GO:0009792 | embryonic development ending in birth or egg hatching |
WBGene00004915 | IMP | Worm | WB:WBPaper00006395|PMID:14551910 |
| Biological Process | GO:0008347 | glial cell migration |
MGI:97290 | IMP | Mouse | MGI:MGI:3582873|PMID:15972963 |
| Biological Process | GO:0040007 | growth |
WBGene00004915 | IMP | Worm | WB:WBPaper00006395|PMID:14551910 |
| Biological Process | GO:0040007 | growth |
WBGene00004915 | IMP | Worm | WB:WBPaper00024497|PMID:15489339 |
| Biological Process | GO:0002119 | larval development (sensu Nematoda) |
WBGene00004915 | IMP | Worm | WB:WBPaper00006395|PMID:14551910 |
| Biological Process | GO:0002119 | larval development (sensu Nematoda) |
WBGene00004915 | IMP | Worm | WB:WBPaper00024497|PMID:15489339 |
| Biological Process | GO:0002009 | morphogenesis of an epithelium |
WBGene00004915 | IMP | Worm | WB:WBPaper00004402|PMID:11099033 |
| Biological Process | GO:0048011 | nerve growth factor receptor signaling pathway |
MGI:97290 | IMP | Mouse | MGI:MGI:3586399|PMID:16049186 |
| Biological Process | GO:0048666 | neuron development |
MGI:97290 | IMP | Mouse | MGI:MGI:3586399|PMID:16049186 |
| Biological Process | GO:0001764 | neuron migration |
MGI:97290 | IMP | Mouse | MGI:MGI:3582873|PMID:15972963 |
| Biological Process | GO:0006355 | regulation of transcription, DNA-dependent |
MGI:97290 | IGI | Mouse | MGI:MGI:3027170|PMID:14593116 |
| Biological Process | GO:0000003 | reproduction |
WBGene00004915 | IMP | Worm | WB:WBPaper00004402|PMID:11099033 |
| Biological Process | GO:0000003 | reproduction |
WBGene00004915 | IMP | Worm | WB:WBPaper00006395|PMID:14551910 |
| Biological Process | GO:0000003 | reproduction |
WBGene00004915 | IMP | Worm | WB:WBPaper00025054|PMID:15791247 |
| Biological Process | GO:0007585 | respiratory gaseous exchange |
MGI:97290 | IMP | Mouse | MGI:MGI:2651969|PMID:12629158 |
| Biological Process | GO:0009725 | response to hormone stimulus |
RGD:621306 | IEP | Rat | RGD:1601358|PMID:8089852 |
| Biological Process | GO:0019233 | sensory perception of pain |
MGI:97290 | IMP | Mouse | MGI:MGI:3586399|PMID:16049186 |