Compare GO annotations related to Polycystic liver disease using OMIM genes and OrthoDisease orthologs

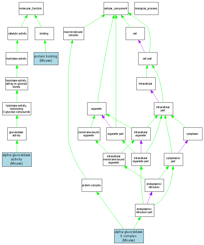
A table of the annotations represented in this image is provided below.
CategoryIDTermDB ObjectEvidenceOrganismReference
Molecular FunctionGO:0004558alpha-glucosidase activity MGI:107877IPIMouseMGI:MGI:87827|PMID:9148925
Molecular FunctionGO:0005515protein binding MGI:107877IPIMouseMGI:MGI:87827|PMID:9148925
Cellular ComponentGO:0017177alpha-glucosidase II complex MGI:107877IPIMouseMGI:MGI:87827|PMID:9148925