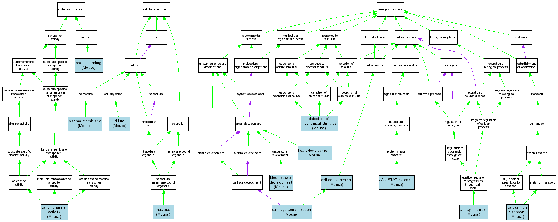
| Category | ID | Term | DB Object | Evidence | Organism | Reference |
| Molecular Function | GO:0005261 | cation channel activity |
MGI:97603 | IPI | Mouse | MGI:MGI:3573990|PMID:15548533 |
| Molecular Function | GO:0005515 | protein binding |
MGI:97603 | IPI | Mouse | MGI:MGI:2178492|PMID:12007403 |
| Molecular Function | GO:0005515 | protein binding |
MGI:97603 | IPI | Mouse | MGI:MGI:3573990|PMID:15548533 |
| Cellular Component | GO:0005929 | cilium |
MGI:97603 | IDA | Mouse | MGI:MGI:2449360|PMID:12514735 |
| Cellular Component | GO:0005634 | nucleus |
MGI:97603 | IDA | Mouse | MGI:MGI:3512725|PMID:15545994 |
| Cellular Component | GO:0005886 | plasma membrane |
MGI:97603 | IPI | Mouse | MGI:MGI:3573990|PMID:15548533 |
| Biological Process | GO:0001568 | blood vessel development |
MGI:97603 | IMP | Mouse | MGI:MGI:1932572|PMID:10677526 |
| Biological Process | GO:0006816 | calcium ion transport |
MGI:97603 | IMP | Mouse | MGI:MGI:2449360|PMID:12514735 |
| Biological Process | GO:0001502 | cartilage condensation |
MGI:97603 | IMP | Mouse | MGI:MGI:2152028|PMID:11593033 |
| Biological Process | GO:0007050 | cell cycle arrest |
MGI:97603 | IDA | Mouse | MGI:MGI:2178492|PMID:12007403 |
| Biological Process | GO:0016337 | cell-cell adhesion |
MGI:97603 | IMP | Mouse | MGI:MGI:1932572|PMID:10677526 |
| Biological Process | GO:0050982 | detection of mechanical stimulus |
MGI:97603 | IMP | Mouse | MGI:MGI:2449360|PMID:12514735 |
| Biological Process | GO:0050982 | detection of mechanical stimulus |
MGI:97603 | IDA | Mouse | MGI:MGI:3512725|PMID:15545994 |
| Biological Process | GO:0007507 | heart development |
MGI:97603 | IMP | Mouse | MGI:MGI:2152028|PMID:11593033 |
| Biological Process | GO:0007259 | JAK-STAT cascade |
MGI:97603 | IDA | Mouse | MGI:MGI:2178492|PMID:12007403 |