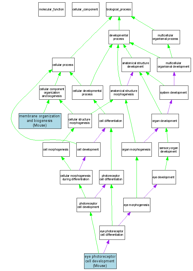
Compare GO annotations related to Pigmented paravenous chorioretinal atrophy using OMIM genes and OrthoDisease orthologs

A table of the annotations represented in this image is provided below.
CategoryIDTermDB ObjectEvidenceOrganismReference
Biological ProcessGO:0042462eye photoreceptor cell development MGI:2136343IMPMouseMGI:MGI:2675211|PMID:12915475
Biological ProcessGO:0016044membrane organization and biogenesis MGI:2136343IMPMouseMGI:MGI:2675211|PMID:12915475