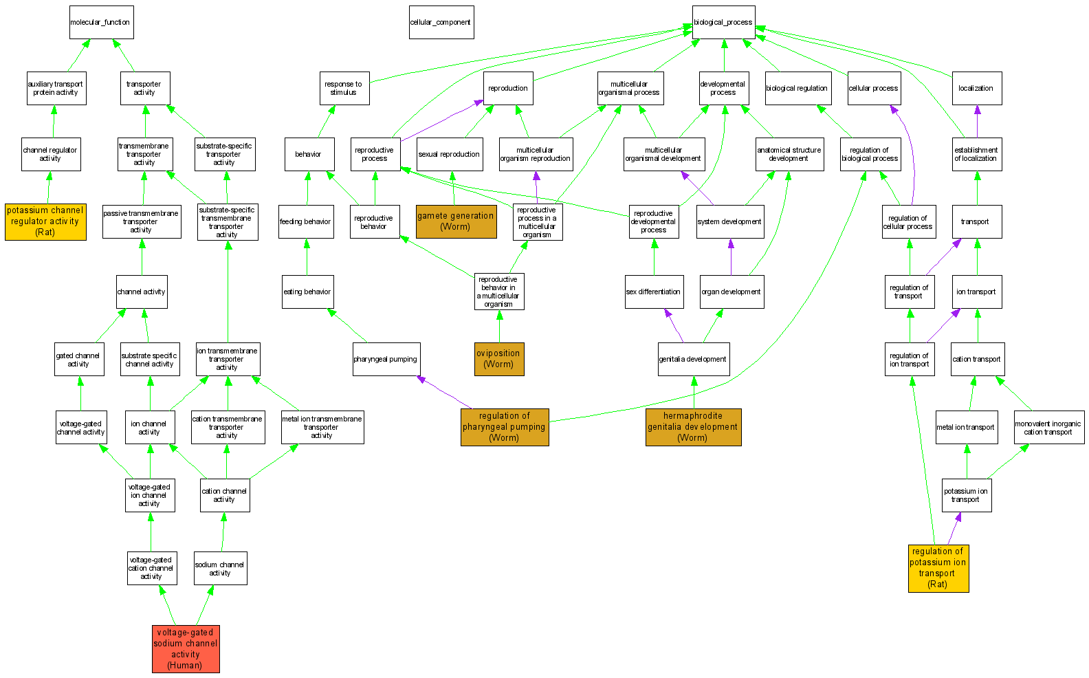
Compare GO annotations related to Hypokalemic periodic paralysis using OMIM genes and OrthoDisease orthologs

A table of the annotations represented in this image is provided below.
CategoryIDTermDB ObjectEvidenceOrganismReference
Molecular FunctionGO:0015459potassium channel regulator activity RGD:621384IDARatRGD:633042|PMID:11426298
Molecular FunctionGO:0005248voltage-gated sodium channel activity Q13698IDAHumanPMID:9852570
Biological ProcessGO:0007276gamete generation WBGene00001187IMPWormWB:WBPaper00006395|PMID:14551910
Biological ProcessGO:0040035hermaphrodite genitalia development WBGene00001187IMPWormWB:WBPaper00006395|PMID:14551910
Biological ProcessGO:0018991oviposition WBGene00001187IMPWormWB:WBPaper00005654|PMID:12529635
Biological ProcessGO:0043051regulation of pharyngeal pumping WBGene00001187IMPWormWB:WBPaper00024250|PMID:15238517
Biological ProcessGO:0043266regulation of potassium ion transport RGD:621384IMPRatRGD:633042|PMID:11426298