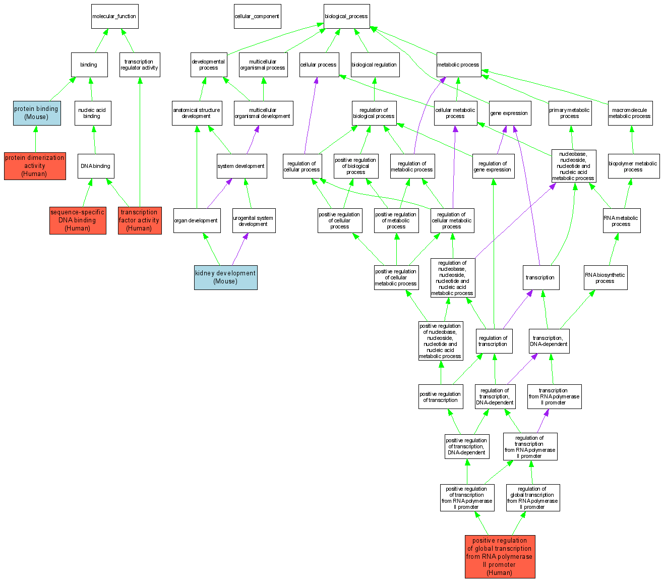
Compare GO annotations related to Char syndrome using OMIM genes and OrthoDisease orthologs

A table of the annotations represented in this image is provided below.
CategoryIDTermDB ObjectEvidenceOrganismReference
Molecular FunctionGO:0005515protein binding MGI:104672IPIMouseMGI:MGI:2679158|PMID:14572467
Molecular FunctionGO:0046983protein dimerization activity Q92481IDAHumanPMID:12072434
Molecular FunctionGO:0043565sequence-specific DNA binding Q92481IDAHumanPMID:12169688
Molecular FunctionGO:0003700transcription factor activity Q92481IDAHumanPMID:12169688
Biological ProcessGO:0001822kidney development MGI:104672IMPMouseMGI:MGI:1095454|PMID:9271117
Biological ProcessGO:0045817positive regulation of global transcription from RNA polymerase II promoter Q92481IDAHumanPMID:12169688