| Category | ID | Term | DB Object | Evidence | Organism | Reference |
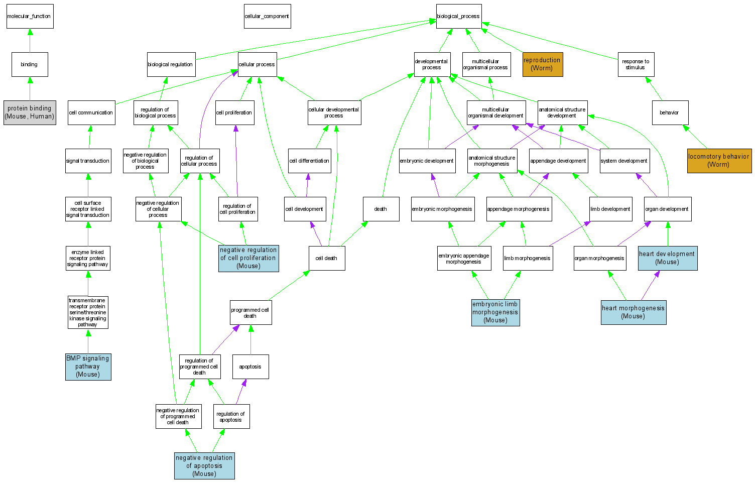
| Molecular Function | GO:0005515 | protein binding |
MGI:97169 | IPI | Mouse | MGI:MGI:2181265|PMID:11959851 |
| Molecular Function | GO:0005515 | protein binding |
P35548 | IPI | Human | PMID:12145306 |
| Biological Process | GO:0030509 | BMP signaling pathway |
MGI:97169 | IGI | Mouse | MGI:MGI:3720542|PMID:17601530 |
| Biological Process | GO:0030326 | embryonic limb morphogenesis |
MGI:97169 | IGI | Mouse | MGI:MGI:3580732|PMID:15930102 |
| Biological Process | GO:0007507 | heart development |
MGI:97169 | IGI | Mouse | MGI:MGI:3720542|PMID:17601530 |
| Biological Process | GO:0003007 | heart morphogenesis |
MGI:97169 | IGI | Mouse | MGI:MGI:3720542|PMID:17601530 |
| Biological Process | GO:0007626 | locomotory behavior |
WBGene00006881 | IMP | Worm | WB:WBPaper00006395|PMID:14551910 |
| Biological Process | GO:0043066 | negative regulation of apoptosis |
MGI:97169 | IGI | Mouse | MGI:MGI:3720542|PMID:17601530 |
| Biological Process | GO:0008285 | negative regulation of cell proliferation |
MGI:97169 | IGI | Mouse | MGI:MGI:3720542|PMID:17601530 |
| Biological Process | GO:0000003 | reproduction |
WBGene00006881 | IMP | Worm | WB:WBPaper00004651|PMID:11231151 |