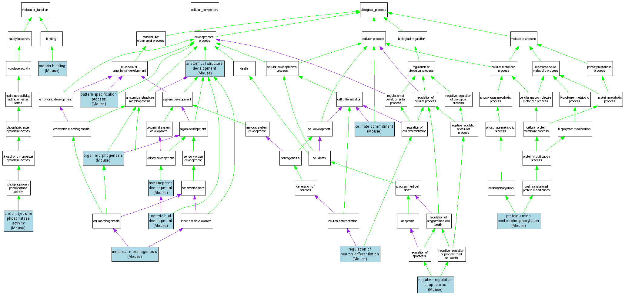
| Category | ID | Term | DB Object | Evidence | Organism | Reference |
| Molecular Function | GO:0005515 | protein binding |
MGI:109344 | IPI | Mouse | MGI:MGI:3722498|PMID:11734542 |
| Molecular Function | GO:0004725 | protein tyrosine phosphatase activity |
MGI:109344 | IDA | Mouse | MGI:MGI:2680856|PMID:14628052 |
| Biological Process | GO:0048856 | anatomical structure development |
MGI:109344 | IGI | Mouse | MGI:MGI:3624596|PMID:16530750 |
| Biological Process | GO:0045165 | cell fate commitment |
MGI:109344 | IMP | Mouse | MGI:MGI:3577160|PMID:15817220 |
| Biological Process | GO:0045165 | cell fate commitment |
MGI:109344 | IMP | Mouse | MGI:MGI:3588889|PMID:16018995 |
| Biological Process | GO:0042472 | inner ear morphogenesis |
MGI:109344 | IMP | Mouse | MGI:MGI:3577160|PMID:15817220 |
| Biological Process | GO:0001656 | metanephros development |
MGI:109344 | IMP | Mouse | MGI:MGI:3588889|PMID:16018995 |
| Biological Process | GO:0043066 | negative regulation of apoptosis |
MGI:109344 | IMP | Mouse | MGI:MGI:3577160|PMID:15817220 |
| Biological Process | GO:0009887 | organ morphogenesis |
MGI:109344 | IMP | Mouse | MGI:MGI:2389277|PMID:12070080 |
| Biological Process | GO:0007389 | pattern specification process |
MGI:109344 | IGI | Mouse | MGI:MGI:3624596|PMID:16530750 |
| Biological Process | GO:0006470 | protein amino acid dephosphorylation |
MGI:109344 | IDA | Mouse | MGI:MGI:2680856|PMID:14628052 |
| Biological Process | GO:0045664 | regulation of neuron differentiation |
MGI:109344 | IMP | Mouse | MGI:MGI:3512702|PMID:15496442 |
| Biological Process | GO:0001657 | ureteric bud development |
MGI:109344 | IGI | Mouse | MGI:MGI:3588889|PMID:16018995 |