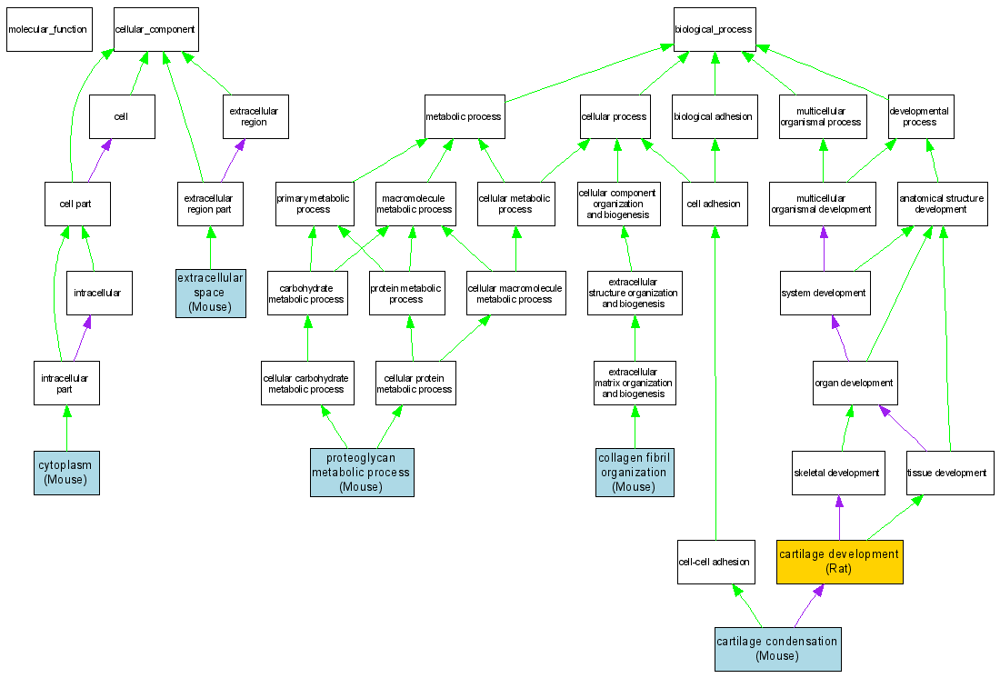
Compare GO annotations related to Osteoarthrosis using OMIM genes and OrthoDisease orthologs

A table of the annotations represented in this image is provided below.
CategoryIDTermDB ObjectEvidenceOrganismReference
Cellular ComponentGO:0005737cytoplasm MGI:88452IDAMouseMGI:MGI:2669351|PMID:12799063
Cellular ComponentGO:0005737cytoplasm MGI:88452IDAMouseMGI:MGI:3027607|PMID:14614991
Cellular ComponentGO:0005615extracellular space MGI:88452IDAMouseMGI:MGI:2669351|PMID:12799063
Cellular ComponentGO:0005615extracellular space MGI:88452IDAMouseMGI:MGI:3027607|PMID:14614991
Biological ProcessGO:0001502cartilage condensation MGI:88452IMPMouseMGI:MGI:2664273|PMID:3070812
Biological ProcessGO:0051216cartilage development RGD:2375IEPRatRGD:70694|PMID:9822201
Biological ProcessGO:0030199collagen fibril organization MGI:88452IMPMouseMGI:MGI:2664273|PMID:3070812
Biological ProcessGO:0006029proteoglycan metabolic process MGI:88452IMPMouseMGI:MGI:2664273|PMID:3070812