| Category | ID | Term | DB Object | Evidence | Organism | Reference |
|---|---|---|---|---|---|---|
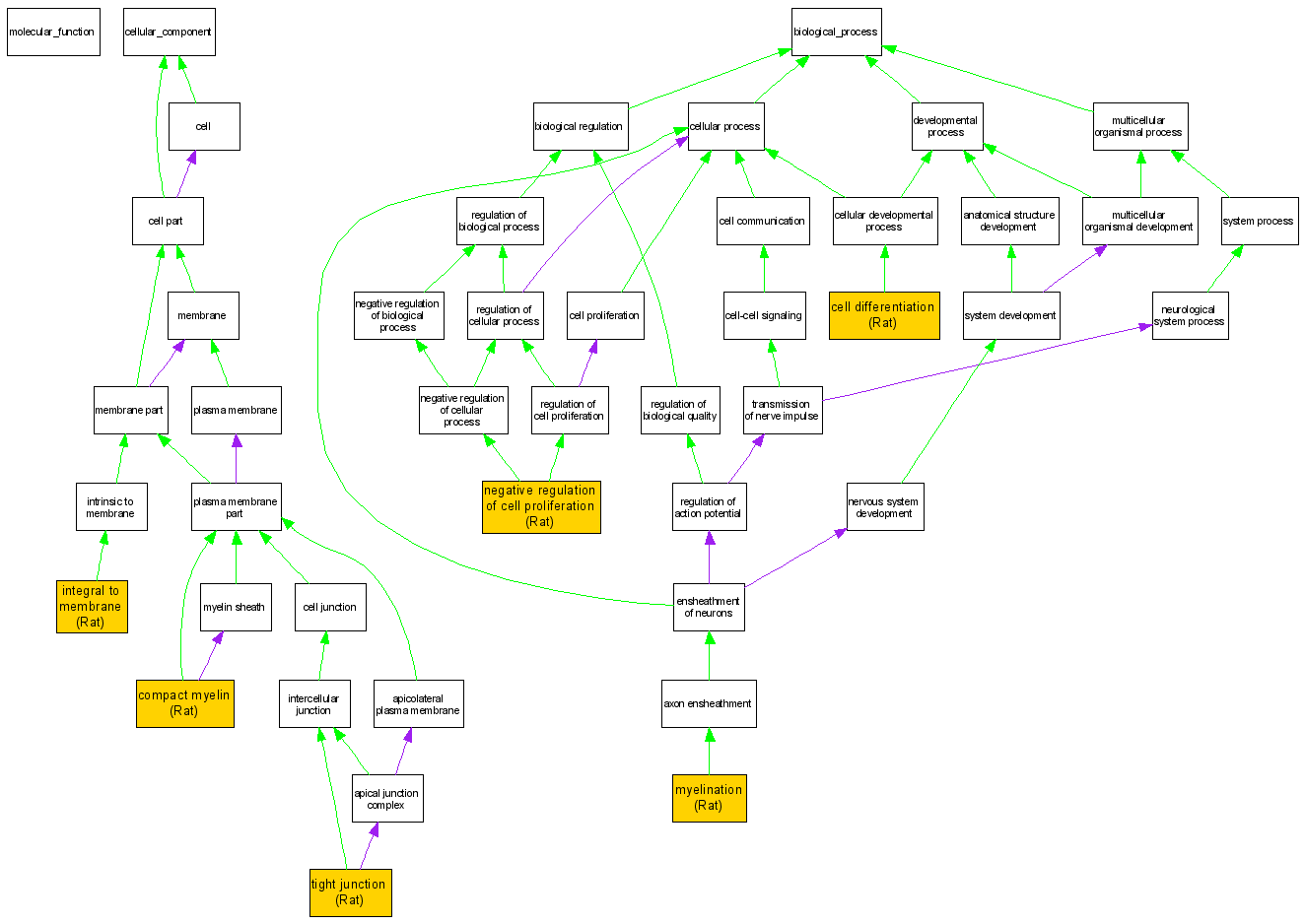
| Cellular Component | GO:0043218 | compact myelin | RGD:3359 | IMP | Rat | RGD:1358785|PMID:1556154 |
| Cellular Component | GO:0016021 | integral to membrane | RGD:3359 | IDA | Rat | RGD:70581|PMID:11717414 |
| Cellular Component | GO:0005923 | tight junction | RGD:3359 | IDA | Rat | RGD:70581|PMID:11717414 |
| Biological Process | GO:0030154 | cell differentiation | RGD:3359 | IDA | Rat | RGD:729622|PMID:11456309 |
| Biological Process | GO:0042552 | myelination | RGD:3359 | IDA | Rat | RGD:729622|PMID:11456309 |
| Biological Process | GO:0042552 | myelination | RGD:3359 | IMP | Rat | RGD:729622|PMID:11456309 |
| Biological Process | GO:0008285 | negative regulation of cell proliferation | RGD:3359 | IMP | Rat | RGD:1358784|PMID:7720703 |