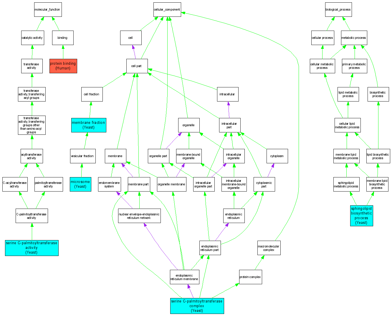
Compare GO annotations related to Neuropathy, hereditary sensory and autonomic, type 1 using OMIM genes and OrthoDisease orthologs

A table of the annotations represented in this image is provided below.
CategoryIDTermDB ObjectEvidenceOrganismReference
Molecular FunctionGO:0005515protein binding O15269IPIHumanPMID:17353931
Molecular FunctionGO:0004758serine C-palmitoyltransferase activity S000004911IMPYeastSGD_REF:S000040752|PMID:1556076
Molecular FunctionGO:0004758serine C-palmitoyltransferase activity S000004911IGIYeastSGD_REF:S000043517|PMID:8058731
Cellular ComponentGO:0005624membrane fraction S000004911IDAYeastSGD_REF:S000051148|PMID:10713067
Cellular ComponentGO:0005792microsome S000004911IPIYeastSGD_REF:S000051148|PMID:10713067
Cellular ComponentGO:0017059serine C-palmitoyltransferase complex S000004911IMPYeastSGD_REF:S000040752|PMID:1556076
Biological ProcessGO:0030148sphingolipid biosynthetic process S000004911IMPYeastSGD_REF:S000040752|PMID:1556076