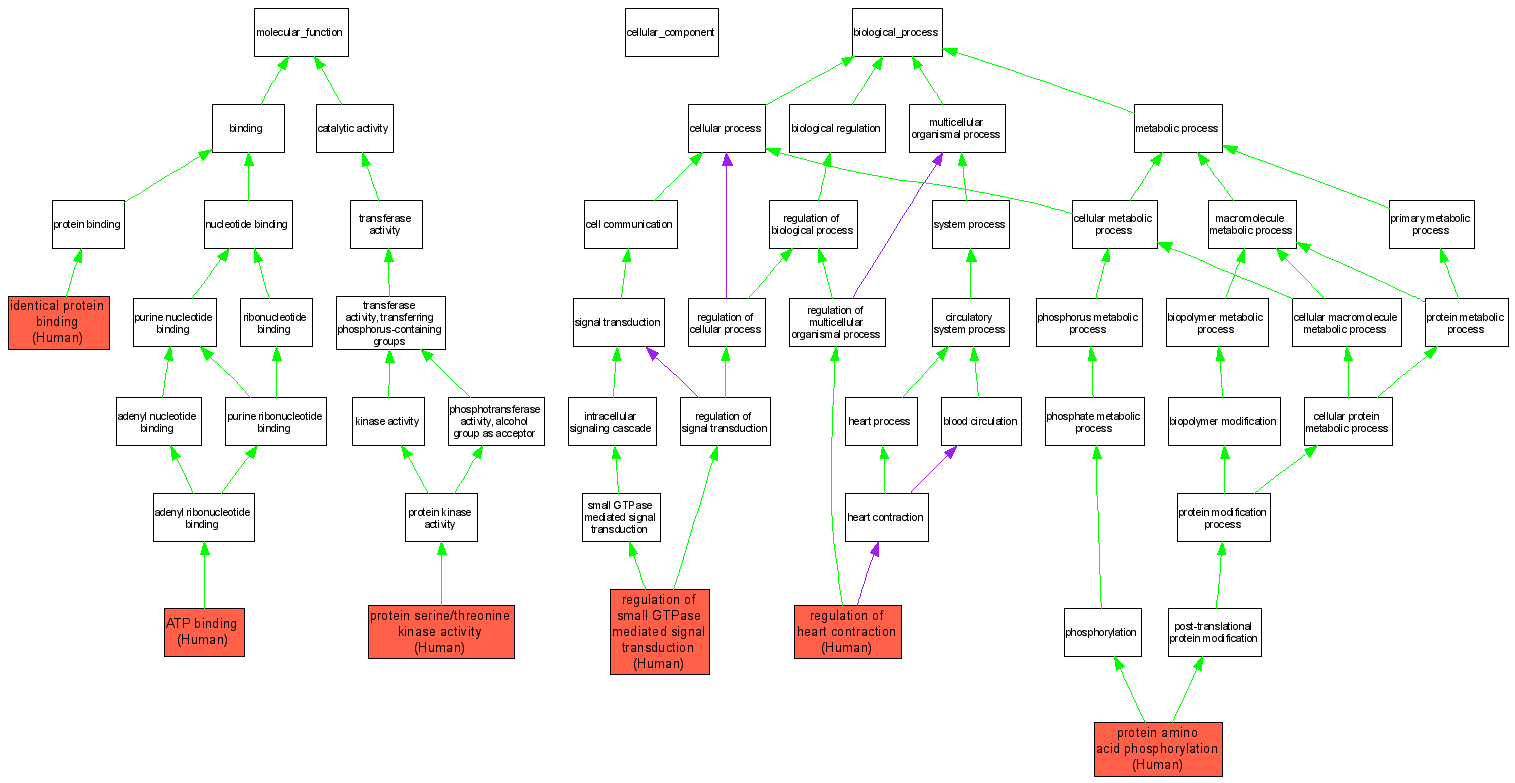
Compare GO annotations related to Myotonic dystrophy using OMIM genes and OrthoDisease orthologs

A table of the annotations represented in this image is provided below.
CategoryIDTermDB ObjectEvidenceOrganismReference
Molecular FunctionGO:0005524ATP binding Q09013IDAHumanPMID:10913253
Molecular FunctionGO:0042802identical protein binding Q09013IPIHumanUniProt:Q09013
Molecular FunctionGO:0004674protein serine/threonine kinase activity Q09013IDAHumanPMID:10913253
Biological ProcessGO:0006468protein amino acid phosphorylation Q09013IDAHumanPMID:10913253
Biological ProcessGO:0008016regulation of heart contraction Q09013IDAHumanPMID:15598648
Biological ProcessGO:0051056regulation of small GTPase mediated signal transduction Q09013IPIHumanUniProt:Q09013