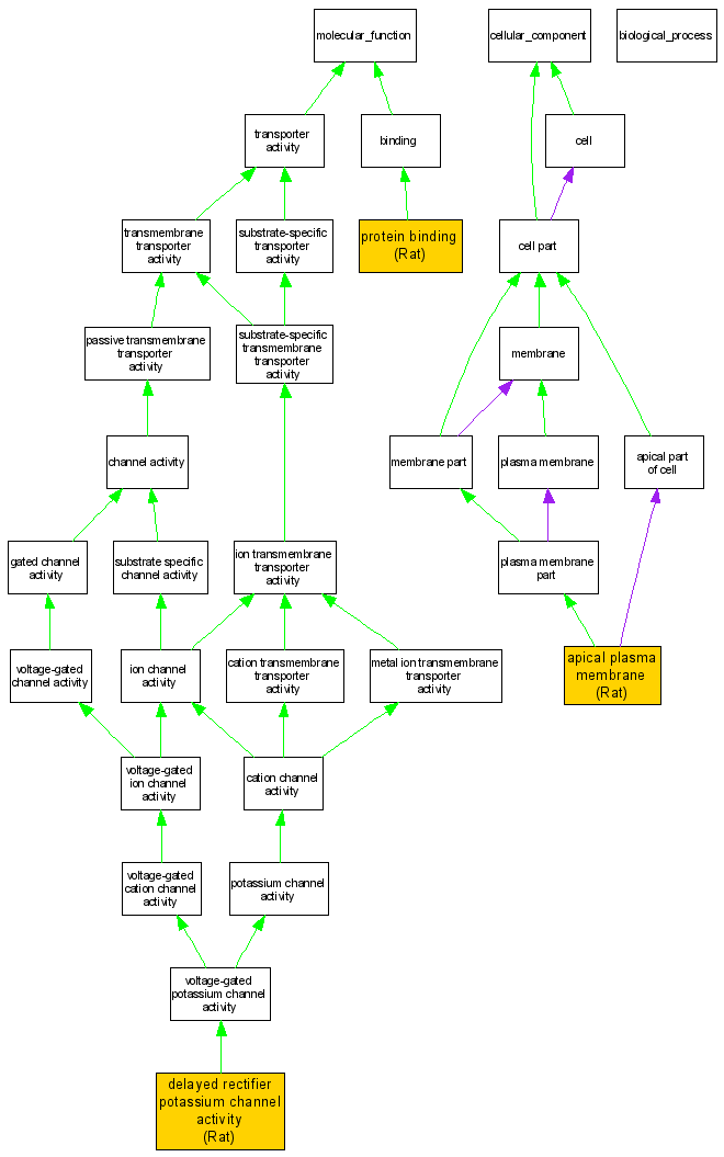
Compare GO annotations related to Episodic ataxia/myokymia syndrome using OMIM genes and OrthoDisease orthologs

A table of the annotations represented in this image is provided below.
CategoryIDTermDB ObjectEvidenceOrganismReference
Molecular FunctionGO:0005251delayed rectifier potassium channel activity RGD:2949IMPRatRGD:1300201|PMID:14602579
Molecular FunctionGO:0005515protein binding RGD:2949IPIRatRGD:null
Cellular ComponentGO:0016324apical plasma membrane RGD:2949IMPRatRGD:1300201|PMID:14602579